|
PostGIS
3.7.0dev-r@@SVN_REVISION@@
|
|
static |
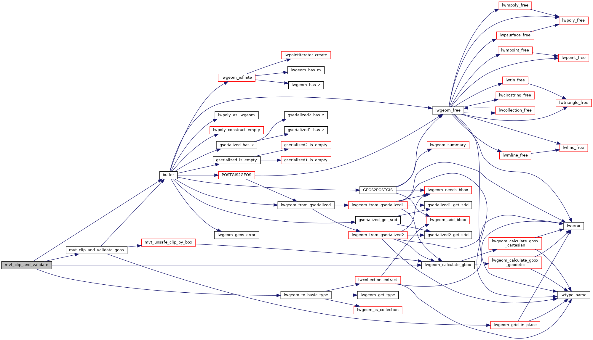
Definition at line 895 of file mvt.c.
References buffer(), lwgeom_calculate_gbox(), lwgeom_to_basic_type(), MULTIPOLYGONTYPE, mvt_clip_and_validate_geos(), POLYGONTYPE, LWGEOM::type, GBOX::xmax, GBOX::xmin, GBOX::ymax, and GBOX::ymin.
Referenced by mvt_geom().

