|
PostGIS 3.7.0dev-r@@SVN_REVISION@@
|
Calculate bounding box of a geometry, automatically taking into account whether it is cartesian or geodetic.
Calculate bounding box of a geometry, automatically taking into account whether it is cartesian or geodetic.
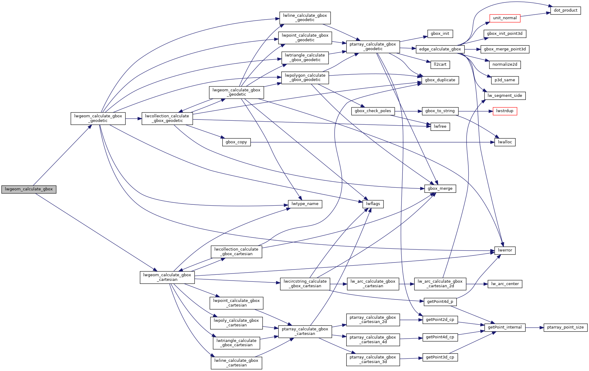
Definition at line 783 of file lwgeom.c.
References GBOX::flags, LWGEOM::flags, FLAGS_GET_GEODETIC, lwgeom_calculate_gbox_cartesian(), and lwgeom_calculate_gbox_geodetic().
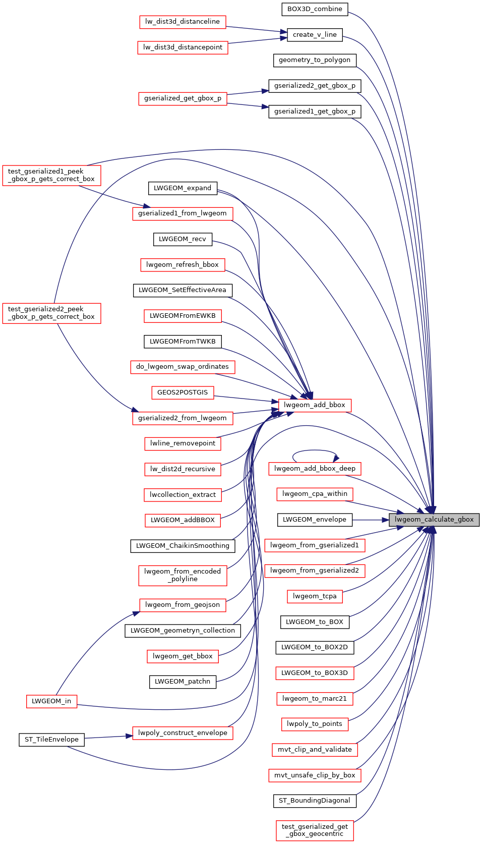
Referenced by BOX3D_combine(), create_v_line(), geometry_to_polygon(), gserialized1_get_gbox_p(), gserialized2_get_gbox_p(), lwgeom_add_bbox(), lwgeom_add_bbox_deep(), lwgeom_cpa_within(), LWGEOM_envelope(), LWGEOM_expand(), lwgeom_from_gserialized1(), lwgeom_from_gserialized2(), lwgeom_tcpa(), LWGEOM_to_BOX(), LWGEOM_to_BOX2D(), LWGEOM_to_BOX3D(), lwgeom_to_marc21(), lwpoly_to_points(), mvt_clip_and_validate(), mvt_unsafe_clip_by_box(), ST_BoundingDiagonal(), ST_TileEnvelope(), test_gserialized1_peek_gbox_p_gets_correct_box(), test_gserialized2_peek_gbox_p_gets_correct_box(), and test_gserialized_get_gbox_geocentric().

