|
PostGIS
3.7.0dev-r@@SVN_REVISION@@
|
|
static |
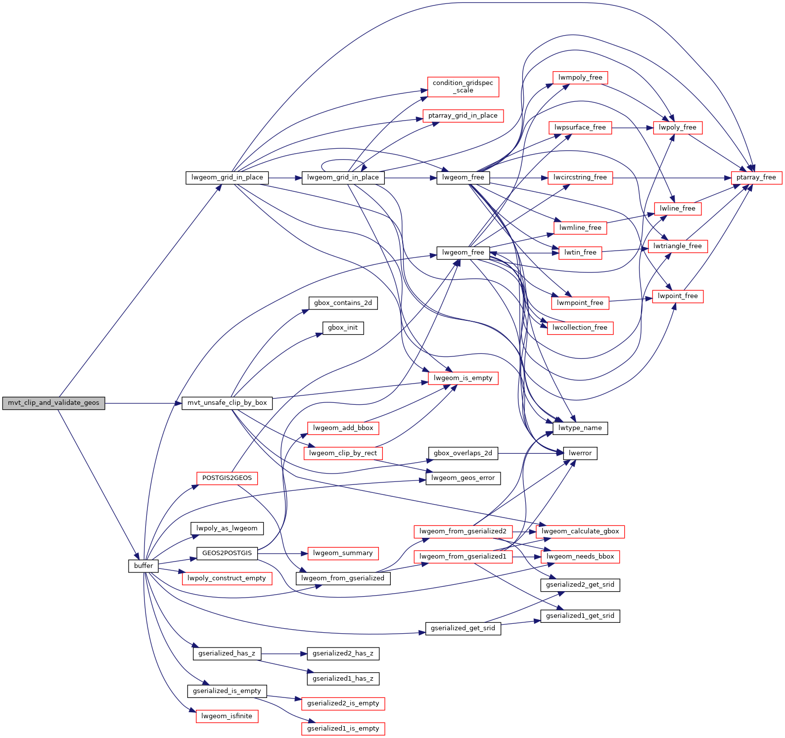
Definition at line 871 of file mvt.c.
References buffer(), GBOX::flags, lwgeom_grid_in_place(), MULTIPOLYGONTYPE, mvt_unsafe_clip_by_box(), POLYGONTYPE, LWGEOM::type, GBOX::xmax, GBOX::xmin, GBOX::ymax, and GBOX::ymin.
Referenced by mvt_clip_and_validate().

