PostGIS  3.7.0dev-r@@SVN_REVISION@@

◆ rt_raster_to_gdal_mem()

GDALDatasetH rt_raster_to_gdal_mem ( rt_raster  raster,
const char *  srs,
uint32_t *  bandNums,
int *  excludeNodataValues,
int  count,
GDALDriverH *  rtn_drv,
int *  destroy_rtn_drv 
)

Return GDAL dataset using GDAL MEM driver from raster.

Parameters
raster: raster to convert to GDAL MEM
srs: the raster's coordinate system in OGC WKT
bandNums: array of band numbers to extract from raster and include in the GDAL dataset (0 based)
excludeNodataValues: array of zero, nonzero where if non-zero, ignore nodata values for the band to check for pixels with value
count: number of elements in bandNums and exclude_nodata_values
rtn_drv: is set to the GDAL driver object
destroy_rtn_drv: if non-zero, caller must destroy the MEM driver
Returns
GDAL dataset using GDAL MEM driver
Parameters
raster: raster to convert to GDAL MEM
srs: the raster's coordinate system in OGC WKT
bandNums: array of band numbers to extract from raster and include in the GDAL dataset (0 based)
excludeNodataValues: array of zero, nonzero where if non-zero, ignore nodata values for the band
count: number of elements in bandNums
rtn_drv: is set to the GDAL driver object
destroy_rtn_drv: if non-zero, caller must destroy the MEM driver
Returns
GDAL dataset using GDAL MEM driver

Definition at line 1813 of file rt_raster.c.

1820  {
1821  GDALDriverH drv = NULL;
1822  GDALDatasetH ds = NULL;
1823  double gt[6] = {0.0};
1824  CPLErr cplerr;
1825  GDALDataType gdal_pt = GDT_Unknown;
1826  GDALRasterBandH band;
1827  void *pVoid;
1828  char *pszDataPointer;
1829  char szGDALOption[50];
1830  char *apszOptions[4];
1831  double nodata = 0.0;
1832  int allocBandNums = 0;
1833  int allocNodataValues = 0;
1834 
1835  int i;
1836  uint32_t numBands;
1837  uint32_t width = 0;
1838  uint32_t height = 0;
1839  rt_band rtband = NULL;
1840  rt_pixtype pt = PT_END;
1841 
1842  assert(NULL != raster);
1843  assert(NULL != rtn_drv);
1844  assert(NULL != destroy_rtn_drv);
1845 
1846  *destroy_rtn_drv = 0;
1847 
1848  /* store raster in GDAL MEM raster */
1849  if (!rt_util_gdal_driver_registered("MEM")) {
1850  RASTER_DEBUG(4, "Registering MEM driver");
1851  GDALRegister_MEM();
1852  *destroy_rtn_drv = 1;
1853  }
1854  drv = GDALGetDriverByName("MEM");
1855  if (NULL == drv) {
1856  rterror("rt_raster_to_gdal_mem: Could not load the MEM GDAL driver");
1857  return 0;
1858  }
1859  *rtn_drv = drv;
1860 
1861  /* unload driver from GDAL driver manager */
1862  if (*destroy_rtn_drv) {
1863  RASTER_DEBUG(4, "Deregistering MEM driver");
1864  GDALDeregisterDriver(drv);
1865  }
1866 
1867  width = rt_raster_get_width(raster);
1868  height = rt_raster_get_height(raster);
1869  ds = GDALCreate(
1870  drv, "",
1871  width, height,
1872  0, GDT_Byte, NULL
1873  );
1874  if (NULL == ds) {
1875  rterror("rt_raster_to_gdal_mem: Could not create a GDALDataset to convert into");
1876  return 0;
1877  }
1878 
1879  /* add geotransform */
1881  cplerr = GDALSetGeoTransform(ds, gt);
1882  if (cplerr != CE_None) {
1883  rterror("rt_raster_to_gdal_mem: Could not set geotransformation");
1884  GDALClose(ds);
1885  return 0;
1886  }
1887 
1888  /* set spatial reference */
1889  if (NULL != srs && strlen(srs)) {
1890  char *_srs = rt_util_gdal_convert_sr(srs, 0);
1891  if (_srs == NULL) {
1892  rterror("rt_raster_to_gdal_mem: Could not convert srs to GDAL accepted format");
1893  GDALClose(ds);
1894  return 0;
1895  }
1896 
1897  cplerr = GDALSetProjection(ds, _srs);
1898  CPLFree(_srs);
1899  if (cplerr != CE_None) {
1900  rterror("rt_raster_to_gdal_mem: Could not set projection");
1901  GDALClose(ds);
1902  return 0;
1903  }
1904  RASTER_DEBUGF(3, "Projection set to: %s", GDALGetProjectionRef(ds));
1905  }
1906 
1907  /* process bandNums */
1908  numBands = rt_raster_get_num_bands(raster);
1909  if (NULL != bandNums && count > 0) {
1910  for (i = 0; i < count; i++) {
1911  if (bandNums[i] >= numBands) {
1912  rterror("rt_raster_to_gdal_mem: The band index %d is invalid", bandNums[i]);
1913  GDALClose(ds);
1914  return 0;
1915  }
1916  }
1917  }
1918  else {
1919  count = numBands;
1920  bandNums = (uint32_t *) rtalloc(sizeof(uint32_t) * count);
1921  if (NULL == bandNums) {
1922  rterror("rt_raster_to_gdal_mem: Could not allocate memory for band indices");
1923  GDALClose(ds);
1924  return 0;
1925  }
1926  allocBandNums = 1;
1927  for (i = 0; i < count; i++) bandNums[i] = i;
1928  }
1929 
1930  /* process exclude_nodata_values */
1931  if (NULL == excludeNodataValues) {
1932  excludeNodataValues = (int *) rtalloc(sizeof(int) * count);
1933  if (NULL == excludeNodataValues) {
1934  rterror("rt_raster_to_gdal_mem: Could not allocate memory for NODATA flags");
1935  GDALClose(ds);
1936  return 0;
1937  }
1938  allocNodataValues = 1;
1939  for (i = 0; i < count; i++) excludeNodataValues[i] = 1;
1940  }
1941 
1942  /* add band(s) */
1943  for (i = 0; i < count; i++) {
1944  rtband = rt_raster_get_band(raster, bandNums[i]);
1945  if (NULL == rtband) {
1946  rterror("rt_raster_to_gdal_mem: Could not get requested band index %d", bandNums[i]);
1947  if (allocBandNums) rtdealloc(bandNums);
1948  if (allocNodataValues) rtdealloc(excludeNodataValues);
1949  GDALClose(ds);
1950  return 0;
1951  }
1952 
1953  pt = rt_band_get_pixtype(rtband);
1954  gdal_pt = rt_util_pixtype_to_gdal_datatype(pt);
1955  if (gdal_pt == GDT_Unknown)
1956  rtwarn("rt_raster_to_gdal_mem: Unknown pixel type for band");
1957 
1958  /*
1959  For all pixel types other than PT_8BSI, set pointer to start of data
1960  */
1961 #if POSTGIS_GDAL_VERSION < 30700
1962  if (pt != PT_8BSI) {
1963 #endif
1964  pVoid = rt_band_get_data(rtband);
1965  RASTER_DEBUGF(4, "Band data is at pos %p", pVoid);
1966 
1967  pszDataPointer = (char *) rtalloc(20 * sizeof (char));
1968  sprintf(pszDataPointer, "%p", pVoid);
1969  RASTER_DEBUGF(4, "rt_raster_to_gdal_mem: szDatapointer is %p",
1970  pszDataPointer);
1971 
1972  if (strncasecmp(pszDataPointer, "0x", 2) == 0)
1973  sprintf(szGDALOption, "DATAPOINTER=%s", pszDataPointer);
1974  else
1975  sprintf(szGDALOption, "DATAPOINTER=0x%s", pszDataPointer);
1976 
1977  RASTER_DEBUG(3, "Storing info for GDAL MEM raster band");
1978 
1979  apszOptions[0] = szGDALOption;
1980  apszOptions[1] = NULL; /* pixel offset, not needed */
1981  apszOptions[2] = NULL; /* line offset, not needed */
1982  apszOptions[3] = NULL;
1983 
1984  /* free */
1985  rtdealloc(pszDataPointer);
1986 
1987  /* add band */
1988  if (GDALAddBand(ds, gdal_pt, apszOptions) == CE_Failure) {
1989  rterror("rt_raster_to_gdal_mem: Could not add GDAL raster band");
1990  if (allocBandNums) rtdealloc(bandNums);
1991  GDALClose(ds);
1992  return 0;
1993  }
1994 #if POSTGIS_GDAL_VERSION < 30700
1995  /*
1996  PT_8BSI is special as GDAL (prior to 3.7) has no equivalent pixel type.
1997  Must convert 8BSI to 16BSI so create basic band
1998  */
1999  } else {
2000  /* add band */
2001  if (GDALAddBand(ds, gdal_pt, NULL) == CE_Failure) {
2002  rterror("rt_raster_to_gdal_mem: Could not add GDAL raster band");
2003  if (allocBandNums) rtdealloc(bandNums);
2004  if (allocNodataValues) rtdealloc(excludeNodataValues);
2005  GDALClose(ds);
2006  return 0;
2007  }
2008  }
2009 #endif
2010 
2011  /* check band count */
2012  if (GDALGetRasterCount(ds) != i + 1) {
2013  rterror("rt_raster_to_gdal_mem: Error creating GDAL MEM raster band");
2014  if (allocBandNums) rtdealloc(bandNums);
2015  if (allocNodataValues) rtdealloc(excludeNodataValues);
2016  GDALClose(ds);
2017  return 0;
2018  }
2019 
2020  /* get new band */
2021  band = NULL;
2022  band = GDALGetRasterBand(ds, i + 1);
2023  if (NULL == band) {
2024  rterror("rt_raster_to_gdal_mem: Could not get GDAL band for additional processing");
2025  if (allocBandNums) rtdealloc(bandNums);
2026  if (allocNodataValues) rtdealloc(excludeNodataValues);
2027  GDALClose(ds);
2028  return 0;
2029  }
2030 
2031 #if POSTGIS_GDAL_VERSION < 30700
2032 
2033  /* PT_8BSI requires manual setting of pixels */
2034  if (pt == PT_8BSI) {
2035  uint32_t nXBlocks, nYBlocks;
2036  int nXBlockSize, nYBlockSize;
2037  uint32_t iXBlock, iYBlock;
2038  int nXValid, nYValid;
2039  int iX, iY;
2040  int iXMax, iYMax;
2041 
2042  int x, y, z;
2043  uint32_t valueslen = 0;
2044  int16_t *values = NULL;
2045  double value = 0.;
2046 
2047  /* this makes use of GDAL's "natural" blocks */
2048  GDALGetBlockSize(band, &nXBlockSize, &nYBlockSize);
2049  nXBlocks = (width + nXBlockSize - 1) / nXBlockSize;
2050  nYBlocks = (height + nYBlockSize - 1) / nYBlockSize;
2051  RASTER_DEBUGF(4, "(nXBlockSize, nYBlockSize) = (%d, %d)", nXBlockSize, nYBlockSize);
2052  RASTER_DEBUGF(4, "(nXBlocks, nYBlocks) = (%d, %d)", nXBlocks, nYBlocks);
2053 
2054  /* length is for the desired pixel type */
2055  valueslen = rt_pixtype_size(PT_16BSI) * nXBlockSize * nYBlockSize;
2056  values = rtalloc(valueslen);
2057  if (NULL == values) {
2058  rterror("rt_raster_to_gdal_mem: Could not allocate memory for GDAL band pixel values");
2059  if (allocBandNums) rtdealloc(bandNums);
2060  if (allocNodataValues) rtdealloc(excludeNodataValues);
2061  GDALClose(ds);
2062  return 0;
2063  }
2064 
2065  for (iYBlock = 0; iYBlock < nYBlocks; iYBlock++) {
2066  for (iXBlock = 0; iXBlock < nXBlocks; iXBlock++) {
2067  memset(values, 0, valueslen);
2068 
2069  x = iXBlock * nXBlockSize;
2070  y = iYBlock * nYBlockSize;
2071  RASTER_DEBUGF(4, "(iXBlock, iYBlock) = (%d, %d)", iXBlock, iYBlock);
2072  RASTER_DEBUGF(4, "(x, y) = (%d, %d)", x, y);
2073 
2074  /* valid block width */
2075  if ((iXBlock + 1) * nXBlockSize > width)
2076  nXValid = width - (iXBlock * nXBlockSize);
2077  else
2078  nXValid = nXBlockSize;
2079 
2080  /* valid block height */
2081  if ((iYBlock + 1) * nYBlockSize > height)
2082  nYValid = height - (iYBlock * nYBlockSize);
2083  else
2084  nYValid = nYBlockSize;
2085 
2086  RASTER_DEBUGF(4, "(nXValid, nYValid) = (%d, %d)", nXValid, nYValid);
2087 
2088  /* convert 8BSI values to 16BSI */
2089  z = 0;
2090  iYMax = y + nYValid;
2091  iXMax = x + nXValid;
2092  for (iY = y; iY < iYMax; iY++) {
2093  for (iX = x; iX < iXMax; iX++) {
2094  if (rt_band_get_pixel(rtband, iX, iY, &value, NULL) != ES_NONE) {
2095  rterror("rt_raster_to_gdal_mem: Could not get pixel value to convert from 8BSI to 16BSI");
2096  rtdealloc(values);
2097  if (allocBandNums) rtdealloc(bandNums);
2098  if (allocNodataValues) rtdealloc(excludeNodataValues);
2099  GDALClose(ds);
2100  return 0;
2101  }
2102 
2103  values[z++] = rt_util_clamp_to_16BSI(value);
2104  }
2105  }
2106 
2107  /* burn values */
2108  if (GDALRasterIO(
2109  band, GF_Write,
2110  x, y,
2111  nXValid, nYValid,
2112  values, nXValid, nYValid,
2113  gdal_pt,
2114  0, 0
2115  ) != CE_None) {
2116  rterror("rt_raster_to_gdal_mem: Could not write converted 8BSI to 16BSI values to GDAL band");
2117  rtdealloc(values);
2118  if (allocBandNums) rtdealloc(bandNums);
2119  if (allocNodataValues) rtdealloc(excludeNodataValues);
2120  GDALClose(ds);
2121  return 0;
2122  }
2123  }
2124  }
2125 
2126  rtdealloc(values);
2127  }
2128 #endif
2129 
2130  /* Add nodata value for band */
2131  if (rt_band_get_hasnodata_flag(rtband) != FALSE && excludeNodataValues[i]) {
2132  rt_band_get_nodata(rtband, &nodata);
2133  if (GDALSetRasterNoDataValue(band, nodata) != CE_None)
2134  rtwarn("rt_raster_to_gdal_mem: Could not set nodata value for band");
2135  RASTER_DEBUGF(3, "nodata value set to %f", GDALGetRasterNoDataValue(band, NULL));
2136  }
2137 
2138 #if POSTGIS_DEBUG_LEVEL > 3
2139  {
2140  GDALRasterBandH _grb = NULL;
2141  double _min;
2142  double _max;
2143  double _mean;
2144  double _stddev;
2145 
2146  _grb = GDALGetRasterBand(ds, i + 1);
2147  GDALComputeRasterStatistics(_grb, FALSE, &_min, &_max, &_mean, &_stddev, NULL, NULL);
2148  RASTER_DEBUGF(4, "GDAL Band %d stats: %f, %f, %f, %f", i + 1, _min, _max, _mean, _stddev);
2149  }
2150 #endif
2151 
2152  }
2153 
2154  /* necessary??? */
2155  GDALFlushCache(ds);
2156 
2157  if (allocBandNums) rtdealloc(bandNums);
2158  if (allocNodataValues) rtdealloc(excludeNodataValues);
2159 
2160  return ds;
2161 }
#define FALSE
Definition: dbfopen.c:72
void rterror(const char *fmt,...) __attribute__((format(printf
Wrappers used for reporting errors and info.
void * rtalloc(size_t size)
Wrappers used for managing memory.
Definition: rt_context.c:191
#define RASTER_DEBUG(level, msg)
Definition: librtcore.h:302
#define RASTER_DEBUGF(level, msg,...)
Definition: librtcore.h:306
void void void rtwarn(const char *fmt,...) __attribute__((format(printf
char * rt_util_gdal_convert_sr(const char *srs, int proj4)
Definition: rt_util.c:225
int rt_band_get_hasnodata_flag(rt_band band)
Get hasnodata flag value.
Definition: rt_band.c:825
rt_errorstate rt_band_get_pixel(rt_band band, int x, int y, double *value, int *nodata)
Get pixel value.
Definition: rt_band.c:1527
rt_pixtype
Definition: librtcore.h:187
@ PT_END
Definition: librtcore.h:199
@ PT_8BSI
Definition: librtcore.h:191
@ PT_16BSI
Definition: librtcore.h:193
GDALDataType rt_util_pixtype_to_gdal_datatype(rt_pixtype pt)
Convert rt_pixtype to GDALDataType.
Definition: rt_util.c:124
@ ES_NONE
Definition: librtcore.h:182
int16_t rt_util_clamp_to_16BSI(double value)
Definition: rt_util.c:60
int rt_util_gdal_driver_registered(const char *drv)
Definition: rt_util.c:366
rt_errorstate rt_band_get_nodata(rt_band band, double *nodata)
Get NODATA value.
Definition: rt_band.c:2038
rt_pixtype rt_band_get_pixtype(rt_band band)
Return pixeltype of this band.
Definition: rt_band.c:782
void rtdealloc(void *mem)
Definition: rt_context.c:206
void * rt_band_get_data(rt_band band)
Get pointer to raster band data.
Definition: rt_band.c:551
int rt_pixtype_size(rt_pixtype pixtype)
Return size in bytes of a value in the given pixtype.
Definition: rt_pixel.c:39
int value
Definition: genraster.py:62
int count
Definition: genraster.py:57
band
Definition: ovdump.py:58
ds
Definition: pixval.py:68
raster
Be careful!! Zeros function's input parameter can be a (height x width) array, not (width x height): ...
Definition: rtrowdump.py:121
gt
Definition: window.py:78
uint16_t rt_raster_get_num_bands(rt_raster raster)
Definition: rt_raster.c:376
uint16_t rt_raster_get_height(rt_raster raster)
Definition: rt_raster.c:133
rt_band rt_raster_get_band(rt_raster raster, int n)
Return Nth band, or NULL if unavailable.
Definition: rt_raster.c:385
uint16_t rt_raster_get_width(rt_raster raster)
Definition: rt_raster.c:125
void rt_raster_get_geotransform_matrix(rt_raster raster, double *gt)
Get 6-element array of raster geotransform matrix.
Definition: rt_raster.c:588

References ovdump::band, genraster::count, pixval::ds, ES_NONE, FALSE, window::gt, PT_16BSI, PT_8BSI, PT_END, rtrowdump::raster, RASTER_DEBUG, RASTER_DEBUGF, rt_band_get_data(), rt_band_get_hasnodata_flag(), rt_band_get_nodata(), rt_band_get_pixel(), rt_band_get_pixtype(), rt_pixtype_size(), rt_raster_get_band(), rt_raster_get_geotransform_matrix(), rt_raster_get_height(), rt_raster_get_num_bands(), rt_raster_get_width(), rt_util_clamp_to_16BSI(), rt_util_gdal_convert_sr(), rt_util_gdal_driver_registered(), rt_util_pixtype_to_gdal_datatype(), rtalloc(), rtdealloc(), rterror(), rtwarn(), genraster::value, pixval::x, and pixval::y.

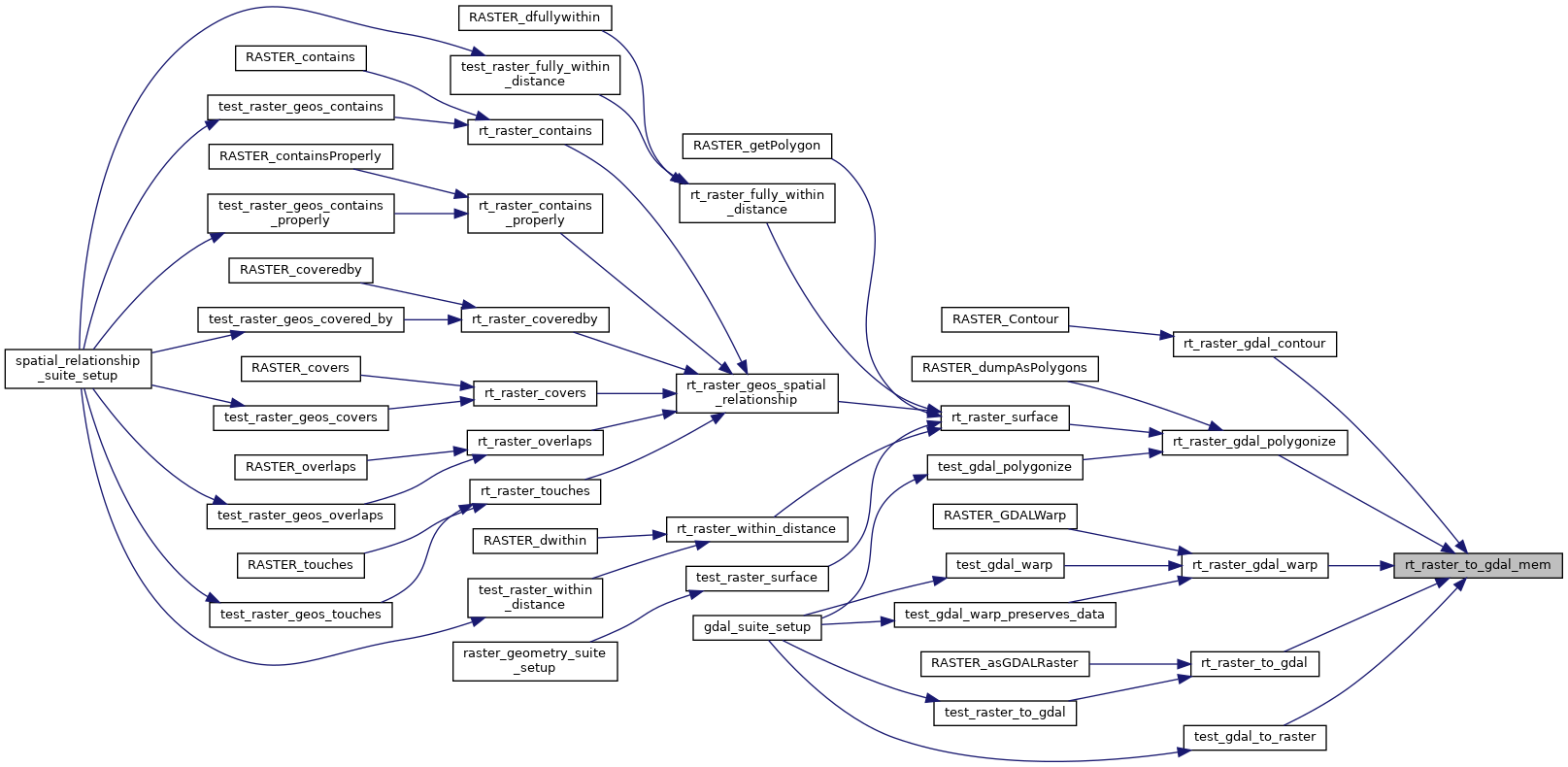
Referenced by rt_raster_gdal_contour(), rt_raster_gdal_polygonize(), rt_raster_gdal_warp(), rt_raster_to_gdal(), and test_gdal_to_raster().

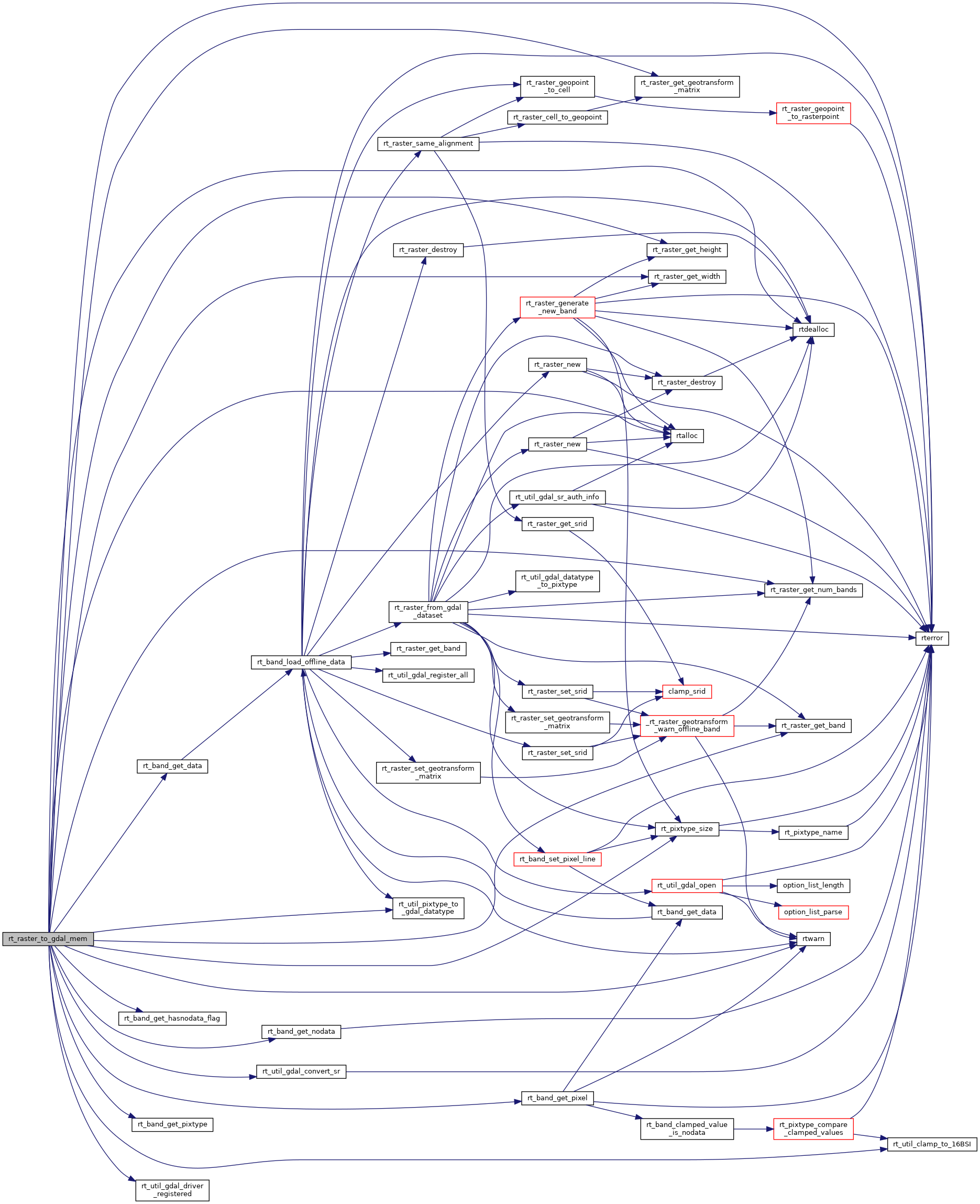
Here is the call graph for this function:
Here is the caller graph for this function: