|
PostGIS 3.7.0dev-r@@SVN_REVISION@@
|
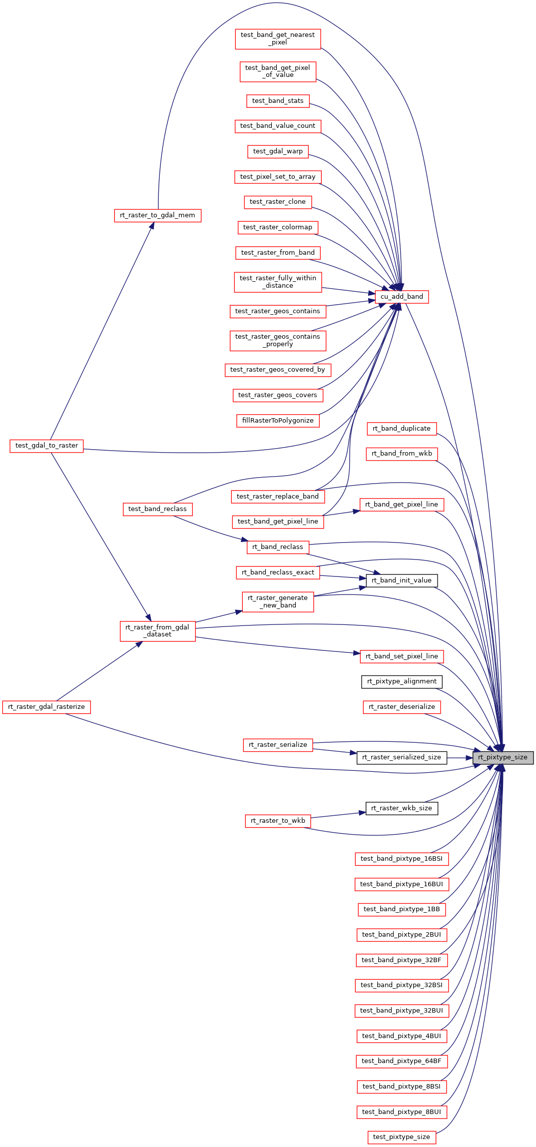
| int rt_pixtype_size | ( | rt_pixtype | pixtype | ) |
Return size in bytes of a value in the given pixtype.
| pixtype | : the pixel type to get byte size for |
Definition at line 40 of file rt_pixel.c.
References PT_16BF, PT_16BSI, PT_16BUI, PT_1BB, PT_2BUI, PT_32BF, PT_32BSI, PT_32BUI, PT_4BUI, PT_64BF, PT_8BSI, PT_8BUI, RASTER_DEBUGF, rt_pixtype_name(), and rterror().
Referenced by convert_raster(), cu_add_band(), rt_band_duplicate(), rt_band_from_wkb(), rt_band_get_pixel_line(), rt_band_init_value(), rt_band_reclass(), rt_band_reclass_exact(), rt_band_set_pixel_line(), rt_pixtype_alignment(), rt_raster_deserialize(), rt_raster_from_gdal_dataset(), rt_raster_gdal_rasterize(), rt_raster_generate_new_band(), rt_raster_serialize(), rt_raster_serialized_size(), rt_raster_to_gdal_mem(), rt_raster_to_wkb(), rt_raster_wkb_size(), test_band_pixtype_16BSI(), test_band_pixtype_16BUI(), test_band_pixtype_1BB(), test_band_pixtype_2BUI(), test_band_pixtype_32BF(), test_band_pixtype_32BSI(), test_band_pixtype_32BUI(), test_band_pixtype_4BUI(), test_band_pixtype_64BF(), test_band_pixtype_8BSI(), test_band_pixtype_8BUI(), test_pixtype_size(), and test_raster_replace_band().

