PostGIS 3.7.0dev-r@@SVN_REVISION@@
Loading...
Searching...
No Matches

◆ lw_dist2d_ptarray_ptarray()

int lw_dist2d_ptarray_ptarray ( POINTARRAY l1,
POINTARRAY l2,
DISTPTS dl 
)

test each segment of l1 against each segment of l2.

Definition at line 1197 of file measures.c.

1198{
1199 uint32_t t, u;
1200 const POINT2D *start, *end;
1201 const POINT2D *start2, *end2;
1202 int twist = dl->twisted;
1203
1204 LWDEBUGF(2, "lw_dist2d_ptarray_ptarray called (points: %d-%d)", l1->npoints, l2->npoints);
1205
1206 /* If we are searching for maxdistance we go straight to point-point calculation since the maxdistance have
1207 * to be between two vertices*/
1208 if (dl->mode == DIST_MAX)
1209 {
1210 for (t = 0; t < l1->npoints; t++) /*for each segment in L1 */
1211 {
1212 start = getPoint2d_cp(l1, t);
1213 for (u = 0; u < l2->npoints; u++) /*for each segment in L2 */
1214 {
1215 start2 = getPoint2d_cp(l2, u);
1216 lw_dist2d_pt_pt(start, start2, dl);
1217 }
1218 }
1219 }
1220 else
1221 {
1222 start = getPoint2d_cp(l1, 0);
1223 for (t = 1; t < l1->npoints; t++) /*for each segment in L1 */
1224 {
1225 end = getPoint2d_cp(l1, t);
1226 start2 = getPoint2d_cp(l2, 0);
1227 for (u = 1; u < l2->npoints; u++) /*for each segment in L2 */
1228 {
1229 end2 = getPoint2d_cp(l2, u);
1230 dl->twisted = twist;
1231 lw_dist2d_seg_seg(start, end, start2, end2, dl);
1232 if (dl->distance <= dl->tolerance && dl->mode == DIST_MIN)
1233 return LW_TRUE; /*just a check if the answer is already given*/
1234 start2 = end2;
1235 }
1236 start = end;
1237 }
1238 }
1239 return LW_TRUE;
1240}
#define LW_TRUE
Return types for functions with status returns.
Definition liblwgeom.h:93
#define LWDEBUGF(level, msg,...)
Definition lwgeom_log.h:106
static const POINT2D * getPoint2d_cp(const POINTARRAY *pa, uint32_t n)
Returns a POINT2D pointer into the POINTARRAY serialized_ptlist, suitable for reading from.
Definition lwinline.h:97
int lw_dist2d_seg_seg(const POINT2D *A, const POINT2D *B, const POINT2D *C, const POINT2D *D, DISTPTS *dl)
Finds the shortest distance between two segments.
Definition measures.c:1830
int lw_dist2d_pt_pt(const POINT2D *thep1, const POINT2D *thep2, DISTPTS *dl)
Compares incoming points and stores the points closest to each other or most far away from each other...
Definition measures.c:2312
#define DIST_MIN
Definition measures.h:44
#define DIST_MAX
Definition measures.h:43
int twisted
Definition measures.h:55
double tolerance
Definition measures.h:56
int mode
Definition measures.h:54
double distance
Definition measures.h:51
uint32_t npoints
Definition liblwgeom.h:427

References DIST_MAX, DIST_MIN, DISTPTS::distance, getPoint2d_cp(), lw_dist2d_pt_pt(), lw_dist2d_seg_seg(), LW_TRUE, LWDEBUGF, DISTPTS::mode, POINTARRAY::npoints, DISTPTS::tolerance, and DISTPTS::twisted.

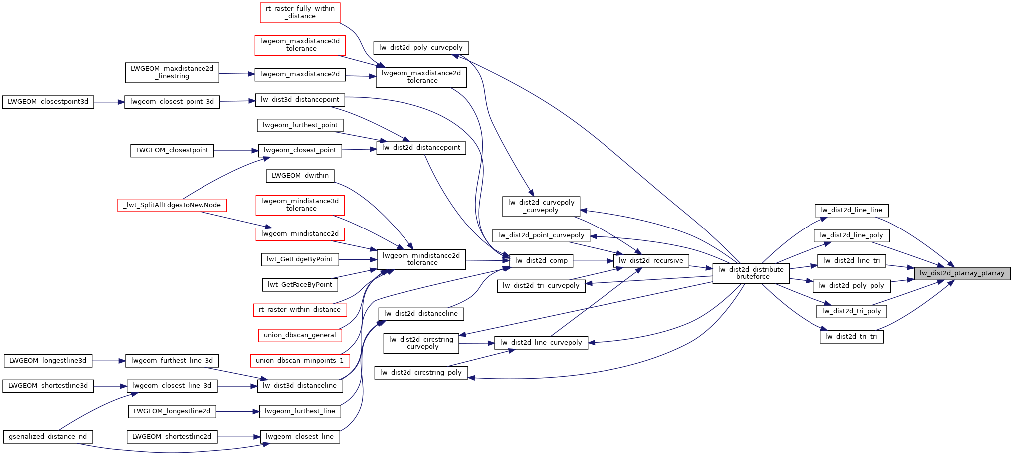
Referenced by lw_dist2d_line_line(), lw_dist2d_line_poly(), lw_dist2d_line_tri(), lw_dist2d_poly_poly(), lw_dist2d_tri_poly(), and lw_dist2d_tri_tri().

Here is the call graph for this function:
Here is the caller graph for this function: