PostGIS 3.7.0dev-r@@SVN_REVISION@@
Loading...
Searching...
No Matches

◆ lw_dist2d_seg_seg()

int lw_dist2d_seg_seg ( const POINT2D A,
const POINT2D B,
const POINT2D C,
const POINT2D D,
DISTPTS dl 
)

Finds the shortest distance between two segments.

This function is changed so it is not doing any comparison of distance but just sending every possible combination further to lw_dist2d_pt_seg

Definition at line 1830 of file measures.c.

1831{
1832 double s_top, s_bot, s;
1833 double r_top, r_bot, r;
1834
1835 /*A and B are the same point */
1836 if ((A->x == B->x) && (A->y == B->y))
1837 {
1838 return lw_dist2d_pt_seg(A, C, D, dl);
1839 }
1840
1841 /*U and V are the same point */
1842 if ((C->x == D->x) && (C->y == D->y))
1843 {
1844 dl->twisted = ((dl->twisted) * (-1));
1845 return lw_dist2d_pt_seg(D, A, B, dl);
1846 }
1847
1848 /* AB and CD are line segments */
1849 /* from comp.graphics.algo
1850
1851 Solving the above for r and s yields
1852 (Ay-Cy)(Dx-Cx)-(Ax-Cx)(Dy-Cy)
1853 r = ----------------------------- (eqn 1)
1854 (Bx-Ax)(Dy-Cy)-(By-Ay)(Dx-Cx)
1855
1856 (Ay-Cy)(Bx-Ax)-(Ax-Cx)(By-Ay)
1857 s = ----------------------------- (eqn 2)
1858 (Bx-Ax)(Dy-Cy)-(By-Ay)(Dx-Cx)
1859 Let P be the position vector of the intersection point, then
1860 P=A+r(B-A) or
1861 Px=Ax+r(Bx-Ax)
1862 Py=Ay+r(By-Ay)
1863 By examining the values of r & s, you can also determine some other limiting conditions:
1864 If 0<=r<=1 & 0<=s<=1, intersection exists
1865 r<0 or r>1 or s<0 or s>1 line segments do not intersect
1866 If the denominator in eqn 1 is zero, AB & CD are parallel
1867 If the numerator in eqn 1 is also zero, AB & CD are collinear.
1868
1869 */
1870 r_top = (A->y - C->y) * (D->x - C->x) - (A->x - C->x) * (D->y - C->y);
1871 r_bot = (B->x - A->x) * (D->y - C->y) - (B->y - A->y) * (D->x - C->x);
1872
1873 s_top = (A->y - C->y) * (B->x - A->x) - (A->x - C->x) * (B->y - A->y);
1874 s_bot = (B->x - A->x) * (D->y - C->y) - (B->y - A->y) * (D->x - C->x);
1875
1876 if ((r_bot == 0) || (s_bot == 0))
1877 {
1878 if ((lw_dist2d_pt_seg(A, C, D, dl)) && (lw_dist2d_pt_seg(B, C, D, dl)))
1879 {
1880 /* change the order of inputted geometries and that we notice by changing sign on dl->twisted*/
1881 dl->twisted *= -1;
1882 return ((lw_dist2d_pt_seg(C, A, B, dl)) && (lw_dist2d_pt_seg(D, A, B, dl)));
1883 }
1884 else
1885 return LW_FALSE; /* if any of the calls to lw_dist2d_pt_seg goes wrong we return false*/
1886 }
1887
1888 s = s_top / s_bot;
1889 r = r_top / r_bot;
1890
1891 if (((r < 0) || (r > 1) || (s < 0) || (s > 1)) || (dl->mode == DIST_MAX))
1892 {
1893 if ((lw_dist2d_pt_seg(A, C, D, dl)) && (lw_dist2d_pt_seg(B, C, D, dl)))
1894 {
1895 /* change the order of inputted geometries and that we notice by changing sign on dl->twisted*/
1896 dl->twisted *= -1;
1897 return ((lw_dist2d_pt_seg(C, A, B, dl)) && (lw_dist2d_pt_seg(D, A, B, dl)));
1898 }
1899 else
1900 return LW_FALSE; /* if any of the calls to lw_dist2d_pt_seg goes wrong we return false*/
1901 }
1902 else
1903 {
1904 /* If there is intersection we identify the intersection point and return it but only if we are looking
1905 * for mindistance */
1906 if (dl->mode == DIST_MIN)
1907 {
1908 POINT2D theP;
1909
1910 if (((A->x == C->x) && (A->y == C->y)) || ((A->x == D->x) && (A->y == D->y)))
1911 {
1912 theP.x = A->x;
1913 theP.y = A->y;
1914 }
1915 else if (((B->x == C->x) && (B->y == C->y)) || ((B->x == D->x) && (B->y == D->y)))
1916 {
1917 theP.x = B->x;
1918 theP.y = B->y;
1919 }
1920 else
1921 {
1922 theP.x = A->x + r * (B->x - A->x);
1923 theP.y = A->y + r * (B->y - A->y);
1924 }
1925 lw_dist2d_distpts_set(dl, 0, &theP, &theP);
1926 }
1927 return LW_TRUE;
1928 }
1929}
char * s
Definition cu_in_wkt.c:23
char * r
Definition cu_in_wkt.c:24
#define LW_FALSE
Definition liblwgeom.h:94
#define LW_TRUE
Return types for functions with status returns.
Definition liblwgeom.h:93
static void lw_dist2d_distpts_set(DISTPTS *dl, double distance, const POINT2D *p1, const POINT2D *p2)
Definition measures.c:81
int lw_dist2d_pt_seg(const POINT2D *p, const POINT2D *A, const POINT2D *B, DISTPTS *dl)
lw_dist2d_comp from p to line A->B This one is now sending every occasion to lw_dist2d_pt_pt Before i...
Definition measures.c:2217
#define DIST_MIN
Definition measures.h:44
#define DIST_MAX
Definition measures.h:43
int twisted
Definition measures.h:55
int mode
Definition measures.h:54
double y
Definition liblwgeom.h:390
double x
Definition liblwgeom.h:390

References DIST_MAX, DIST_MIN, lw_dist2d_distpts_set(), lw_dist2d_pt_seg(), LW_FALSE, LW_TRUE, DISTPTS::mode, r, s, DISTPTS::twisted, POINT2D::x, and POINT2D::y.

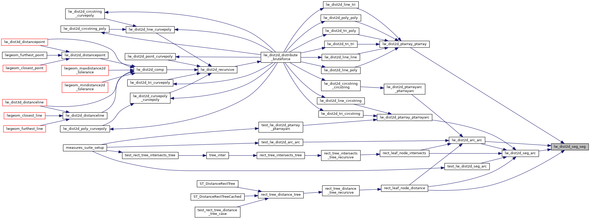
Referenced by lw_dist2d_arc_arc(), lw_dist2d_ptarray_ptarray(), lw_dist2d_seg_arc(), and rect_leaf_node_distance().

Here is the call graph for this function:
Here is the caller graph for this function: