|
PostGIS 3.7.0dev-r@@SVN_REVISION@@
|
Compares incoming points and stores the points closest to each other or most far away from each other depending on dl->mode (max or min)
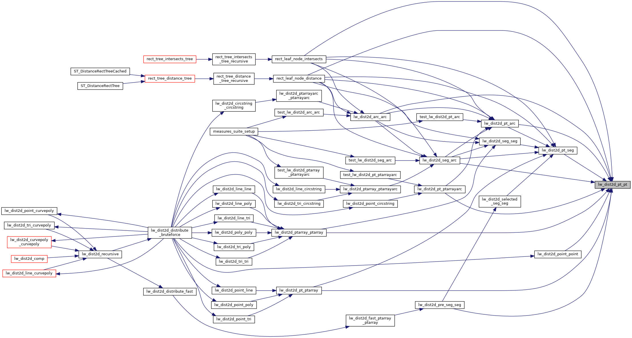
Definition at line 2312 of file measures.c.
References DISTPTS::distance, LW_TRUE, DISTPTS::mode, DISTPTS::p1, DISTPTS::p2, DISTPTS::twisted, POINT2D::x, and POINT2D::y.
Referenced by lw_dist2d_arc_arc(), lw_dist2d_point_point(), lw_dist2d_pre_seg_seg(), lw_dist2d_pt_arc(), lw_dist2d_pt_ptarray(), lw_dist2d_pt_ptarrayarc(), lw_dist2d_pt_seg(), lw_dist2d_ptarray_ptarray(), lw_dist2d_seg_arc(), rect_leaf_node_distance(), and rect_leaf_node_intersects().
