PostGIS  3.7.0dev-r@@SVN_REVISION@@

◆ lwgeom_to_gml3()

lwvarlena_t* lwgeom_to_gml3 ( const LWGEOM geom,
const char *  srs,
int  precision,
int  opts,
const char *  prefix,
const char *  id 
)

Definition at line 978 of file lwout_gml.c.

979 {
980  stringbuffer_t sb;
981 
982  /* Initialize options */
983  GML_Options gmlopts;
984  memset(&gmlopts, 0, sizeof(gmlopts));
985  gmlopts.srs = srs;
986  gmlopts.precision = precision;
987  gmlopts.opts = opts;
988  gmlopts.prefix = prefix;
989  gmlopts.id = id;
990 
991  /* Return null for empty (#1377) */
992  if (lwgeom_is_empty(geom))
993  return NULL;
994 
996 
997  switch (geom->type)
998  {
999  case POINTTYPE:
1000  asgml3_point(&sb, (LWPOINT*)geom, &gmlopts);
1001  break;
1002 
1003  case LINETYPE:
1004  asgml3_line(&sb, (LWLINE*)geom, &gmlopts);
1005  break;
1006 
1007  case CIRCSTRINGTYPE:
1008  asgml3_circstring(&sb, (LWCIRCSTRING*)geom, &gmlopts );
1009  break;
1010 
1011  case POLYGONTYPE:
1012  asgml3_poly(&sb, (LWPOLY*)geom, &gmlopts);
1013  break;
1014 
1015  case CURVEPOLYTYPE:
1016  asgml3_curvepoly(&sb, (LWCURVEPOLY*)geom, &gmlopts);
1017  break;
1018 
1019  case TRIANGLETYPE:
1020  asgml3_triangle(&sb, (LWTRIANGLE*)geom, &gmlopts);
1021  break;
1022 
1023  case MULTIPOINTTYPE:
1024  case MULTILINETYPE:
1025  case MULTIPOLYGONTYPE:
1026  asgml3_multi(&sb, (LWCOLLECTION*)geom, &gmlopts);
1027  break;
1028 
1029  case POLYHEDRALSURFACETYPE:
1030  asgml3_psurface(&sb, (LWPSURFACE*)geom, &gmlopts);
1031  break;
1032 
1033  case TINTYPE:
1034  asgml3_tin(&sb, (LWTIN*)geom, &gmlopts);
1035  break;
1036 
1037  case COLLECTIONTYPE:
1038  asgml3_collection(&sb, (LWCOLLECTION*)geom, &gmlopts);
1039  break;
1040 
1041  case COMPOUNDTYPE:
1042  asgml3_compound(&sb, (LWCOMPOUND*)geom, &gmlopts );
1043  break;
1044 
1045  case MULTICURVETYPE:
1046  asgml3_multicurve(&sb, (LWMCURVE*)geom, &gmlopts );
1047  break;
1048 
1049  case MULTISURFACETYPE:
1050  asgml3_multisurface(&sb, (LWMSURFACE*)geom, &gmlopts );
1051  break;
1052 
1053  default:
1054  lwerror("lwgeom_to_gml3: '%s' geometry type not supported", lwtype_name(geom->type));
1055  stringbuffer_release(&sb);
1056  return NULL;
1057  }
1058 
1059  return stringbuffer_getvarlena(&sb);
1060 }
static uint8_t precision
Definition: cu_in_twkb.c:25
#define COLLECTIONTYPE
Definition: liblwgeom.h:108
#define COMPOUNDTYPE
Definition: liblwgeom.h:110
#define CURVEPOLYTYPE
Definition: liblwgeom.h:111
#define MULTILINETYPE
Definition: liblwgeom.h:106
#define MULTISURFACETYPE
Definition: liblwgeom.h:113
#define LINETYPE
Definition: liblwgeom.h:103
#define MULTIPOINTTYPE
Definition: liblwgeom.h:105
#define POINTTYPE
LWTYPE numbers, used internally by PostGIS.
Definition: liblwgeom.h:102
#define TINTYPE
Definition: liblwgeom.h:116
#define MULTIPOLYGONTYPE
Definition: liblwgeom.h:107
#define POLYGONTYPE
Definition: liblwgeom.h:104
#define POLYHEDRALSURFACETYPE
Definition: liblwgeom.h:114
#define CIRCSTRINGTYPE
Definition: liblwgeom.h:109
const char * lwtype_name(uint8_t type)
Return the type name string associated with a type number (e.g.
Definition: lwutil.c:216
#define MULTICURVETYPE
Definition: liblwgeom.h:112
#define TRIANGLETYPE
Definition: liblwgeom.h:115
void void lwerror(const char *fmt,...) __attribute__((format(printf
Write a notice out to the error handler.
static int lwgeom_is_empty(const LWGEOM *geom)
Return true or false depending on whether a geometry is an "empty" geometry (no vertices members)
Definition: lwinline.h:199
static void asgml3_compound(stringbuffer_t *sb, const LWCOMPOUND *col, const GML_Options *opts)
Definition: lwout_gml.c:540
static void asgml3_curvepoly(stringbuffer_t *sb, const LWCURVEPOLY *poly, const GML_Options *opts)
Definition: lwout_gml.c:590
static void asgml3_multi(stringbuffer_t *sb, const LWCOLLECTION *col, const GML_Options *opts)
Definition: lwout_gml.c:682
static void asgml3_poly(stringbuffer_t *sb, const LWPOLY *poly, const GML_Options *opts)
Definition: lwout_gml.c:456
static void asgml3_collection(stringbuffer_t *sb, const LWCOLLECTION *col, const GML_Options *opts)
Definition: lwout_gml.c:798
static void asgml3_circstring(stringbuffer_t *sb, const LWCIRCSTRING *circ, const GML_Options *opts)
Definition: lwout_gml.c:507
static void asgml3_multisurface(stringbuffer_t *sb, const LWMSURFACE *sur, const GML_Options *opts)
Definition: lwout_gml.c:893
static void asgml3_psurface(stringbuffer_t *sb, const LWPSURFACE *psur, const GML_Options *opts)
Definition: lwout_gml.c:768
static void asgml3_multicurve(stringbuffer_t *sb, const LWMCURVE *cur, const GML_Options *opts)
Definition: lwout_gml.c:854
static void asgml3_triangle(stringbuffer_t *sb, const LWTRIANGLE *triangle, const GML_Options *opts)
Definition: lwout_gml.c:656
static void asgml3_line(stringbuffer_t *sb, const LWLINE *line, const GML_Options *opts)
Definition: lwout_gml.c:401
static void asgml3_point(stringbuffer_t *sb, const LWPOINT *point, const GML_Options *opts)
Definition: lwout_gml.c:378
static void asgml3_tin(stringbuffer_t *sb, const LWTIN *tin, const GML_Options *opts)
Definition: lwout_gml.c:740
opts
Definition: ovdump.py:45
void stringbuffer_release(stringbuffer_t *s)
Definition: stringbuffer.c:48
lwvarlena_t * stringbuffer_getvarlena(stringbuffer_t *s)
Definition: stringbuffer.c:146
void stringbuffer_init_varlena(stringbuffer_t *s)
Definition: stringbuffer.c:60
const char * srs
Definition: lwout_gml.c:41
int precision
Definition: lwout_gml.c:42
const char * prefix
Definition: lwout_gml.c:45
const char * id
Definition: lwout_gml.c:46
uint8_t type
Definition: liblwgeom.h:462

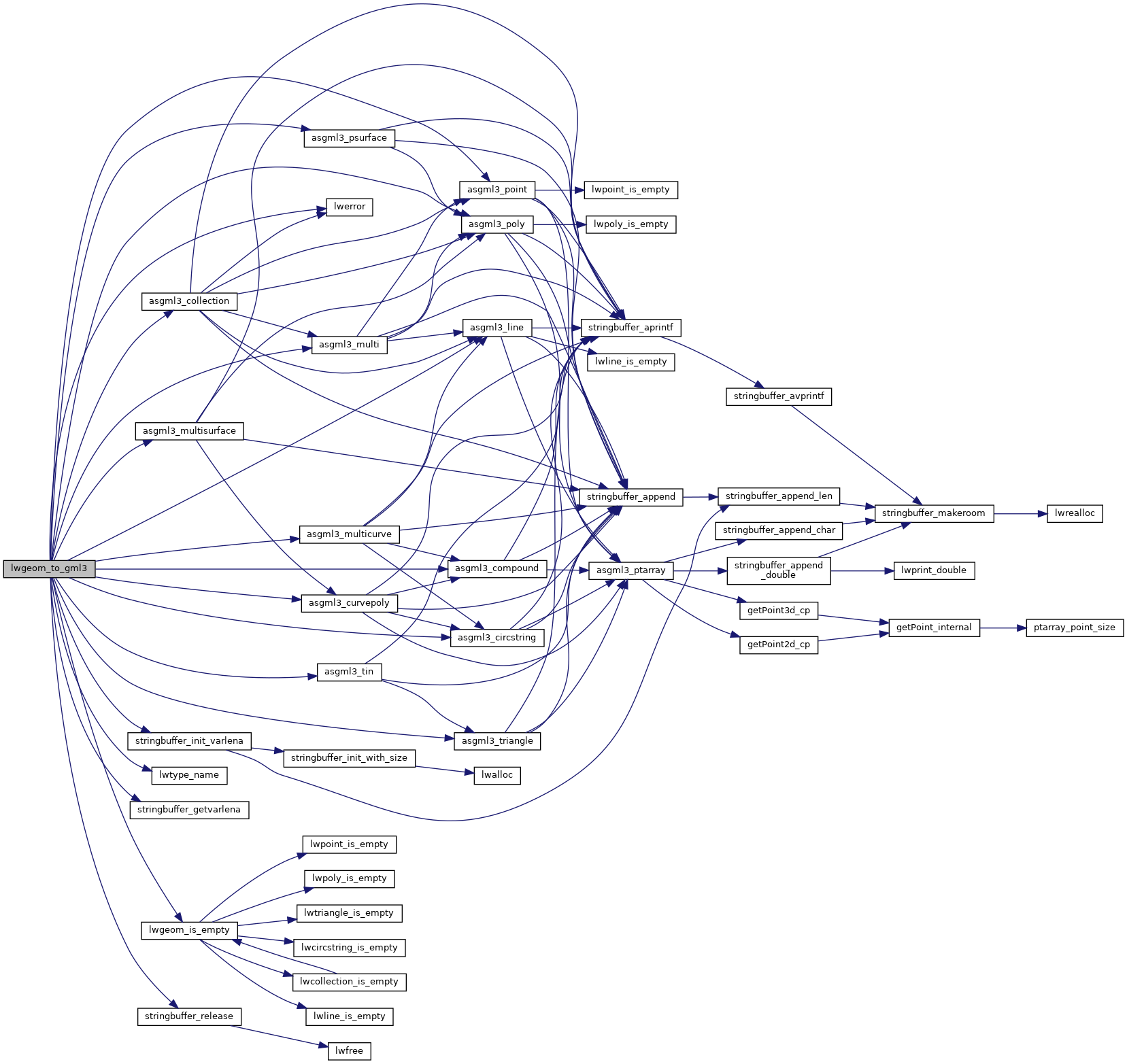
References asgml3_circstring(), asgml3_collection(), asgml3_compound(), asgml3_curvepoly(), asgml3_line(), asgml3_multi(), asgml3_multicurve(), asgml3_multisurface(), asgml3_point(), asgml3_poly(), asgml3_psurface(), asgml3_tin(), asgml3_triangle(), CIRCSTRINGTYPE, COLLECTIONTYPE, COMPOUNDTYPE, CURVEPOLYTYPE, GML_Options::id, LINETYPE, lwerror(), lwgeom_is_empty(), lwtype_name(), MULTICURVETYPE, MULTILINETYPE, MULTIPOINTTYPE, MULTIPOLYGONTYPE, MULTISURFACETYPE, GML_Options::opts, ovdump::opts, POINTTYPE, POLYGONTYPE, POLYHEDRALSURFACETYPE, precision, GML_Options::precision, GML_Options::prefix, GML_Options::srs, stringbuffer_getvarlena(), stringbuffer_init_varlena(), stringbuffer_release(), TINTYPE, TRIANGLETYPE, LWGEOM::type, and LWPOINT::type.

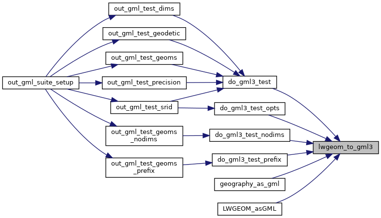
Referenced by do_gml3_test(), do_gml3_test_nodims(), do_gml3_test_opts(), do_gml3_test_prefix(), geography_as_gml(), and LWGEOM_asGML().

Here is the call graph for this function:
Here is the caller graph for this function: