|
PostGIS
3.7.0dev-r@@SVN_REVISION@@
|
|
static |
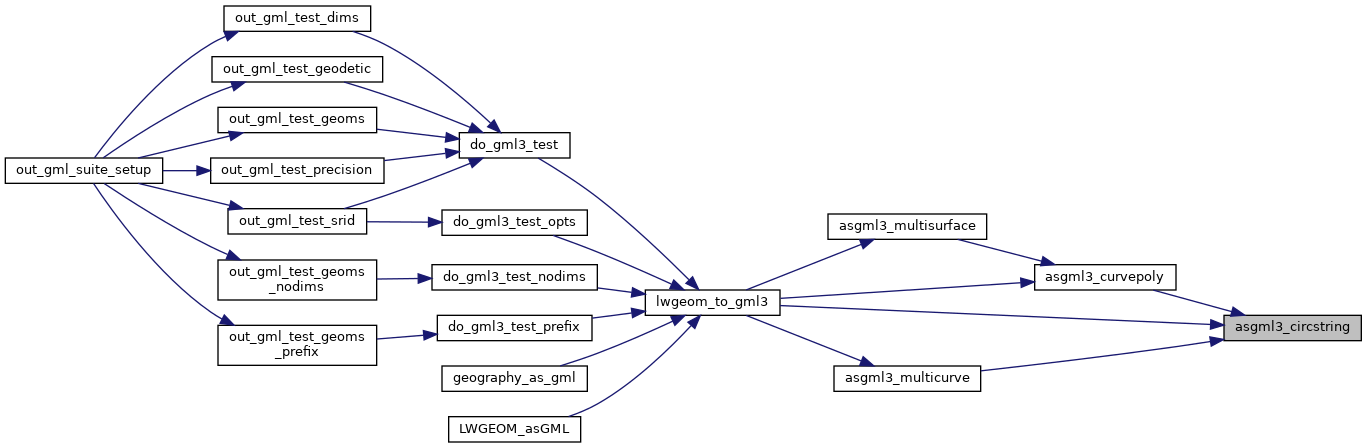
Definition at line 507 of file lwout_gml.c.
References asgml3_ptarray(), LWCIRCSTRING::flags, FLAGS_GET_Z, IS_DIMS, ovdump::opts, LWCIRCSTRING::points, stringbuffer_append(), and stringbuffer_aprintf().
Referenced by asgml3_curvepoly(), asgml3_multicurve(), and lwgeom_to_gml3().

