PostGIS  3.7.0dev-r@@SVN_REVISION@@

◆ rt_raster_from_gdal_dataset()

rt_raster rt_raster_from_gdal_dataset ( GDALDatasetH  ds)

Return a raster from a GDAL dataset.

Parameters
ds: the GDAL dataset to convert to a raster
Returns
raster or NULL

Definition at line 2175 of file rt_raster.c.

2175  {
2176  rt_raster rast = NULL;
2177  double gt[6] = {0};
2178  CPLErr cplerr;
2179  uint32_t width = 0;
2180  uint32_t height = 0;
2181  uint32_t numBands = 0;
2182  uint32_t i = 0;
2183  char *authname = NULL;
2184  char *authcode = NULL;
2185 
2186  GDALRasterBandH gdband = NULL;
2187  GDALDataType gdpixtype = GDT_Unknown;
2188  rt_band band;
2189  int32_t idx;
2190  rt_pixtype pt = PT_END;
2191  uint32_t ptlen = 0;
2192  int hasnodata = 0;
2193  double nodataval;
2194 
2195  int x;
2196  int y;
2197 
2198  uint32_t nXBlocks, nYBlocks;
2199  int nXBlockSize, nYBlockSize;
2200  uint32_t iXBlock, iYBlock;
2201  uint32_t nXValid, nYValid;
2202  uint32_t iY;
2203 
2204  uint8_t *values = NULL;
2205  uint32_t valueslen = 0;
2206  uint8_t *ptr = NULL;
2207 
2208  assert(NULL != ds);
2209 
2210  /* raster size */
2211  width = GDALGetRasterXSize(ds);
2212  height = GDALGetRasterYSize(ds);
2213  RASTER_DEBUGF(3, "Raster dimensions (width x height): %d x %d", width, height);
2214 
2215  /* create new raster */
2216  RASTER_DEBUG(3, "Creating new raster");
2217  rast = rt_raster_new(width, height);
2218  if (NULL == rast) {
2219  rterror("rt_raster_from_gdal_dataset: Out of memory allocating new raster");
2220  return NULL;
2221  }
2222  RASTER_DEBUGF(3, "Created raster dimensions (width x height): %d x %d", rast->width, rast->height);
2223 
2224  /* get raster attributes */
2225  cplerr = GDALGetGeoTransform(ds, gt);
2226  if (GDALGetGeoTransform(ds, gt) != CE_None) {
2227  RASTER_DEBUG(4, "Using default geotransform matrix (0, 1, 0, 0, 0, -1)");
2228  gt[0] = 0;
2229  gt[1] = 1;
2230  gt[2] = 0;
2231  gt[3] = 0;
2232  gt[4] = 0;
2233  gt[5] = -1;
2234  }
2235 
2236  /* apply raster attributes */
2238 
2239  RASTER_DEBUGF(3, "Raster geotransform (%f, %f, %f, %f, %f, %f)",
2240  gt[0], gt[1], gt[2], gt[3], gt[4], gt[5]);
2241 
2242  /* srid */
2243  if (rt_util_gdal_sr_auth_info(ds, &authname, &authcode) == ES_NONE) {
2244  if (
2245  authname != NULL &&
2246  strcmp(authname, "EPSG") == 0 &&
2247  authcode != NULL
2248  ) {
2249  rt_raster_set_srid(rast, atoi(authcode));
2250  RASTER_DEBUGF(3, "New raster's SRID = %d", rast->srid);
2251  }
2252 
2253  if (authname != NULL)
2254  rtdealloc(authname);
2255  if (authcode != NULL)
2256  rtdealloc(authcode);
2257  }
2258 
2259  numBands = GDALGetRasterCount(ds);
2260 
2261 #if POSTGIS_DEBUG_LEVEL > 3
2262  for (i = 1; i <= numBands; i++) {
2263  GDALRasterBandH _grb = NULL;
2264  double _min;
2265  double _max;
2266  double _mean;
2267  double _stddev;
2268 
2269  _grb = GDALGetRasterBand(ds, i);
2270  GDALComputeRasterStatistics(_grb, FALSE, &_min, &_max, &_mean, &_stddev, NULL, NULL);
2271  RASTER_DEBUGF(4, "GDAL Band %d stats: %f, %f, %f, %f", i, _min, _max, _mean, _stddev);
2272  }
2273 #endif
2274 
2275  /* copy bands */
2276  for (i = 1; i <= numBands; i++) {
2277  RASTER_DEBUGF(3, "Processing band %d of %d", i, numBands);
2278  gdband = NULL;
2279  gdband = GDALGetRasterBand(ds, i);
2280  if (NULL == gdband) {
2281  rterror("rt_raster_from_gdal_dataset: Could not get GDAL band");
2283  return NULL;
2284  }
2285  RASTER_DEBUGF(4, "gdband @ %p", gdband);
2286 
2287  /* pixtype */
2288  gdpixtype = GDALGetRasterDataType(gdband);
2289  RASTER_DEBUGF(4, "gdpixtype, size = %s, %d", GDALGetDataTypeName(gdpixtype), GDALGetDataTypeSizeBytes(gdpixtype));
2290  pt = rt_util_gdal_datatype_to_pixtype(gdpixtype);
2291  if (pt == PT_END) {
2292  rterror("rt_raster_from_gdal_dataset: Unknown pixel type for GDAL band");
2294  return NULL;
2295  }
2296  ptlen = rt_pixtype_size(pt);
2297 
2298  /* size: width and height */
2299  width = GDALGetRasterBandXSize(gdband);
2300  height = GDALGetRasterBandYSize(gdband);
2301  RASTER_DEBUGF(3, "GDAL band dimensions (width x height): %d x %d", width, height);
2302 
2303  /* nodata */
2304  nodataval = GDALGetRasterNoDataValue(gdband, &hasnodata);
2305  RASTER_DEBUGF(3, "(hasnodata, nodataval) = (%d, %f)", hasnodata, nodataval);
2306 
2307  /* create band object */
2309  rast, pt,
2310  (hasnodata ? nodataval : 0),
2311  hasnodata, nodataval, rt_raster_get_num_bands(rast)
2312  );
2313  if (idx < 0) {
2314  rterror("rt_raster_from_gdal_dataset: Could not allocate memory for raster band");
2316  return NULL;
2317  }
2318  band = rt_raster_get_band(rast, idx);
2319  RASTER_DEBUGF(3, "Created band of dimension (width x height): %d x %d", band->width, band->height);
2320 
2321  /* this makes use of GDAL's "natural" blocks */
2322  GDALGetBlockSize(gdband, &nXBlockSize, &nYBlockSize);
2323  nXBlocks = (width + nXBlockSize - 1) / nXBlockSize;
2324  nYBlocks = (height + nYBlockSize - 1) / nYBlockSize;
2325  RASTER_DEBUGF(4, "(nXBlockSize, nYBlockSize) = (%d, %d)", nXBlockSize, nYBlockSize);
2326  RASTER_DEBUGF(4, "(nXBlocks, nYBlocks) = (%d, %d)", nXBlocks, nYBlocks);
2327 
2328  /* allocate memory for values */
2329  valueslen = ptlen * nXBlockSize * nYBlockSize;
2330  values = rtalloc(valueslen);
2331  if (values == NULL) {
2332  rterror("rt_raster_from_gdal_dataset: Could not allocate memory for GDAL band pixel values");
2334  return NULL;
2335  }
2336  RASTER_DEBUGF(3, "values @ %p of length = %d", values, valueslen);
2337 
2338  for (iYBlock = 0; iYBlock < nYBlocks; iYBlock++) {
2339  for (iXBlock = 0; iXBlock < nXBlocks; iXBlock++) {
2340  x = iXBlock * nXBlockSize;
2341  y = iYBlock * nYBlockSize;
2342  RASTER_DEBUGF(4, "(iXBlock, iYBlock) = (%d, %d)", iXBlock, iYBlock);
2343  RASTER_DEBUGF(4, "(x, y) = (%d, %d)", x, y);
2344 
2345  memset(values, 0, valueslen);
2346 
2347  /* valid block width */
2348  if ((iXBlock + 1) * nXBlockSize > width)
2349  nXValid = width - (iXBlock * nXBlockSize);
2350  else
2351  nXValid = nXBlockSize;
2352 
2353  /* valid block height */
2354  if ((iYBlock + 1) * nYBlockSize > height)
2355  nYValid = height - (iYBlock * nYBlockSize);
2356  else
2357  nYValid = nYBlockSize;
2358 
2359  RASTER_DEBUGF(4, "(nXValid, nYValid) = (%d, %d)", nXValid, nYValid);
2360 
2361  cplerr = GDALRasterIO(
2362  gdband, GF_Read,
2363  x, y,
2364  nXValid, nYValid,
2365  values, nXValid, nYValid,
2366  gdpixtype,
2367  0, 0
2368  );
2369  if (cplerr != CE_None) {
2370  rterror("rt_raster_from_gdal_dataset: Could not get data from GDAL raster");
2371  rtdealloc(values);
2373  return NULL;
2374  }
2375 
2376  /* if block width is same as raster width, shortcut */
2377  if (nXBlocks == 1 && nYBlockSize > 1 && nXValid == width) {
2378  x = 0;
2379  y = nYBlockSize * iYBlock;
2380 
2381  RASTER_DEBUGF(4, "Setting set of pixel lines at (%d, %d) for %d pixels", x, y, nXValid * nYValid);
2382  rt_band_set_pixel_line(band, x, y, values, nXValid * nYValid);
2383  }
2384  else {
2385  ptr = values;
2386  x = nXBlockSize * iXBlock;
2387  for (iY = 0; iY < nYValid; iY++) {
2388  y = iY + (nYBlockSize * iYBlock);
2389 
2390  RASTER_DEBUGF(4, "Setting pixel line at (%d, %d) for %d pixels", x, y, nXValid);
2391  rt_band_set_pixel_line(band, x, y, ptr, nXValid);
2392  ptr += (nXValid * ptlen);
2393  }
2394  }
2395  }
2396  }
2397 
2398  /* free memory */
2399  rtdealloc(values);
2400  }
2401 
2402  return rast;
2403 }
#define FALSE
Definition: dbfopen.c:72
void rterror(const char *fmt,...) __attribute__((format(printf
Wrappers used for reporting errors and info.
void * rtalloc(size_t size)
Wrappers used for managing memory.
Definition: rt_context.c:191
rt_pixtype rt_util_gdal_datatype_to_pixtype(GDALDataType gdt)
Convert GDALDataType to rt_pixtype.
Definition: rt_util.c:162
#define RASTER_DEBUG(level, msg)
Definition: librtcore.h:302
#define RASTER_DEBUGF(level, msg,...)
Definition: librtcore.h:306
rt_pixtype
Definition: librtcore.h:187
@ PT_END
Definition: librtcore.h:199
@ ES_NONE
Definition: librtcore.h:182
rt_errorstate rt_band_set_pixel_line(rt_band band, int x, int y, void *vals, uint32_t len)
Set values of multiple pixels.
Definition: rt_band.c:1004
void rtdealloc(void *mem)
Definition: rt_context.c:206
rt_errorstate rt_util_gdal_sr_auth_info(GDALDatasetH hds, char **authname, char **authcode)
Get auth name and code.
Definition: rt_util.c:283
int rt_pixtype_size(rt_pixtype pixtype)
Return size in bytes of a value in the given pixtype.
Definition: rt_pixel.c:39
band
Definition: ovdump.py:58
ds
Definition: pixval.py:68
gt
Definition: window.py:78
int rt_raster_generate_new_band(rt_raster raster, rt_pixtype pixtype, double initialvalue, uint32_t hasnodata, double nodatavalue, int index)
Generate a new inline band and add it to a raster.
Definition: rt_raster.c:489
void rt_raster_set_geotransform_matrix(rt_raster raster, double *gt)
Set raster's geotransform using 6-element array.
Definition: rt_raster.c:609
void rt_raster_destroy(rt_raster raster)
Release memory associated to a raster.
Definition: rt_raster.c:86
rt_raster rt_raster_new(uint32_t width, uint32_t height)
Construct a raster with given dimensions.
Definition: rt_raster.c:52
uint16_t rt_raster_get_num_bands(rt_raster raster)
Definition: rt_raster.c:376
rt_band rt_raster_get_band(rt_raster raster, int n)
Return Nth band, or NULL if unavailable.
Definition: rt_raster.c:385
void rt_raster_set_srid(rt_raster raster, int32_t srid)
Set raster's SRID.
Definition: rt_raster.c:367

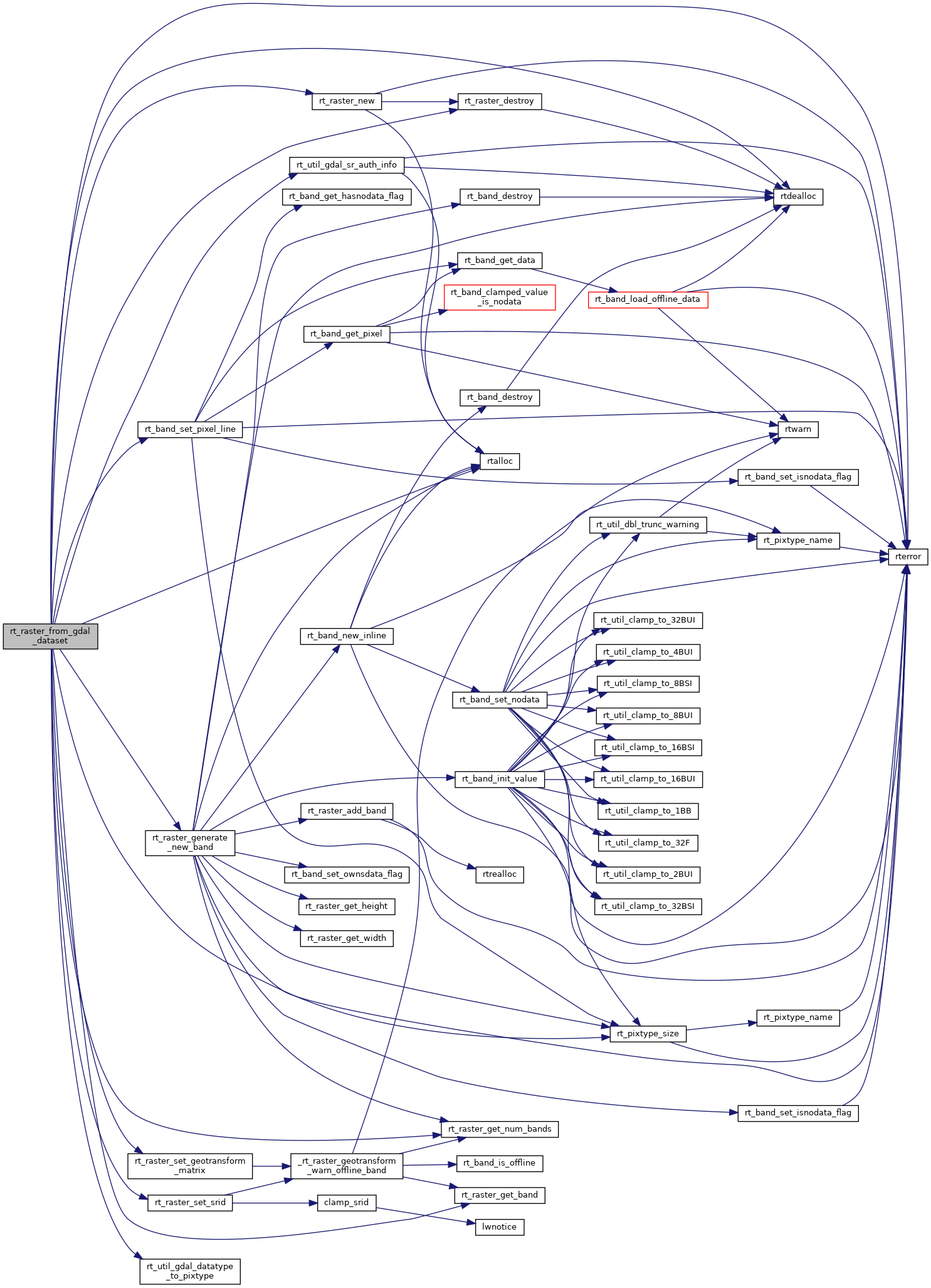
References ovdump::band, pixval::ds, ES_NONE, FALSE, window::gt, PT_END, rtpixdump::rast, RASTER_DEBUG, RASTER_DEBUGF, rt_band_set_pixel_line(), rt_pixtype_size(), rt_raster_destroy(), rt_raster_generate_new_band(), rt_raster_get_band(), rt_raster_get_num_bands(), rt_raster_new(), rt_raster_set_geotransform_matrix(), rt_raster_set_srid(), rt_util_gdal_datatype_to_pixtype(), rt_util_gdal_sr_auth_info(), rtalloc(), rtdealloc(), rterror(), pixval::x, and pixval::y.

Referenced by RASTER_fromGDALRaster(), rt_band_load_offline_data(), rt_raster_gdal_rasterize(), test_gdal_to_raster(), and test_gdal_warp_preserves_data().

Here is the call graph for this function:
Here is the caller graph for this function: