|
PostGIS
3.7.0dev-r@@SVN_REVISION@@
|
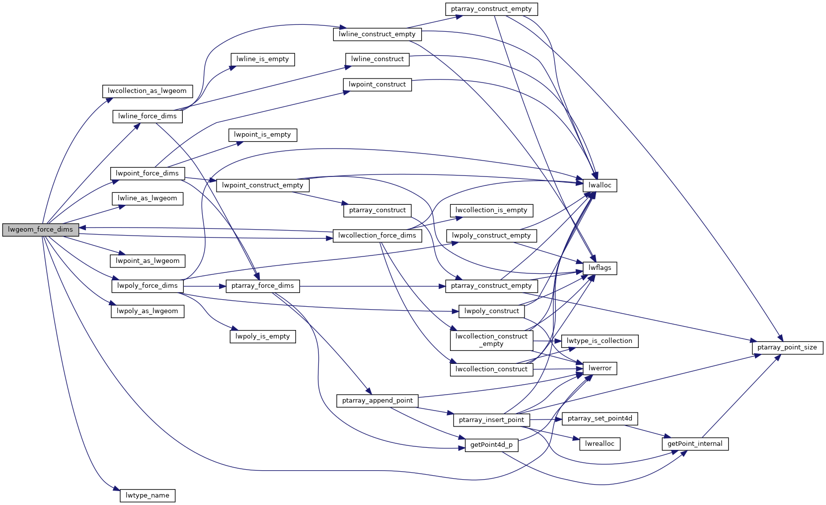
Definition at line 845 of file lwgeom.c.
References CIRCSTRINGTYPE, COLLECTIONTYPE, COMPOUNDTYPE, CURVEPOLYTYPE, LINETYPE, lwcollection_as_lwgeom(), lwcollection_force_dims(), lwerror(), lwline_as_lwgeom(), lwline_force_dims(), lwpoint_as_lwgeom(), lwpoint_force_dims(), lwpoly_as_lwgeom(), lwpoly_force_dims(), lwtype_name(), MULTICURVETYPE, MULTILINETYPE, MULTIPOINTTYPE, MULTIPOLYGONTYPE, MULTISURFACETYPE, POINTTYPE, POLYGONTYPE, POLYHEDRALSURFACETYPE, TINTYPE, TRIANGLETYPE, LWGEOM::type, and LWPOINT::type.
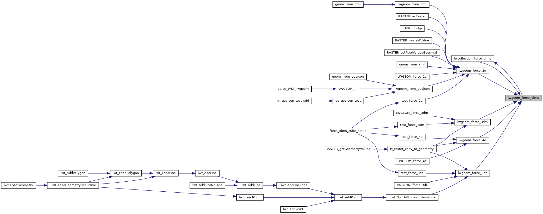
Referenced by lwcollection_force_dims(), lwgeom_force_2d(), lwgeom_force_3dm(), lwgeom_force_3dz(), and lwgeom_force_4d().

