|
PostGIS
3.7.0dev-r@@SVN_REVISION@@
|
Definition at line 496 of file lwline.c.
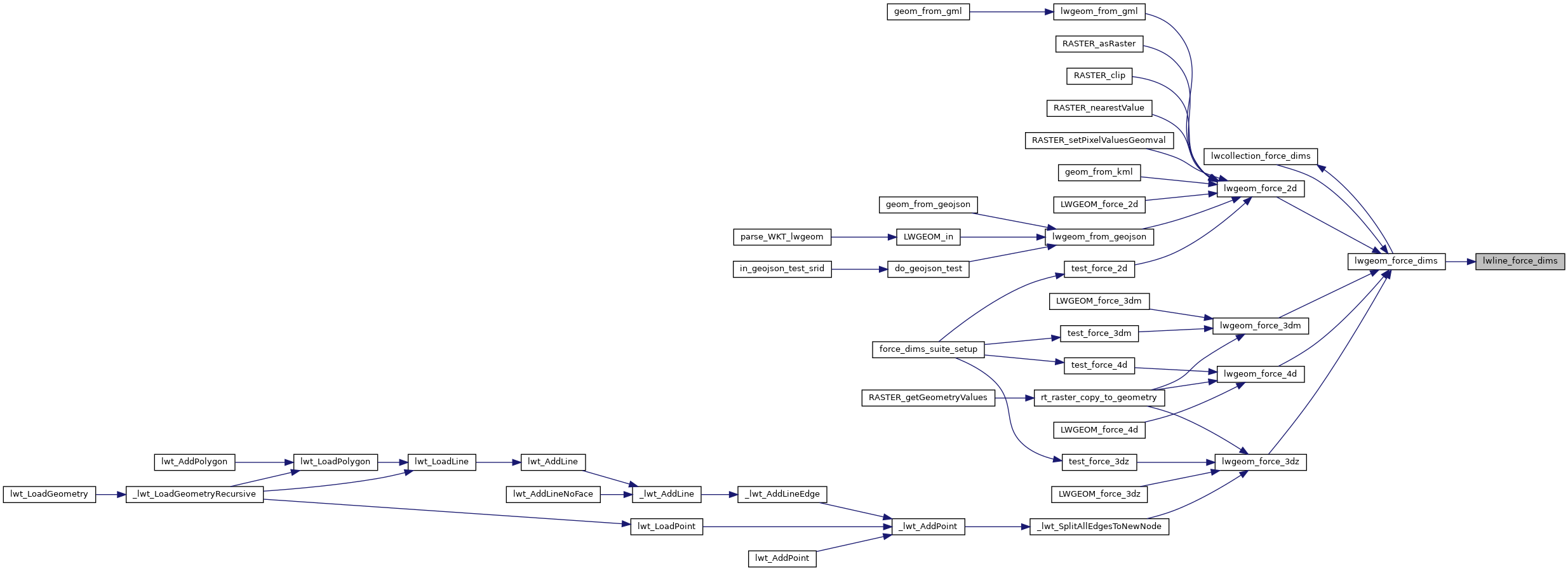
References lwline_construct(), lwline_construct_empty(), lwline_is_empty(), LWLINE::points, ptarray_force_dims(), LWLINE::srid, and LWLINE::type.
Referenced by lwgeom_force_dims().

