PostGIS  3.7.0dev-r@@SVN_REVISION@@

◆ lw_dist2d_pre_seg_seg()

int lw_dist2d_pre_seg_seg ( POINTARRAY l1,
POINTARRAY l2,
LISTSTRUCT list1,
LISTSTRUCT list2,
double  k,
DISTPTS dl 
)

preparation before lw_dist2d_seg_seg.

Definition at line 2071 of file measures.c.

2072 {
2073  const POINT2D *p1, *p2, *p3, *p4, *p01, *p02;
2074  int pnr1, pnr2, pnr3, pnr4, n1, n2, i, u, r, twist;
2075  double maxmeasure;
2076  n1 = l1->npoints;
2077  n2 = l2->npoints;
2078 
2079  LWDEBUG(2, "lw_dist2d_pre_seg_seg is called");
2080 
2081  p1 = getPoint2d_cp(l1, list1[0].pnr);
2082  p3 = getPoint2d_cp(l2, list2[0].pnr);
2083  lw_dist2d_pt_pt(p1, p3, dl);
2084  maxmeasure = sqrt(dl->distance * dl->distance + (dl->distance * dl->distance * k * k));
2085  twist = dl->twisted; /*to keep the incoming order between iterations*/
2086  for (i = (n1 - 1); i >= 0; --i)
2087  {
2088  /*we break this iteration when we have checked every point closer to our perpendicular "checkline" than
2089  * our shortest found distance*/
2090  if (((list2[0].themeasure - list1[i].themeasure)) > maxmeasure)
2091  break;
2092  /*because we are not iterating in the original point order we have to check the segment before and after
2093  * every point*/
2094  for (r = -1; r <= 1; r += 2)
2095  {
2096  pnr1 = list1[i].pnr;
2097  p1 = getPoint2d_cp(l1, pnr1);
2098  if (pnr1 + r < 0)
2099  {
2100  p01 = getPoint2d_cp(l1, (n1 - 1));
2101  if ((p1->x == p01->x) && (p1->y == p01->y))
2102  pnr2 = (n1 - 1);
2103  else
2104  pnr2 = pnr1; /* if it is a line and the last and first point is not the same we
2105  avoid the edge between start and end this way*/
2106  }
2107 
2108  else if (pnr1 + r > (n1 - 1))
2109  {
2110  p01 = getPoint2d_cp(l1, 0);
2111  if ((p1->x == p01->x) && (p1->y == p01->y))
2112  pnr2 = 0;
2113  else
2114  pnr2 = pnr1; /* if it is a line and the last and first point is not the same we
2115  avoid the edge between start and end this way*/
2116  }
2117  else
2118  pnr2 = pnr1 + r;
2119 
2120  p2 = getPoint2d_cp(l1, pnr2);
2121  for (u = 0; u < n2; ++u)
2122  {
2123  if (((list2[u].themeasure - list1[i].themeasure)) >= maxmeasure)
2124  break;
2125  pnr3 = list2[u].pnr;
2126  p3 = getPoint2d_cp(l2, pnr3);
2127  if (pnr3 == 0)
2128  {
2129  p02 = getPoint2d_cp(l2, (n2 - 1));
2130  if ((p3->x == p02->x) && (p3->y == p02->y))
2131  pnr4 = (n2 - 1);
2132  else
2133  pnr4 = pnr3; /* if it is a line and the last and first point is not the
2134  same we avoid the edge between start and end this way*/
2135  }
2136  else
2137  pnr4 = pnr3 - 1;
2138 
2139  p4 = getPoint2d_cp(l2, pnr4);
2140  dl->twisted = twist;
2141  if (!lw_dist2d_selected_seg_seg(p1, p2, p3, p4, dl))
2142  return LW_FALSE;
2143 
2144  if (pnr3 >= (n2 - 1))
2145  {
2146  p02 = getPoint2d_cp(l2, 0);
2147  if ((p3->x == p02->x) && (p3->y == p02->y))
2148  pnr4 = 0;
2149  else
2150  pnr4 = pnr3; /* if it is a line and the last and first point is not the
2151  same we avoid the edge between start and end this way*/
2152  }
2153 
2154  else
2155  pnr4 = pnr3 + 1;
2156 
2157  p4 = getPoint2d_cp(l2, pnr4);
2158  dl->twisted = twist; /*we reset the "twist" for each iteration*/
2159  if (!lw_dist2d_selected_seg_seg(p1, p2, p3, p4, dl))
2160  return LW_FALSE;
2161  /*here we "translate" the found mindistance so it can be compared to our "z"-values*/
2162  maxmeasure = sqrt(dl->distance * dl->distance + (dl->distance * dl->distance * k * k));
2163  }
2164  }
2165  }
2166 
2167  return LW_TRUE;
2168 }
char * r
Definition: cu_in_wkt.c:24
#define LW_FALSE
Definition: liblwgeom.h:94
#define LW_TRUE
Return types for functions with status returns.
Definition: liblwgeom.h:93
#define LWDEBUG(level, msg)
Definition: lwgeom_log.h:101
static const POINT2D * getPoint2d_cp(const POINTARRAY *pa, uint32_t n)
Returns a POINT2D pointer into the POINTARRAY serialized_ptlist, suitable for reading from.
Definition: lwinline.h:97
int lw_dist2d_selected_seg_seg(const POINT2D *A, const POINT2D *B, const POINT2D *C, const POINT2D *D, DISTPTS *dl)
This is the same function as lw_dist2d_seg_seg but without any calculations to determine intersection...
Definition: measures.c:2176
int lw_dist2d_pt_pt(const POINT2D *thep1, const POINT2D *thep2, DISTPTS *dl)
Compares incoming points and stores the points closest to each other or most far away from each other...
Definition: measures.c:2312
int twisted
Definition: measures.h:55
double distance
Definition: measures.h:51
int pnr
Definition: measures.h:62
double y
Definition: liblwgeom.h:390
double x
Definition: liblwgeom.h:390
uint32_t npoints
Definition: liblwgeom.h:427

References DISTPTS::distance, getPoint2d_cp(), lw_dist2d_pt_pt(), lw_dist2d_selected_seg_seg(), LW_FALSE, LW_TRUE, LWDEBUG, POINTARRAY::npoints, LISTSTRUCT::pnr, r, DISTPTS::twisted, POINT2D::x, and POINT2D::y.

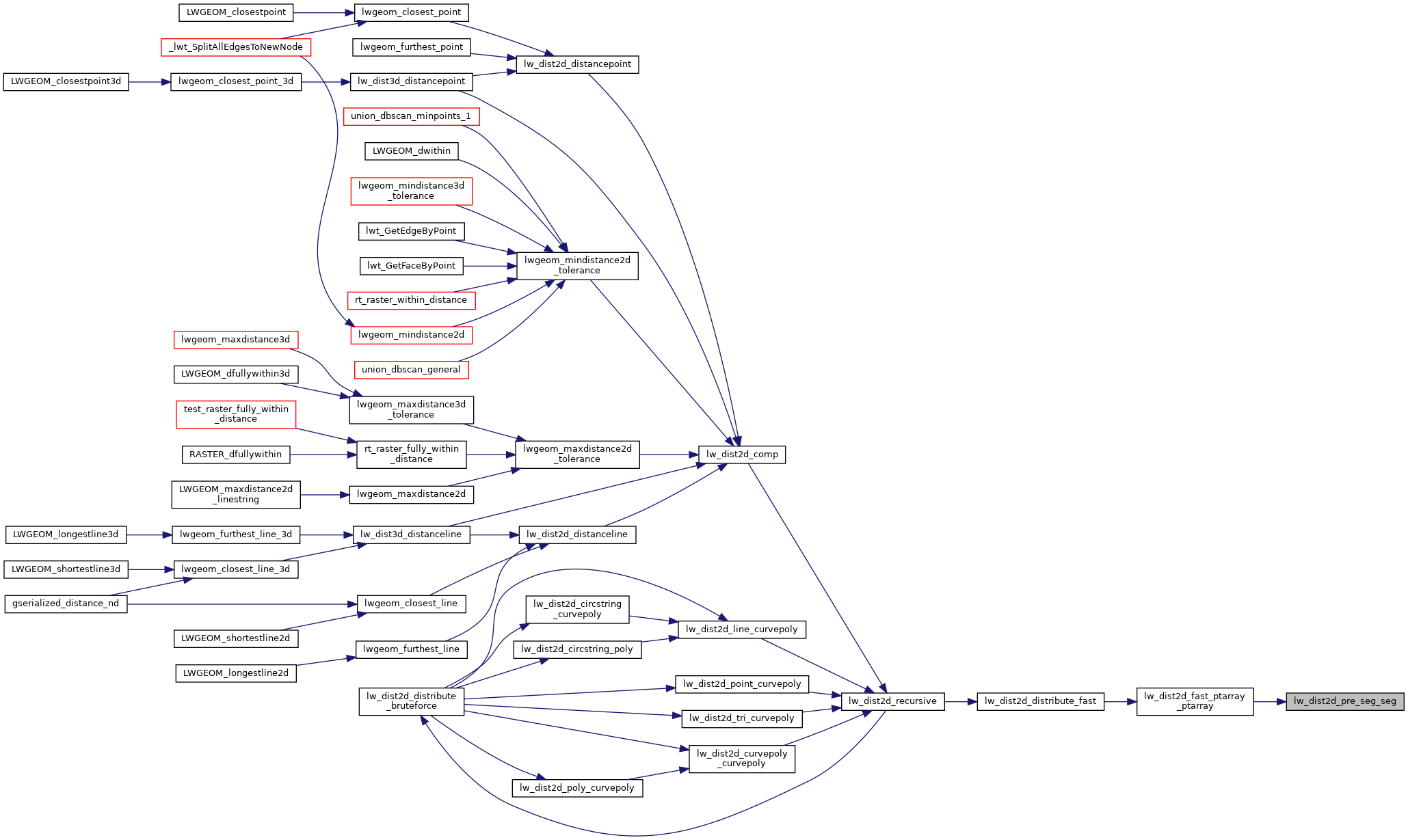
Referenced by lw_dist2d_fast_ptarray_ptarray().

Here is the call graph for this function:
Here is the caller graph for this function: