|
PostGIS 3.7.0dev-r@@SVN_REVISION@@
|
| int lw_dist2d_selected_seg_seg | ( | const POINT2D * | A, |
| const POINT2D * | B, | ||
| const POINT2D * | C, | ||
| const POINT2D * | D, | ||
| DISTPTS * | dl | ||
| ) |
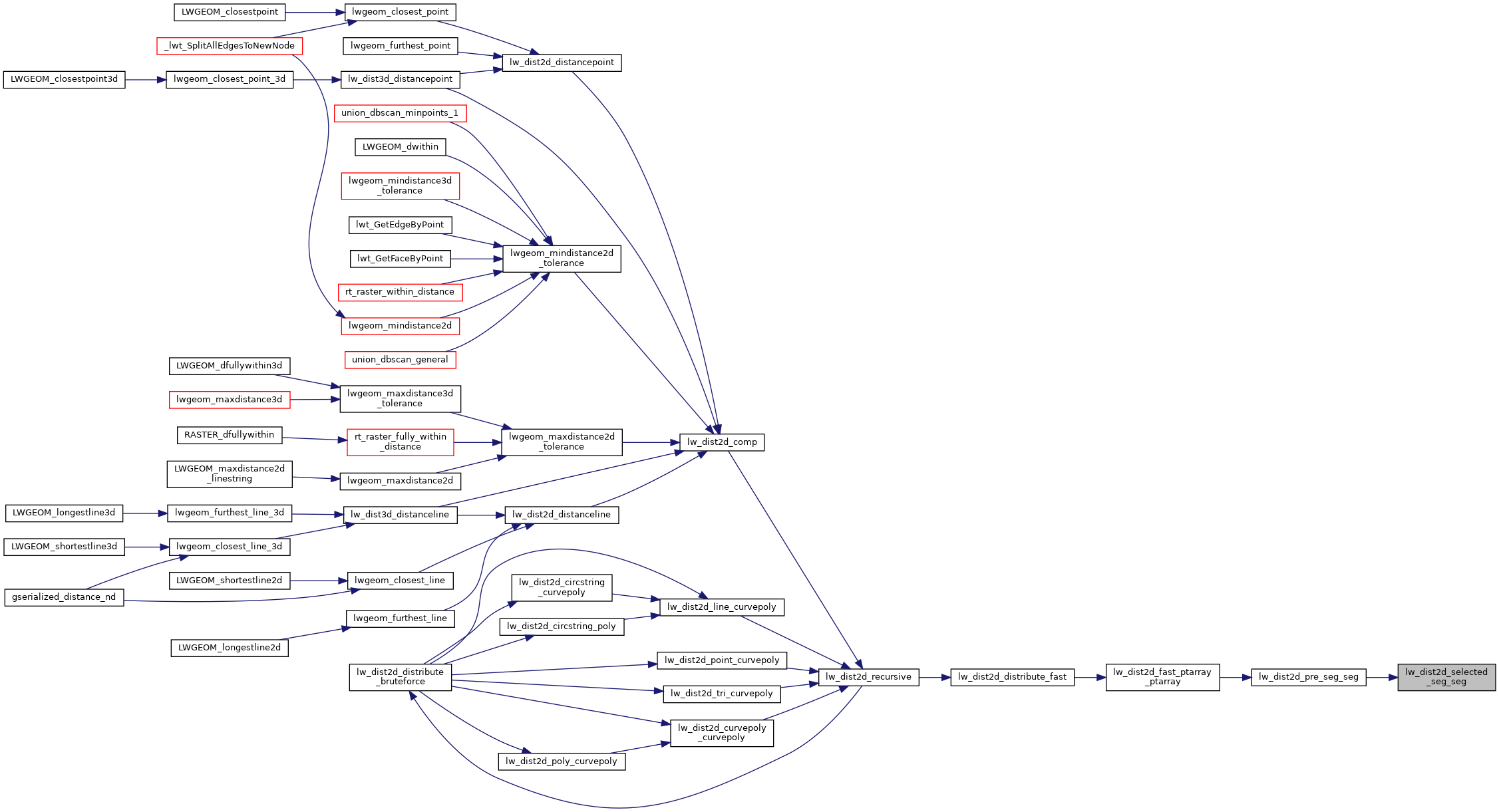
This is the same function as lw_dist2d_seg_seg but without any calculations to determine intersection since we already know they do not intersect.
Definition at line 2176 of file measures.c.
References lw_dist2d_pt_seg(), LW_FALSE, DISTPTS::twisted, POINT2D::x, and POINT2D::y.
Referenced by lw_dist2d_pre_seg_seg().

