| PostGIS
    3.7.0dev-r@@SVN_REVISION@@
    | 
| int main | ( | int | argc, | 
| char * | argv[] | ||
| ) | 
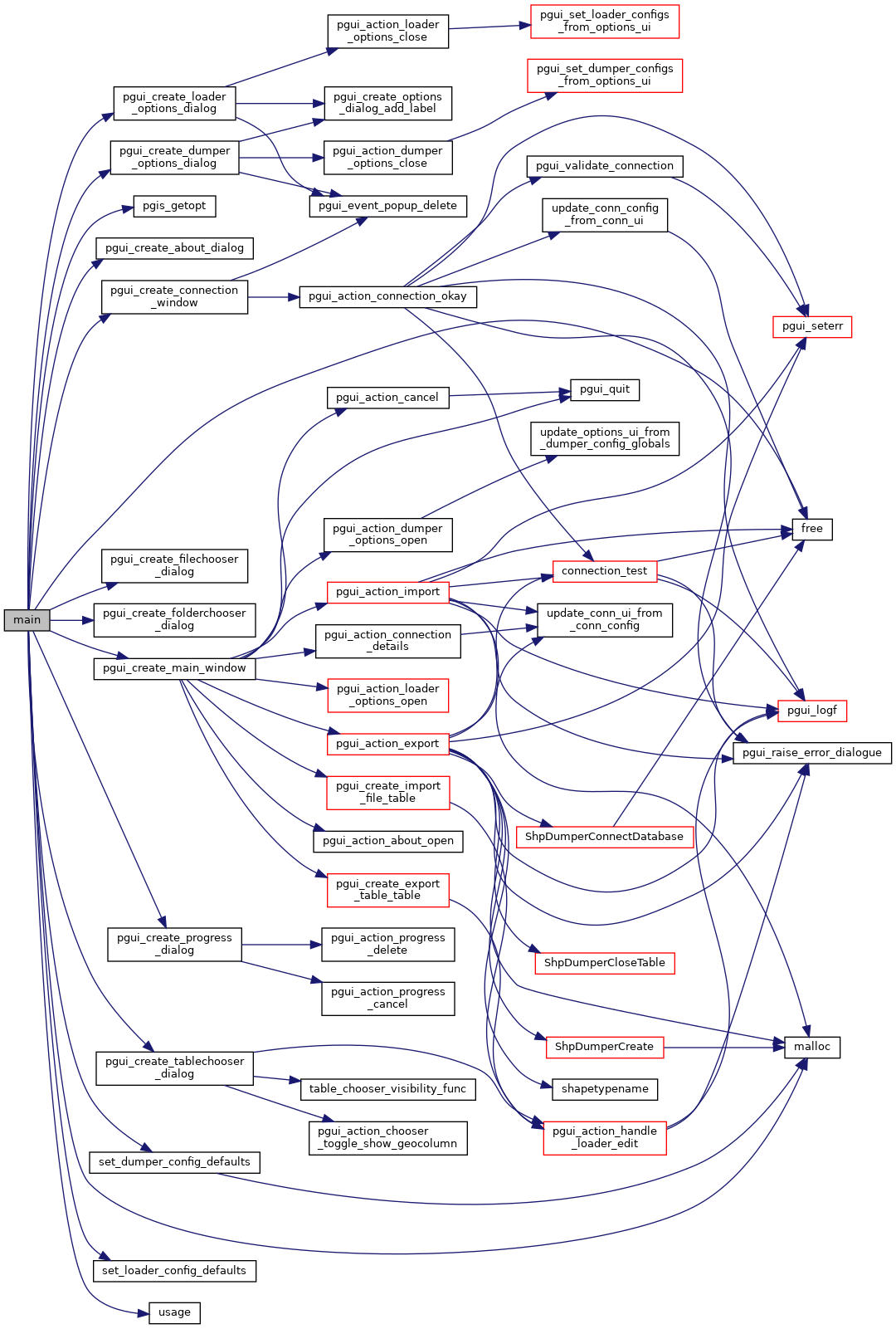
Definition at line 3488 of file shp2pgsql-gui.c.
References conn, shp_loader_config::createindex, shp_connection_state::database, shp_loader_config::dump_format, free(), shp_loader_config::geo_col, GEOMETRY_DEFAULT, global_dumper_config, global_loader_config, shp_connection_state::host, malloc(), shp_connection_state::password, pgis_getopt(), pgis_optarg, pgui_create_about_dialog(), pgui_create_connection_window(), pgui_create_dumper_options_dialog(), pgui_create_filechooser_dialog(), pgui_create_folderchooser_dialog(), pgui_create_loader_options_dialog(), pgui_create_main_window(), pgui_create_progress_dialog(), pgui_create_tablechooser_dialog(), shp_connection_state::port, set_dumper_config_defaults(), set_loader_config_defaults(), usage(), and shp_connection_state::username.
