|
PostGIS 3.7.0dev-r@@SVN_REVISION@@
|
| int union_dbscan | ( | LWGEOM ** | geoms, |
| uint32_t | num_geoms, | ||
| UNIONFIND * | uf, | ||
| double | eps, | ||
| uint32_t | min_points, | ||
| char ** | in_a_cluster_ret | ||
| ) |
Definition at line 528 of file lwgeom_geos_cluster.c.
References union_dbscan_general(), and union_dbscan_minpoints_1().
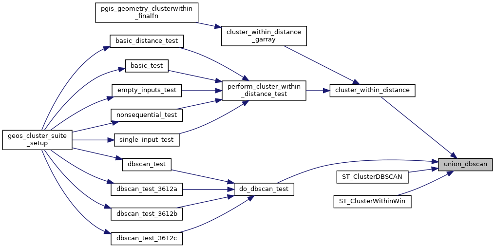
Referenced by cluster_within_distance(), do_dbscan_test(), ST_ClusterDBSCAN(), and ST_ClusterWithinWin().

