PostGIS
3.7.0dev-r@@SVN_REVISION@@
Loading...
Searching...
No Matches
Data Fields
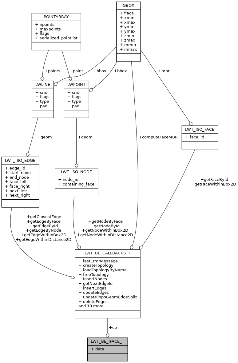
LWT_BE_IFACE_T Struct Reference
#include <
liblwgeom_topo_internal.h
>
Collaboration diagram for LWT_BE_IFACE_T:
Data Fields
const
LWT_BE_DATA
*
data
const
LWT_BE_CALLBACKS
*
cb
Detailed Description
Definition at line
66
of file
liblwgeom_topo_internal.h
.
The documentation for this struct was generated from the following file:
liblwgeom_topo_internal.h
LWT_BE_IFACE_T
Generated by
1.9.8