|
PostGIS
3.7.0dev-r@@SVN_REVISION@@
|
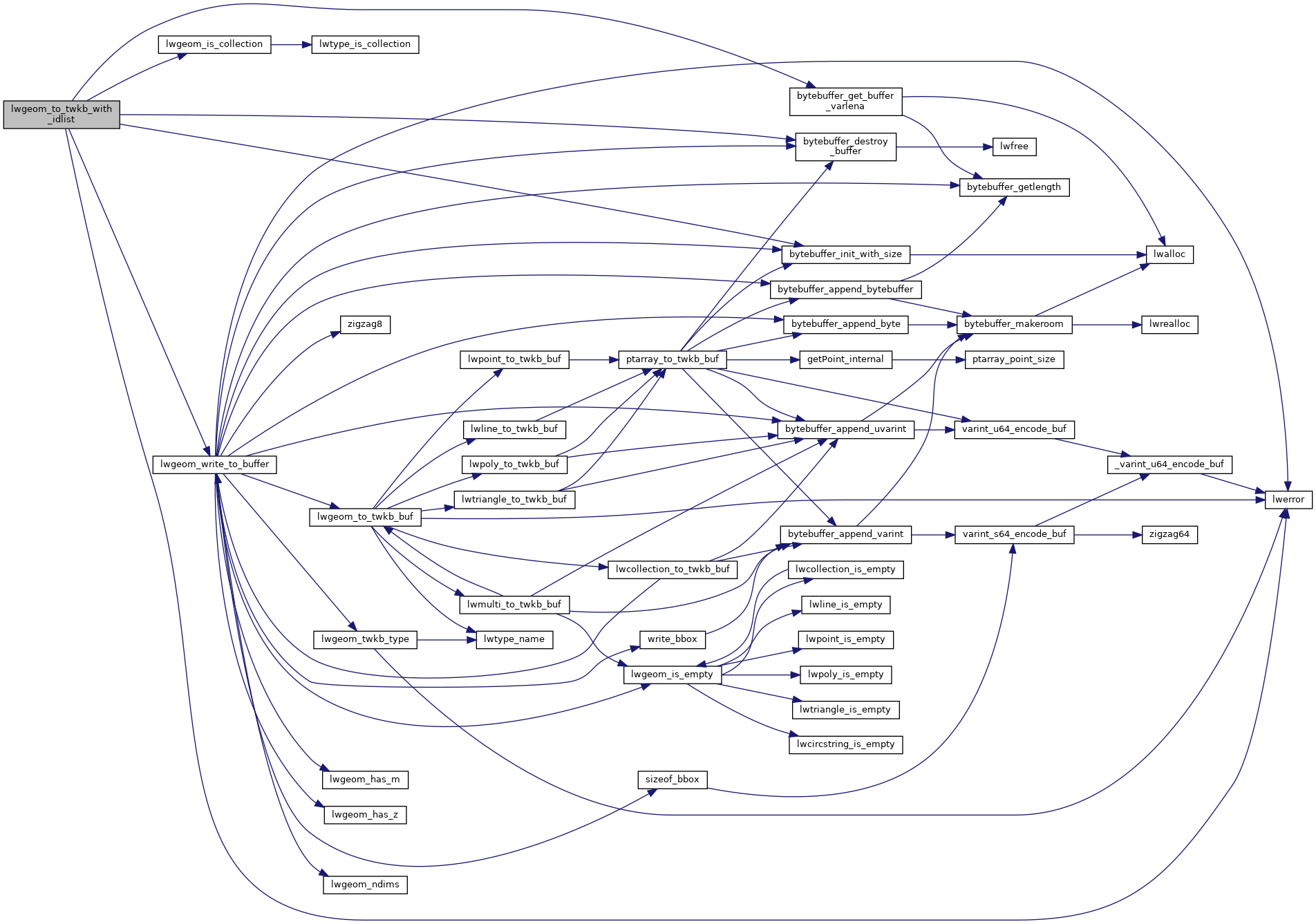
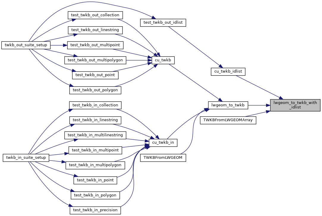
| lwvarlena_t* lwgeom_to_twkb_with_idlist | ( | const LWGEOM * | geom, |
| int64_t * | idlist, | ||
| uint8_t | variant, | ||
| int8_t | precision_xy, | ||
| int8_t | precision_z, | ||
| int8_t | precision_m | ||
| ) |
Convert LWGEOM to a char* in TWKB format.
Caller is responsible for freeing the returned array.
Definition at line 589 of file lwout_twkb.c.
References bytebuffer_destroy_buffer(), bytebuffer_get_buffer_varlena(), bytebuffer_init_with_size(), TWKB_STATE::geom_buf, TWKB_STATE::header_buf, TWKB_STATE::idlist, LWDEBUG, LWDEBUGF, lwerror(), lwgeom_is_collection(), lwgeom_write_to_buffer(), TWKB_GLOBALS::prec_m, TWKB_GLOBALS::prec_xy, TWKB_GLOBALS::prec_z, variant, and TWKB_GLOBALS::variant.
Referenced by cu_twkb_idlist(), lwgeom_to_twkb(), and TWKBFromLWGEOMArray().

