PostGIS  3.7.0dev-r@@SVN_REVISION@@

◆ lwgeom_write_to_buffer()

static int lwgeom_write_to_buffer ( const LWGEOM geom,
TWKB_GLOBALS globals,
TWKB_STATE parent_state 
)
static

Definition at line 429 of file lwout_twkb.c.

430 {
431  int i, is_empty, has_z = 0, has_m = 0, ndims;
432  size_t bbox_size = 0, optional_precision_byte = 0;
433  uint8_t flag = 0, type_prec = 0;
434  bytebuffer_t header_bytebuffer, geom_bytebuffer;
435 
436  TWKB_STATE child_state;
437  memset(&child_state, 0, sizeof(TWKB_STATE));
438  child_state.header_buf = &header_bytebuffer;
439  child_state.geom_buf = &geom_bytebuffer;
440  child_state.idlist = parent_state->idlist;
441 
442  bytebuffer_init_with_size(child_state.header_buf, 16);
443  bytebuffer_init_with_size(child_state.geom_buf, 64);
444 
445  /* Read dimensionality from input */
446  ndims = lwgeom_ndims(geom);
447  is_empty = lwgeom_is_empty(geom);
448  if ( ndims > 2 )
449  {
450  has_z = lwgeom_has_z(geom);
451  has_m = lwgeom_has_m(geom);
452  }
453 
454  /* Do we need extended precision? If we have a Z or M we do. */
455  optional_precision_byte = (has_z || has_m);
456 
457  /* Both X and Y dimension use the same precision */
458  globals->factor[0] = pow(10, globals->prec_xy);
459  globals->factor[1] = globals->factor[0];
460 
461  /* Z and M dimensions have their own precisions */
462  if ( has_z )
463  globals->factor[2] = pow(10, globals->prec_z);
464  if ( has_m )
465  globals->factor[2 + has_z] = pow(10, globals->prec_m);
466 
467  /* Reset stats */
468  for ( i = 0; i < MAX_N_DIMS; i++ )
469  {
470  /* Reset bbox calculation */
471  child_state.bbox_max[i] = INT64_MIN;
472  child_state.bbox_min[i] = INT64_MAX;
473  /* Reset accumulated delta values to get absolute values on next point */
474  child_state.accum_rels[i] = 0;
475  }
476 
477  /* TYPE/PRECISION BYTE */
478  if ( abs(globals->prec_xy) > 7 )
479  lwerror("%s: X/Z precision cannot be greater than 7 or less than -7", __func__);
480 
481  /* Read the TWKB type number from the geometry */
482  TYPE_PREC_SET_TYPE(type_prec, lwgeom_twkb_type(geom));
483  /* Zig-zag the precision value before encoding it since it is a signed value */
484  TYPE_PREC_SET_PREC(type_prec, zigzag8(globals->prec_xy));
485  /* Write the type and precision byte */
486  bytebuffer_append_byte(child_state.header_buf, type_prec);
487 
488  /* METADATA BYTE */
489  /* Set first bit if we are going to store bboxes */
490  FIRST_BYTE_SET_BBOXES(flag, (globals->variant & TWKB_BBOX) && ! is_empty);
491  /* Set second bit if we are going to store resulting size */
492  FIRST_BYTE_SET_SIZES(flag, globals->variant & TWKB_SIZE);
493  /* There will be no ID-list (for now) */
494  FIRST_BYTE_SET_IDLIST(flag, parent_state->idlist && ! is_empty);
495  /* Are there higher dimensions */
496  FIRST_BYTE_SET_EXTENDED(flag, optional_precision_byte);
497  /* Empty? */
498  FIRST_BYTE_SET_EMPTY(flag, is_empty);
499  /* Write the header byte */
500  bytebuffer_append_byte(child_state.header_buf, flag);
501 
502  /* EXTENDED PRECISION BYTE (OPTIONAL) */
503  /* If needed, write the extended dim byte */
504  if( optional_precision_byte )
505  {
506  uint8_t flag = 0;
507 
508  if ( has_z && ( globals->prec_z > 7 || globals->prec_z < 0 ) )
509  lwerror("%s: Z precision cannot be negative or greater than 7", __func__);
510 
511  if ( has_m && ( globals->prec_m > 7 || globals->prec_m < 0 ) )
512  lwerror("%s: M precision cannot be negative or greater than 7", __func__);
513 
514  HIGHER_DIM_SET_HASZ(flag, has_z);
515  HIGHER_DIM_SET_HASM(flag, has_m);
516  HIGHER_DIM_SET_PRECZ(flag, globals->prec_z);
517  HIGHER_DIM_SET_PRECM(flag, globals->prec_m);
518  bytebuffer_append_byte(child_state.header_buf, flag);
519  }
520 
521  /* It the geometry is empty, we're almost done */
522  if ( is_empty )
523  {
524  /* If this output is sized, write the size of */
525  /* all following content, which is zero because */
526  /* there is none */
527  if ( globals->variant & TWKB_SIZE )
528  bytebuffer_append_byte(child_state.header_buf, 0);
529 
530  bytebuffer_append_bytebuffer(parent_state->geom_buf, child_state.header_buf);
532  bytebuffer_destroy_buffer(child_state.geom_buf);
533  return 0;
534  }
535 
536  /* Write the TWKB into the output buffer */
537  lwgeom_to_twkb_buf(geom, globals, &child_state);
538 
539  /*If we have a header_buf, we know that this function is called inside a collection*/
540  /*and then we have to merge the bboxes of the included geometries*/
541  /*and put the result to the parent (the collection)*/
542  if( (globals->variant & TWKB_BBOX) && parent_state->header_buf )
543  {
544  LWDEBUG(4,"Merge bboxes");
545  for ( i = 0; i < ndims; i++ )
546  {
547  if(child_state.bbox_min[i]<parent_state->bbox_min[i])
548  parent_state->bbox_min[i] = child_state.bbox_min[i];
549  if(child_state.bbox_max[i]>parent_state->bbox_max[i])
550  parent_state->bbox_max[i] = child_state.bbox_max[i];
551  }
552  }
553 
554  /* Did we have a box? If so, how big? */
555  bbox_size = 0;
556  if( globals->variant & TWKB_BBOX )
557  {
558  LWDEBUG(4,"We want boxes and will calculate required size");
559  bbox_size = sizeof_bbox(&child_state, ndims);
560  }
561 
562  /* Write the size if wanted */
563  if( globals->variant & TWKB_SIZE )
564  {
565  /* Here we have to add what we know will be written to header */
566  /* buffer after size value is written */
567  size_t size_to_register = bytebuffer_getlength(child_state.geom_buf);
568  size_to_register += bbox_size;
569  bytebuffer_append_uvarint(child_state.header_buf, size_to_register);
570  }
571 
572  if( globals->variant & TWKB_BBOX )
573  write_bbox(&child_state, ndims);
574 
575  bytebuffer_append_bytebuffer(parent_state->geom_buf,child_state.header_buf);
576  bytebuffer_append_bytebuffer(parent_state->geom_buf,child_state.geom_buf);
577 
579  bytebuffer_destroy_buffer(child_state.geom_buf);
580  return 0;
581 }
void bytebuffer_destroy_buffer(bytebuffer_t *s)
Free the bytebuffer_t and all memory managed within it.
Definition: bytebuffer.c:56
void bytebuffer_append_bytebuffer(bytebuffer_t *write_to, bytebuffer_t *write_from)
Writes a uint8_t value to the buffer.
Definition: bytebuffer.c:140
size_t bytebuffer_getlength(const bytebuffer_t *s)
Returns the length of the current buffer.
Definition: bytebuffer.c:176
void bytebuffer_append_byte(bytebuffer_t *s, const uint8_t val)
Writes a uint8_t value to the buffer.
Definition: bytebuffer.c:127
void bytebuffer_append_uvarint(bytebuffer_t *b, const uint64_t val)
Writes a unsigned varInt to the buffer.
Definition: bytebuffer.c:165
void bytebuffer_init_with_size(bytebuffer_t *s, size_t size)
Allocate just the internal buffer of an existing bytebuffer_t struct.
Definition: bytebuffer.c:36
int lwgeom_ndims(const LWGEOM *geom)
Return the number of dimensions (2, 3, 4) in a geometry.
Definition: lwgeom.c:983
int lwgeom_has_z(const LWGEOM *geom)
Return LW_TRUE if geometry has Z ordinates.
Definition: lwgeom.c:962
#define TWKB_SIZE
Definition: liblwgeom.h:2228
int lwgeom_has_m(const LWGEOM *geom)
Return LW_TRUE if geometry has M ordinates.
Definition: lwgeom.c:969
#define TWKB_BBOX
Definition: liblwgeom.h:2227
#define LWDEBUG(level, msg)
Definition: lwgeom_log.h:101
void void lwerror(const char *fmt,...) __attribute__((format(printf
Write a notice out to the error handler.
static int lwgeom_is_empty(const LWGEOM *geom)
Return true or false depending on whether a geometry is an "empty" geometry (no vertices members)
Definition: lwinline.h:199
static uint8_t lwgeom_twkb_type(const LWGEOM *geom)
Definition: lwout_twkb.c:31
static int lwgeom_to_twkb_buf(const LWGEOM *geom, TWKB_GLOBALS *globals, TWKB_STATE *ts)
Definition: lwout_twkb.c:378
static void write_bbox(TWKB_STATE *ts, int ndims)
Writes the bbox in varints in the form: xmin, xdelta, ymin, ydelta.
Definition: lwout_twkb.c:90
static size_t sizeof_bbox(TWKB_STATE *ts, int ndims)
Calculates the size of the bbox in varints in the form: xmin, xdelta, ymin, ydelta.
Definition: lwout_twkb.c:73
#define FIRST_BYTE_SET_EXTENDED(flag, bool)
Definition: lwout_twkb.h:56
#define TYPE_PREC_SET_TYPE(flag, type)
Macros for manipulating the 'type_precision' int.
Definition: lwout_twkb.h:66
#define TYPE_PREC_SET_PREC(flag, prec)
Definition: lwout_twkb.h:67
#define HIGHER_DIM_SET_PRECM(flag, prec)
Definition: lwout_twkb.h:73
#define HIGHER_DIM_SET_HASM(flag, bool)
Definition: lwout_twkb.h:70
#define FIRST_BYTE_SET_EMPTY(flag, bool)
Definition: lwout_twkb.h:57
#define MAX_N_DIMS
Definition: lwout_twkb.h:43
#define HIGHER_DIM_SET_PRECZ(flag, prec)
Definition: lwout_twkb.h:72
#define FIRST_BYTE_SET_IDLIST(flag, bool)
Definition: lwout_twkb.h:55
#define FIRST_BYTE_SET_BBOXES(flag, bool)
Header true/false flags.
Definition: lwout_twkb.h:53
#define HIGHER_DIM_SET_HASZ(flag, bool)
Definition: lwout_twkb.h:69
#define FIRST_BYTE_SET_SIZES(flag, bool)
Definition: lwout_twkb.h:54
int8_t prec_xy
Definition: lwout_twkb.h:79
uint8_t variant
Definition: lwout_twkb.h:78
int8_t prec_z
Definition: lwout_twkb.h:80
int8_t prec_m
Definition: lwout_twkb.h:81
float factor[4]
Definition: lwout_twkb.h:82
int64_t bbox_min[MAX_N_DIMS]
Definition: lwout_twkb.h:93
const int64_t * idlist
Definition: lwout_twkb.h:92
bytebuffer_t * header_buf
Definition: lwout_twkb.h:88
bytebuffer_t * geom_buf
Definition: lwout_twkb.h:89
int64_t accum_rels[MAX_N_DIMS]
Definition: lwout_twkb.h:95
int64_t bbox_max[MAX_N_DIMS]
Definition: lwout_twkb.h:94
uint8_t zigzag8(int8_t val)
Definition: varint.c:183

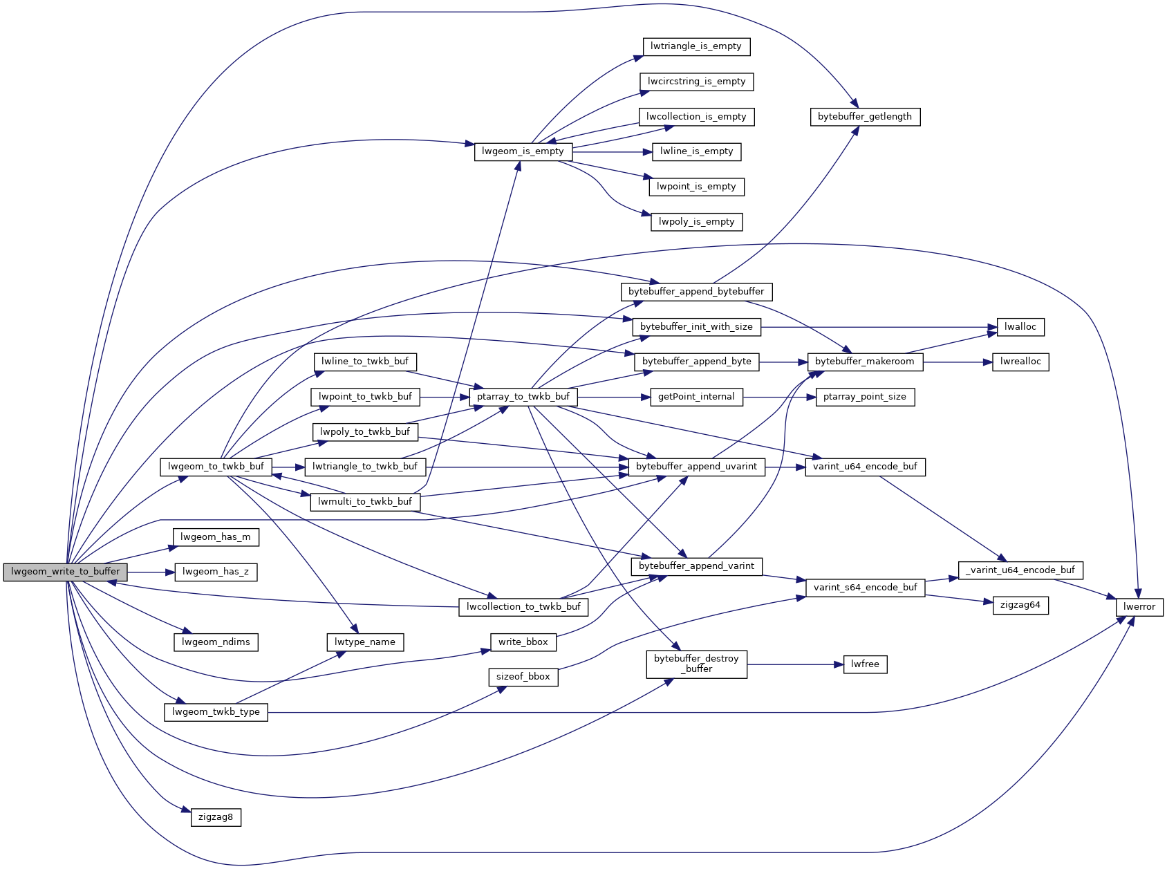
References TWKB_STATE::accum_rels, TWKB_STATE::bbox_max, TWKB_STATE::bbox_min, bytebuffer_append_byte(), bytebuffer_append_bytebuffer(), bytebuffer_append_uvarint(), bytebuffer_destroy_buffer(), bytebuffer_getlength(), bytebuffer_init_with_size(), TWKB_GLOBALS::factor, FIRST_BYTE_SET_BBOXES, FIRST_BYTE_SET_EMPTY, FIRST_BYTE_SET_EXTENDED, FIRST_BYTE_SET_IDLIST, FIRST_BYTE_SET_SIZES, TWKB_STATE::geom_buf, TWKB_STATE::header_buf, HIGHER_DIM_SET_HASM, HIGHER_DIM_SET_HASZ, HIGHER_DIM_SET_PRECM, HIGHER_DIM_SET_PRECZ, TWKB_STATE::idlist, LWDEBUG, lwerror(), lwgeom_has_m(), lwgeom_has_z(), lwgeom_is_empty(), lwgeom_ndims(), lwgeom_to_twkb_buf(), lwgeom_twkb_type(), MAX_N_DIMS, TWKB_GLOBALS::prec_m, TWKB_GLOBALS::prec_xy, TWKB_GLOBALS::prec_z, sizeof_bbox(), TWKB_BBOX, TWKB_SIZE, TYPE_PREC_SET_PREC, TYPE_PREC_SET_TYPE, TWKB_GLOBALS::variant, write_bbox(), and zigzag8().

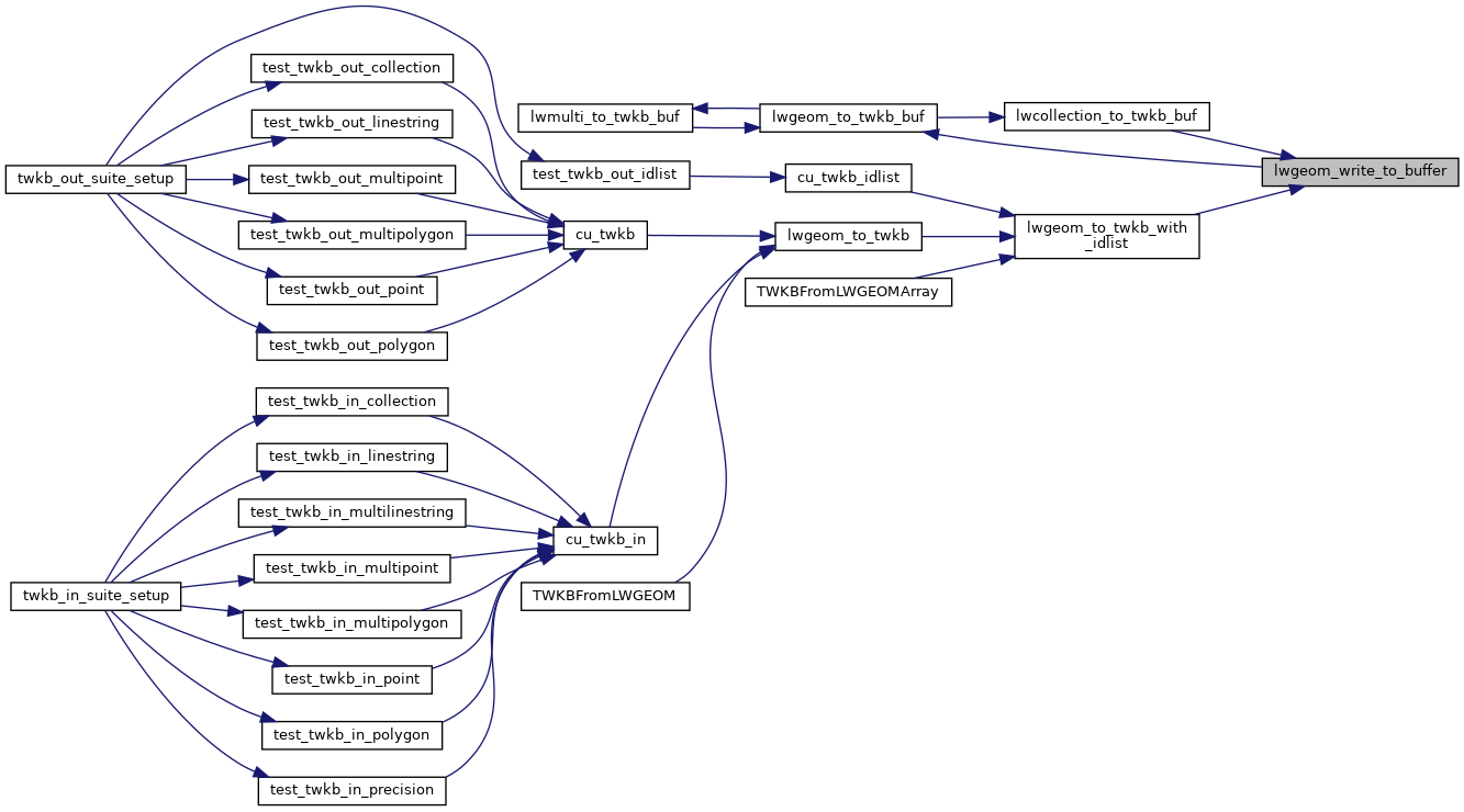
Referenced by lwcollection_to_twkb_buf(), and lwgeom_to_twkb_with_idlist().

Here is the call graph for this function:
Here is the caller graph for this function: