PostGIS  3.7.0dev-r@@SVN_REVISION@@

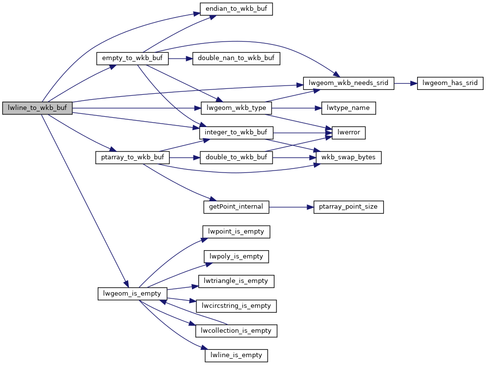
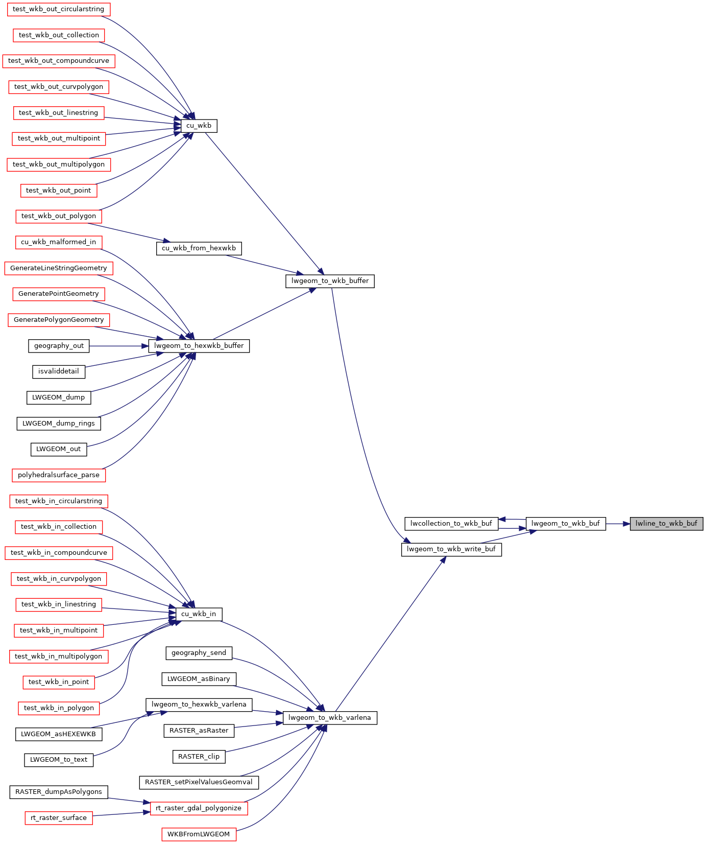
◆ lwline_to_wkb_buf()

static uint8_t* lwline_to_wkb_buf ( const LWLINE line,
uint8_t *  buf,
uint8_t  variant 
)
static

Definition at line 506 of file lwout_wkb.c.

507 {
508  /* Only process empty at this level in the EXTENDED case */
509  if ( (variant & WKB_EXTENDED) && lwgeom_is_empty((LWGEOM*)line) )
510  return empty_to_wkb_buf((LWGEOM*)line, buf, variant);
511 
512  /* Set the endian flag */
513  buf = endian_to_wkb_buf(buf, variant);
514  /* Set the geometry type */
516  /* Set the optional SRID for extended variant */
517  if ( lwgeom_wkb_needs_srid((LWGEOM*)line, variant) )
518  buf = integer_to_wkb_buf(line->srid, buf, variant);
519  /* Set the coordinates */
520  buf = ptarray_to_wkb_buf(line->points, buf, variant);
521  return buf;
522 }
static uint8_t variant
Definition: cu_in_twkb.c:26
#define WKB_EXTENDED
Definition: liblwgeom.h:2212
static int lwgeom_is_empty(const LWGEOM *geom)
Return true or false depending on whether a geometry is an "empty" geometry (no vertices members)
Definition: lwinline.h:199
static uint8_t * ptarray_to_wkb_buf(const POINTARRAY *pa, uint8_t *buf, uint8_t variant)
Definition: lwout_wkb.c:398
static int lwgeom_wkb_needs_srid(const LWGEOM *geom, uint8_t variant)
Definition: lwout_wkb.c:64
static uint8_t * endian_to_wkb_buf(uint8_t *buf, uint8_t variant)
Definition: lwout_wkb.c:164
static uint32_t lwgeom_wkb_type(const LWGEOM *geom, uint8_t variant)
Definition: lwout_wkb.c:83
static uint8_t * empty_to_wkb_buf(const LWGEOM *geom, uint8_t *buf, uint8_t variant)
Definition: lwout_wkb.c:344
static uint8_t * integer_to_wkb_buf(const uint32_t ival, uint8_t *buf, uint8_t variant)
Definition: lwout_wkb.c:197
int32_t srid
Definition: liblwgeom.h:460

References empty_to_wkb_buf(), endian_to_wkb_buf(), integer_to_wkb_buf(), lwgeom_is_empty(), lwgeom_wkb_needs_srid(), lwgeom_wkb_type(), LWLINE::points, ptarray_to_wkb_buf(), LWLINE::srid, variant, and WKB_EXTENDED.

Referenced by lwgeom_to_wkb_buf().

Here is the call graph for this function:
Here is the caller graph for this function: