|
PostGIS
3.7.0dev-r@@SVN_REVISION@@
|
|
static |
Definition at line 344 of file lwout_wkb.c.
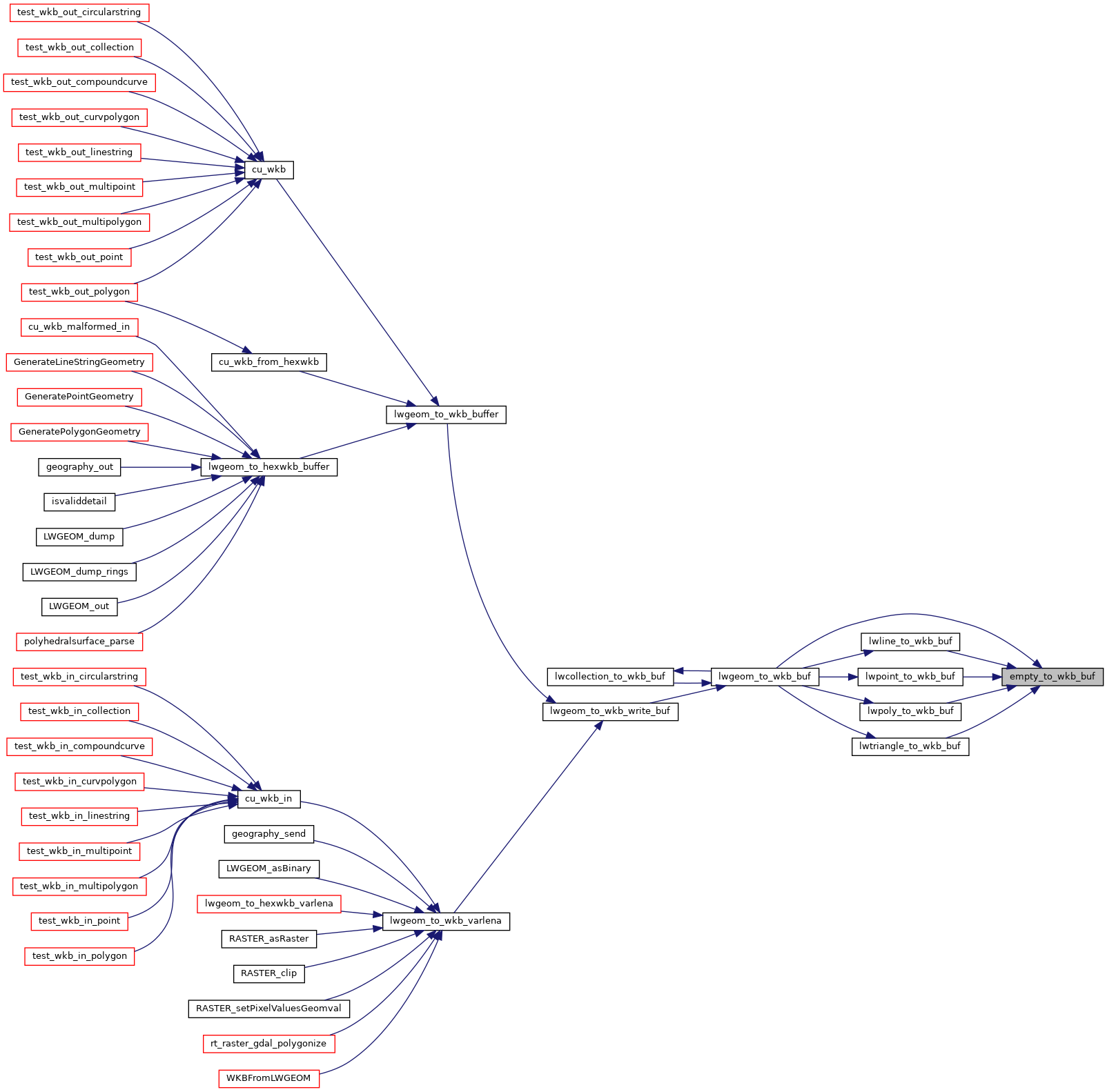
References double_nan_to_wkb_buf(), endian_to_wkb_buf(), POINTARRAY::flags, FLAGS_NDIMS, integer_to_wkb_buf(), lwgeom_wkb_needs_srid(), lwgeom_wkb_type(), LWPOINT::point, POINTTYPE, LWGEOM::srid, LWGEOM::type, and variant.
Referenced by lwgeom_to_wkb_buf(), lwline_to_wkb_buf(), lwpoint_to_wkb_buf(), lwpoly_to_wkb_buf(), and lwtriangle_to_wkb_buf().

