|
PostGIS
3.7.0dev-r@@SVN_REVISION@@
|
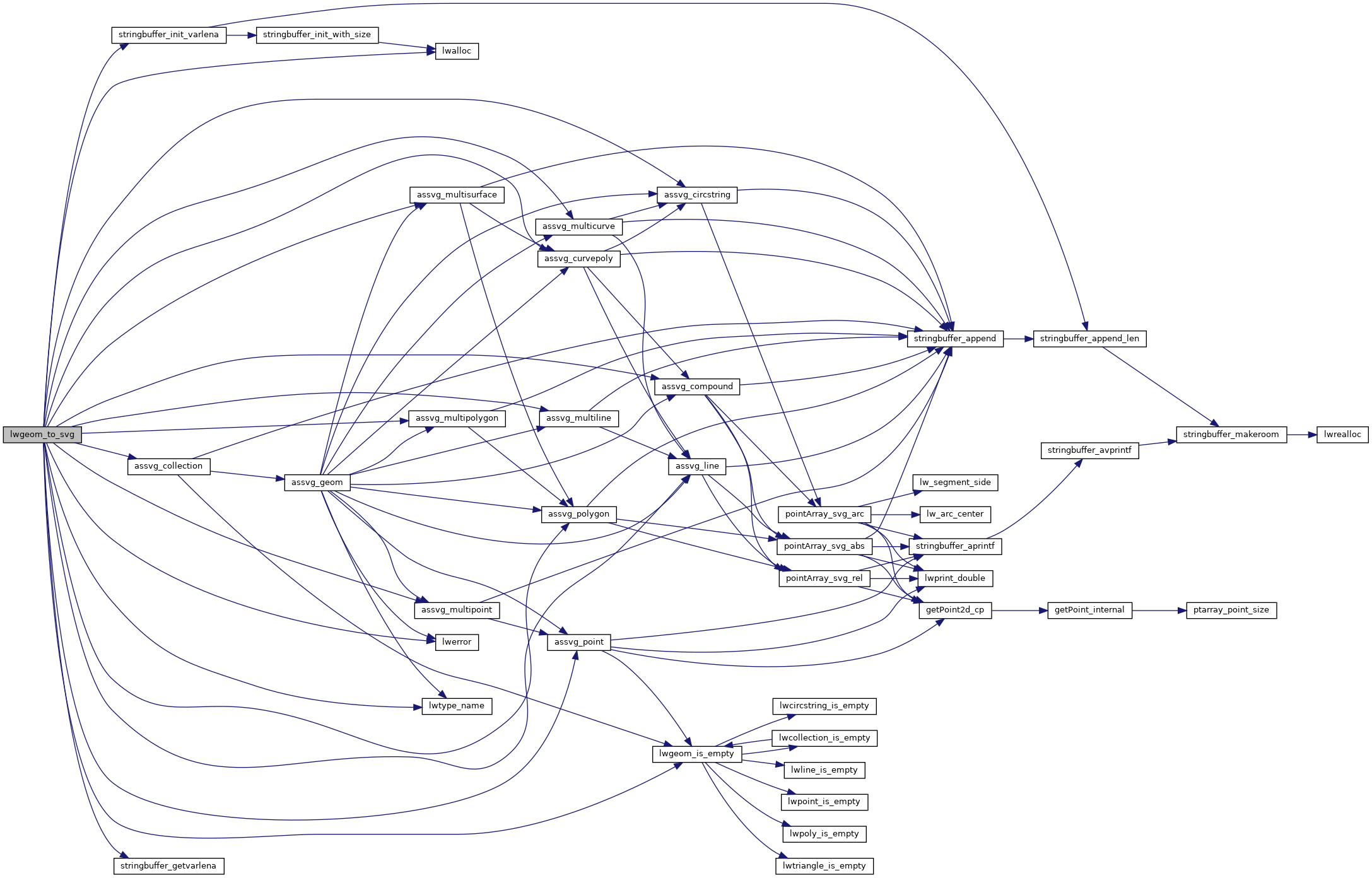
| lwvarlena_t* lwgeom_to_svg | ( | const LWGEOM * | geom, |
| int | precision, | ||
| int | relative | ||
| ) |
Takes a GEOMETRY and returns a SVG representation.
Definition at line 559 of file lwout_svg.c.
References assvg_circstring(), assvg_collection(), assvg_compound(), assvg_curvepoly(), assvg_line(), assvg_multicurve(), assvg_multiline(), assvg_multipoint(), assvg_multipolygon(), assvg_multisurface(), assvg_point(), assvg_polygon(), CIRCSTRINGTYPE, COLLECTIONTYPE, COMPOUNDTYPE, CURVEPOLYTYPE, LINETYPE, lwalloc(), lwerror(), lwgeom_is_empty(), LWSIZE_SET, lwtype_name(), LWVARHDRSZ, MULTICURVETYPE, MULTILINETYPE, MULTIPOINTTYPE, MULTIPOLYGONTYPE, MULTISURFACETYPE, POINTTYPE, POLYGONTYPE, precision, lwvarlena_t::size, stringbuffer_getvarlena(), stringbuffer_init_varlena(), LWGEOM::type, and ovdump::type.
Referenced by do_svg_test(), do_svg_unsupported(), geography_as_svg(), and LWGEOM_asSVG().

