|
PostGIS
3.7.0dev-r@@SVN_REVISION@@
|
|
static |
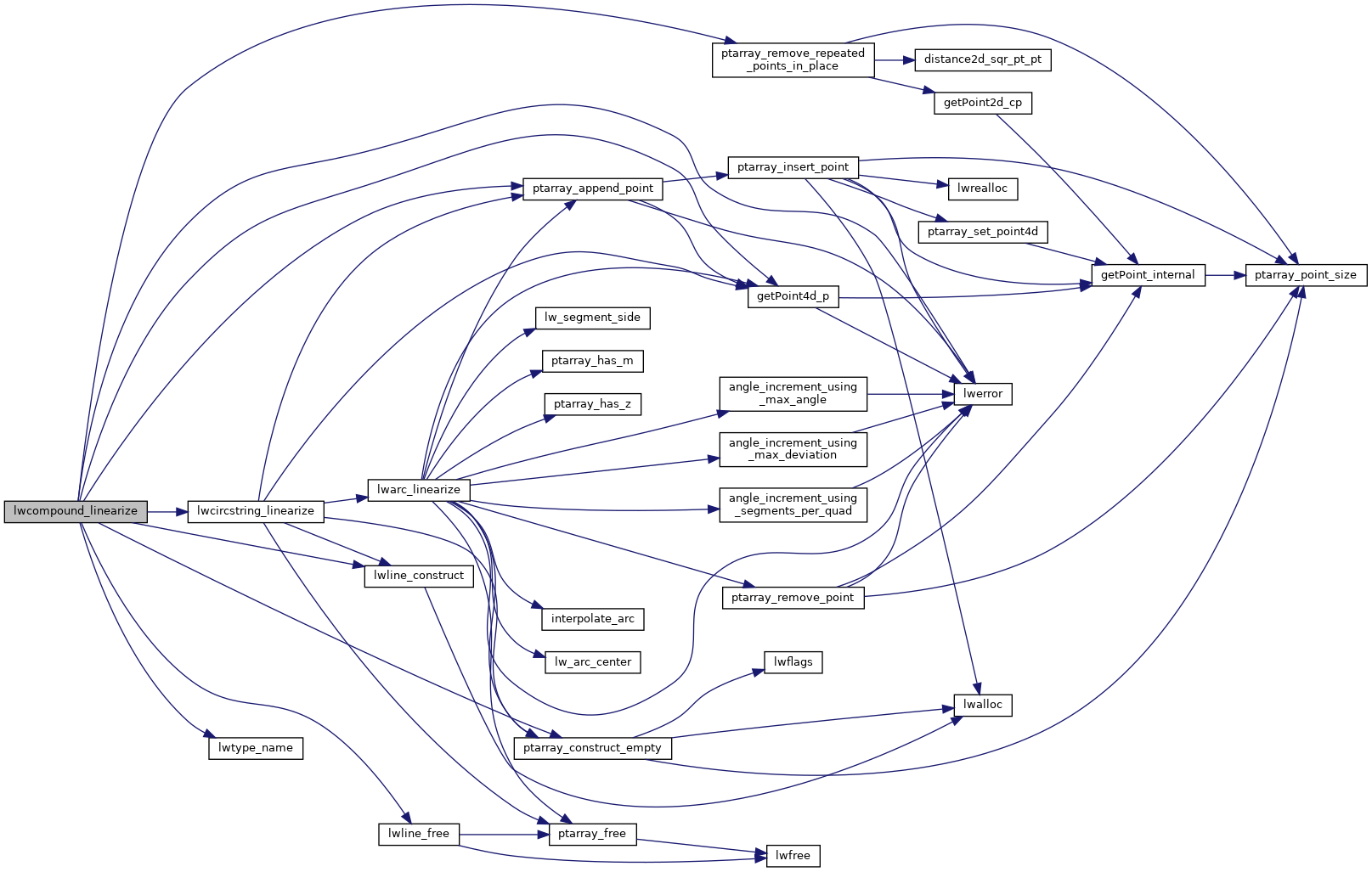
Definition at line 584 of file lwstroke.c.
References CIRCSTRINGTYPE, LWCOMPOUND::flags, FLAGS_GET_M, FLAGS_GET_Z, LWCOMPOUND::geoms, getPoint4d_p(), LINETYPE, LW_TRUE, lwcircstring_linearize(), LWDEBUG, lwerror(), lwline_construct(), lwline_free(), lwtype_name(), LWCOMPOUND::ngeoms, POINTARRAY::npoints, LWLINE::points, ptarray_append_point(), ptarray_construct_empty(), ptarray_remove_repeated_points_in_place(), LWCOMPOUND::srid, and LWGEOM::type.
Referenced by lwcollection_linearize(), lwcurve_linearize(), lwcurvepoly_linearize(), and lwmcurve_linearize().

