PostGIS  3.7.0dev-r@@SVN_REVISION@@

◆ ptarray_remove_repeated_points_in_place()

void ptarray_remove_repeated_points_in_place ( POINTARRAY pa,
double  tolerance,
uint32_t  min_points 
)

Definition at line 1674 of file ptarray.c.

1675 {
1676  uint32_t i;
1677  double tolsq = tolerance * tolerance;
1678  const POINT2D *last = NULL;
1679  const POINT2D *pt;
1680  uint32_t n_points = pa->npoints;
1681  uint32_t n_points_out = 1;
1682  size_t pt_size = ptarray_point_size(pa);
1683 
1684  double dsq = FLT_MAX;
1685 
1686  /* No-op on short inputs */
1687  if ( n_points <= min_points ) return;
1688 
1689  last = getPoint2d_cp(pa, 0);
1690  void *p_to = ((char *)last) + pt_size;
1691  for (i = 1; i < n_points; i++)
1692  {
1693  int last_point = (i == n_points - 1);
1694 
1695  /* Look straight into the abyss */
1696  pt = getPoint2d_cp(pa, i);
1697 
1698  /* Don't drop points if we are running short of points */
1699  if (n_points + n_points_out > min_points + i)
1700  {
1701  if (tolerance > 0.0)
1702  {
1703  /* Only drop points that are within our tolerance */
1704  dsq = distance2d_sqr_pt_pt(last, pt);
1705  /* Allow any point but the last one to be dropped */
1706  if (!last_point && dsq <= tolsq)
1707  {
1708  continue;
1709  }
1710  }
1711  else
1712  {
1713  /* At tolerance zero, only skip exact dupes */
1714  if (memcmp((char*)pt, (char*)last, pt_size) == 0)
1715  continue;
1716  }
1717 
1718  /* Got to last point, and it's not very different from */
1719  /* the point that preceded it. We want to keep the last */
1720  /* point, not the second-to-last one, so we pull our write */
1721  /* index back one value */
1722  if (last_point && n_points_out > 1 && tolerance > 0.0 && dsq <= tolsq)
1723  {
1724  n_points_out--;
1725  p_to = (char*)p_to - pt_size;
1726  }
1727  }
1728 
1729  /* Compact all remaining values to front of array */
1730  memcpy(p_to, pt, pt_size);
1731  n_points_out++;
1732  p_to = (char*)p_to + pt_size;
1733  last = pt;
1734  }
1735  /* Adjust array length */
1736  pa->npoints = n_points_out;
1737  return;
1738 }
static const POINT2D * getPoint2d_cp(const POINTARRAY *pa, uint32_t n)
Returns a POINT2D pointer into the POINTARRAY serialized_ptlist, suitable for reading from.
Definition: lwinline.h:97
static double distance2d_sqr_pt_pt(const POINT2D *p1, const POINT2D *p2)
Definition: lwinline.h:33
static size_t ptarray_point_size(const POINTARRAY *pa)
Definition: lwinline.h:56
uint32_t npoints
Definition: liblwgeom.h:427

References distance2d_sqr_pt_pt(), getPoint2d_cp(), POINTARRAY::npoints, and ptarray_point_size().

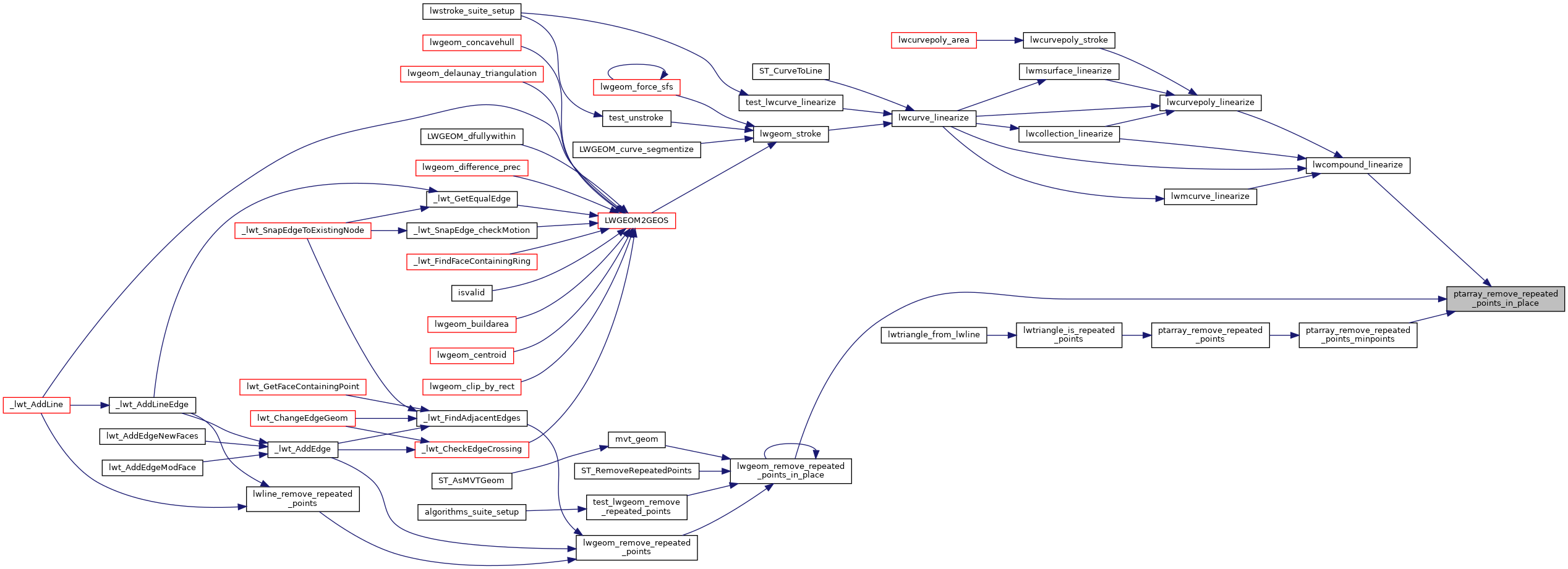
Referenced by lwcompound_linearize(), lwgeom_remove_repeated_points_in_place(), and ptarray_remove_repeated_points_minpoints().

Here is the call graph for this function:
Here is the caller graph for this function: