|
PostGIS
3.7.0dev-r@@SVN_REVISION@@
|
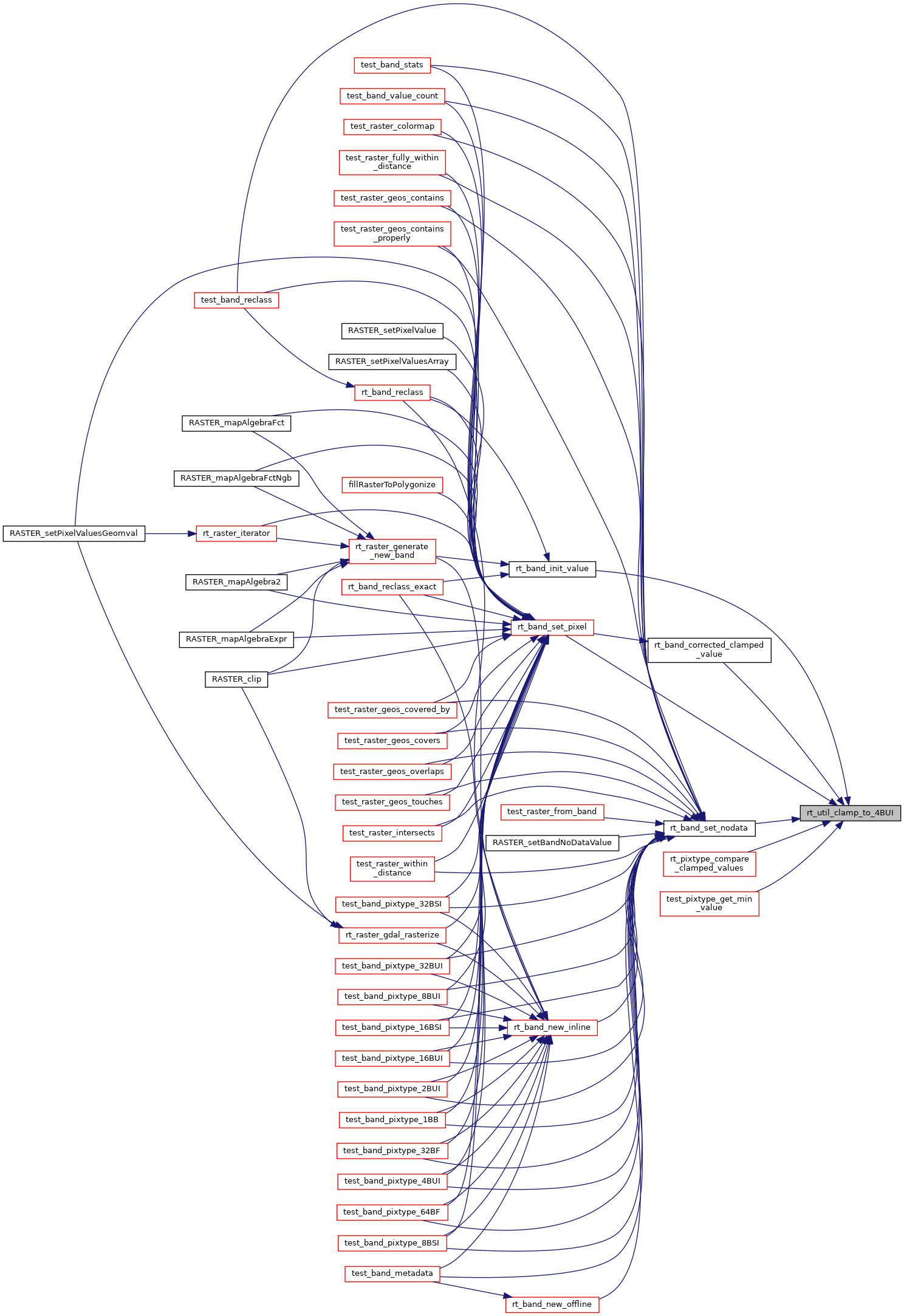
| uint8_t rt_util_clamp_to_4BUI | ( | double | value | ) |
Definition at line 45 of file rt_util.c.
References POSTGIS_RT_4BUIMAX, and genraster::value.
Referenced by rt_band_corrected_clamped_value(), rt_band_init_value(), rt_band_set_nodata(), rt_band_set_pixel(), rt_pixtype_compare_clamped_values(), and test_pixtype_get_min_value().
