|
PostGIS
3.7.0dev-r@@SVN_REVISION@@
|
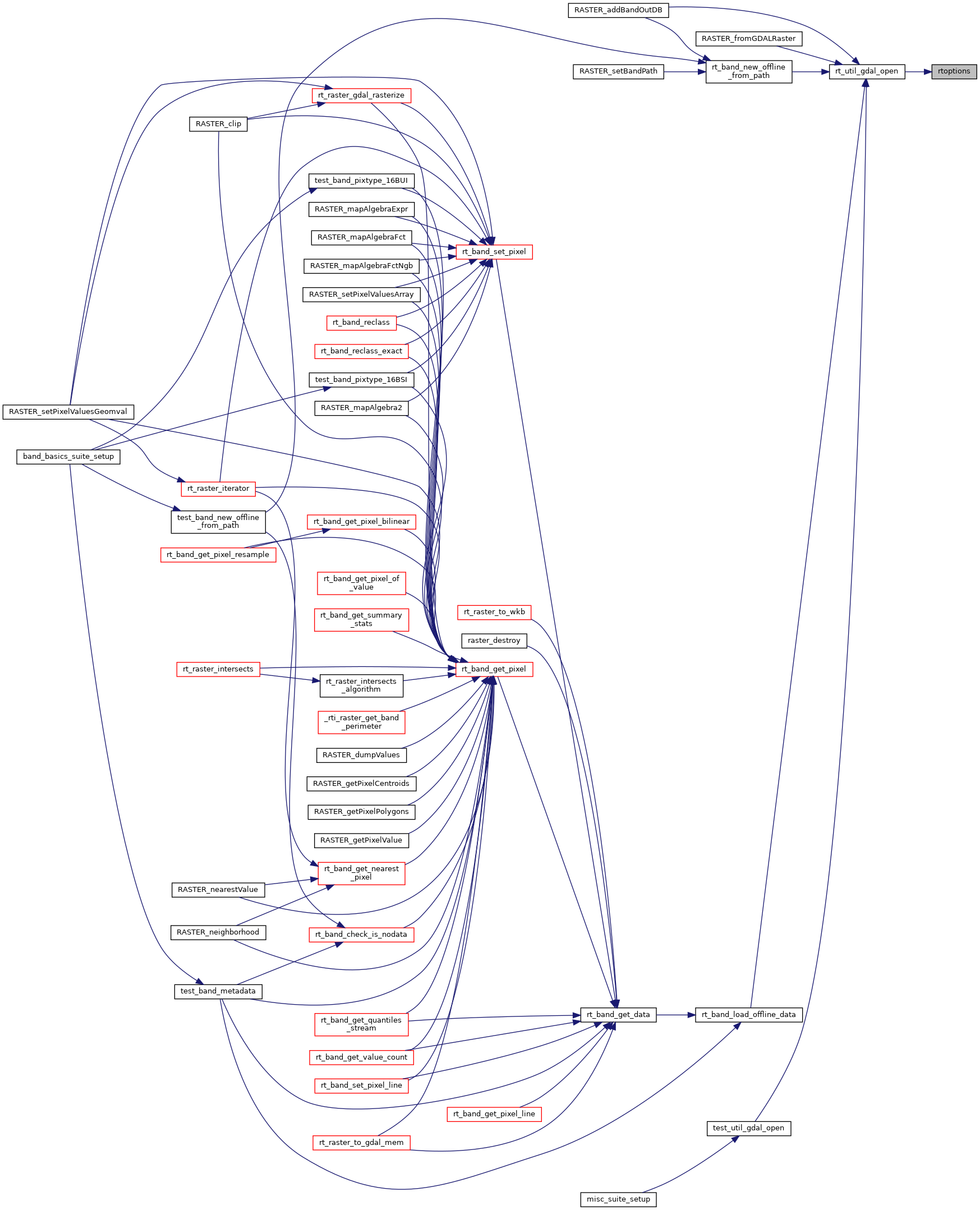
| void void void char* rtoptions | ( | const char * | varname | ) |
Wrappers used for options.
Definition at line 256 of file rt_context.c.
References ctx_t, and rt_context_t::options.
Referenced by rt_util_gdal_open().
