PostGIS  3.7.0dev-r@@SVN_REVISION@@

◆ ShpLoaderGenerateShapeRow()

int ShpLoaderGenerateShapeRow ( SHPDUMPERSTATE state)

Definition at line 1962 of file pgsql2shp-core.c.

1963 {
1964  char *hexewkb = NULL;
1965  unsigned char *hexewkb_binary = NULL;
1966  size_t hexewkb_len;
1967  char *val;
1968  SHPObject *obj = NULL;
1969  LWGEOM *lwgeom;
1970 
1971  int i, geocolnum = 0;
1972 
1973  /* If we try to go pass the end of the table, fail immediately */
1974  if (state->currow > state->rowcount)
1975  {
1976  snprintf(state->message, SHPDUMPERMSGLEN, _("Tried to read past end of table!"));
1977  PQclear(state->fetchres);
1978  return SHPDUMPERERR;
1979  }
1980 
1981  /* If we have reached the end of the current batch, fetch a new one */
1982  if (state->curresrow == state->currescount && state->currow < state->rowcount)
1983  {
1984  /* Clear the previous batch results */
1985  if (state->fetchres)
1986  PQclear(state->fetchres);
1987 
1988  state->fetchres = PQexec(state->conn, state->fetch_query);
1989  if (PQresultStatus(state->fetchres) != PGRES_TUPLES_OK)
1990  {
1991  snprintf(state->message, SHPDUMPERMSGLEN, _("Error executing fetch query: %s"), PQresultErrorMessage(state->fetchres));
1992  PQclear(state->fetchres);
1993  return SHPDUMPERERR;
1994  }
1995 
1996  state->curresrow = 0;
1997  state->currescount = PQntuples(state->fetchres);
1998  }
1999 
2000  /* Grab the id of the geo column if we have one */
2001  if (state->geo_col_name)
2002  geocolnum = PQfnumber(state->fetchres, "_geoX");
2003 
2004  /* Process the next record within the batch. First write out all of
2005  the non-geo fields */
2006  for (i = 0; i < state->fieldcount; i++)
2007  {
2008  /*
2009  * Transform NULL numbers to '0'
2010  * This is because the shapelib
2011  * won't easily take care of setting
2012  * nulls unless paying the acquisition
2013  * of a bug in long integer values
2014  */
2015  if (PQgetisnull(state->fetchres, state->curresrow, i))
2016  {
2017  val = nullDBFValue(state->dbffieldtypes[i]);
2018  }
2019  else
2020  {
2021  val = PQgetvalue(state->fetchres, state->curresrow, i);
2022  val = goodDBFValue(val, state->dbffieldtypes[i]);
2023  }
2024 
2025  /* Write it to the DBF file */
2026  if (!DBFWriteAttributeDirectly(state->dbf, state->currow, i, val))
2027  {
2028  snprintf(state->message, SHPDUMPERMSGLEN, _("Error: record %d could not be created"), state->currow);
2029  PQclear(state->fetchres);
2030  return SHPDUMPERERR;
2031  }
2032  }
2033 
2034  /* Now process the geo field, if present */
2035  if (state->geo_col_name)
2036  {
2037  /* Handle NULL shapes */
2038  if (PQgetisnull(state->fetchres, state->curresrow, geocolnum))
2039  {
2040  obj = SHPCreateSimpleObject(SHPT_NULL, 0, NULL, NULL, NULL);
2041  if (SHPWriteObject(state->shp, -1, obj) == -1)
2042  {
2043  snprintf(state->message, SHPDUMPERMSGLEN, _("Error writing NULL shape for record %d"), state->currow);
2044  PQclear(state->fetchres);
2045  SHPDestroyObject(obj);
2046  return SHPDUMPERERR;
2047  }
2048  SHPDestroyObject(obj);
2049  }
2050  else
2051  {
2052  /* Get the value from the result set */
2053  val = PQgetvalue(state->fetchres, state->curresrow, geocolnum);
2054 
2055  if (!state->config->binary)
2056  {
2057  if (state->pgis_major_version > 0)
2058  {
2059  LWDEBUG(4, "PostGIS >= 1.0, non-binary cursor");
2060 
2061  /* Input is bytea encoded text field, so it must be unescaped and
2062  then converted to hexewkb string */
2063  hexewkb_binary = PQunescapeBytea((unsigned char *)val, &hexewkb_len);
2064  hexewkb = convert_bytes_to_hex(hexewkb_binary, hexewkb_len);
2065  }
2066  else
2067  {
2068  LWDEBUG(4, "PostGIS < 1.0, non-binary cursor");
2069 
2070  /* Input is already hexewkb string, so we can just
2071  copy directly to hexewkb */
2072  hexewkb_len = PQgetlength(state->fetchres, state->curresrow, geocolnum);
2073  hexewkb = malloc(hexewkb_len + 1);
2074  strncpy(hexewkb, val, hexewkb_len + 1);
2075  }
2076  }
2077  else /* binary */
2078  {
2079  LWDEBUG(4, "PostGIS (any version) using binary cursor");
2080 
2081  /* Input is binary field - must convert to hexewkb string */
2082  hexewkb_len = PQgetlength(state->fetchres, state->curresrow, geocolnum);
2083  hexewkb = convert_bytes_to_hex((unsigned char *)val, hexewkb_len);
2084  }
2085 
2086  LWDEBUGF(4, "HexEWKB - length: %lu value: %s", strlen(hexewkb), hexewkb);
2087 
2088  /* Deserialize the LWGEOM */
2089  lwgeom = lwgeom_from_hexwkb(hexewkb, LW_PARSER_CHECK_NONE);
2090  if (!lwgeom)
2091  {
2092  snprintf(state->message, SHPDUMPERMSGLEN, _("Error parsing HEXEWKB for record %d"), state->currow);
2093  PQclear(state->fetchres);
2094  free(hexewkb);
2095  return SHPDUMPERERR;
2096  }
2097 
2098  /* Call the relevant method depending upon the geometry type */
2099  LWDEBUGF(4, "geomtype: %s\n", lwtype_name(lwgeom->type));
2100 
2101  switch (lwgeom->type)
2102  {
2103  case POINTTYPE:
2104  if (lwgeom_is_empty(lwgeom))
2105  {
2106  obj = create_point_empty(state, lwgeom_as_lwpoint(lwgeom));
2107  }
2108  else
2109  {
2110  obj = create_point(state, lwgeom_as_lwpoint(lwgeom));
2111  }
2112  break;
2113 
2114  case MULTIPOINTTYPE:
2115  obj = create_multipoint(state, lwgeom_as_lwmpoint(lwgeom));
2116  break;
2117 
2118  case POLYGONTYPE:
2119  obj = create_polygon(state, lwgeom_as_lwpoly(lwgeom));
2120  break;
2121 
2122  case MULTIPOLYGONTYPE:
2123  obj = create_multipolygon(state, lwgeom_as_lwmpoly(lwgeom));
2124  break;
2125 
2126  case LINETYPE:
2127  obj = create_linestring(state, lwgeom_as_lwline(lwgeom));
2128  break;
2129 
2130  case MULTILINETYPE:
2131  obj = create_multilinestring(state, lwgeom_as_lwmline(lwgeom));
2132  break;
2133 
2134  default:
2135  snprintf(state->message, SHPDUMPERMSGLEN, _("Unknown WKB type (%d) for record %d"), lwgeom->type, state->currow);
2136  PQclear(state->fetchres);
2137  SHPDestroyObject(obj);
2138  return SHPDUMPERERR;
2139  }
2140 
2141  /* Free both the original and geometries */
2142  lwgeom_free(lwgeom);
2143 
2144  /* Write the shape out to the file */
2145  if (SHPWriteObject(state->shp, -1, obj) == -1)
2146  {
2147  snprintf(state->message, SHPDUMPERMSGLEN, _("Error writing shape %d"), state->currow);
2148  PQclear(state->fetchres);
2149  SHPDestroyObject(obj);
2150  return SHPDUMPERERR;
2151  }
2152 
2153  SHPDestroyObject(obj);
2154 
2155  /* Free the hexewkb (and temporary bytea unescaped string if used) */
2156  if (hexewkb) free(hexewkb);
2157  if (hexewkb_binary) PQfreemem(hexewkb_binary);
2158  }
2159  }
2160 
2161  /* Increment ready for next time */
2162  state->curresrow++;
2163  state->currow++;
2164 
2165  return SHPDUMPEROK;
2166 }
int SHPAPI_CALL DBFWriteAttributeDirectly(DBFHandle psDBF, int hEntity, int iField, void *pValue)
Definition: dbfopen.c:1446
LWLINE * lwgeom_as_lwline(const LWGEOM *lwgeom)
Definition: lwgeom.c:207
LWGEOM * lwgeom_from_hexwkb(const char *hexwkb, const char check)
Definition: lwin_wkb.c:866
LWMPOINT * lwgeom_as_lwmpoint(const LWGEOM *lwgeom)
Definition: lwgeom.c:270
void lwgeom_free(LWGEOM *geom)
Definition: lwgeom.c:1246
#define LW_PARSER_CHECK_NONE
Definition: liblwgeom.h:2149
#define MULTILINETYPE
Definition: liblwgeom.h:106
#define LINETYPE
Definition: liblwgeom.h:103
#define MULTIPOINTTYPE
Definition: liblwgeom.h:105
LWMPOLY * lwgeom_as_lwmpoly(const LWGEOM *lwgeom)
Definition: lwgeom.c:288
#define POINTTYPE
LWTYPE numbers, used internally by PostGIS.
Definition: liblwgeom.h:102
LWMLINE * lwgeom_as_lwmline(const LWGEOM *lwgeom)
Definition: lwgeom.c:279
#define MULTIPOLYGONTYPE
Definition: liblwgeom.h:107
#define POLYGONTYPE
Definition: liblwgeom.h:104
const char * lwtype_name(uint8_t type)
Return the type name string associated with a type number (e.g.
Definition: lwutil.c:216
LWPOLY * lwgeom_as_lwpoly(const LWGEOM *lwgeom)
Definition: lwgeom.c:243
#define LWDEBUG(level, msg)
Definition: lwgeom_log.h:101
#define LWDEBUGF(level, msg,...)
Definition: lwgeom_log.h:106
void * malloc(YYSIZE_T)
void free(void *)
static int lwgeom_is_empty(const LWGEOM *geom)
Return true or false depending on whether a geometry is an "empty" geometry (no vertices members)
Definition: lwinline.h:199
static LWPOINT * lwgeom_as_lwpoint(const LWGEOM *lwgeom)
Definition: lwinline.h:127
static SHPObject * create_polygon(SHPDUMPERSTATE *state, LWPOLY *lwpolygon)
static SHPObject * create_multipolygon(SHPDUMPERSTATE *state, LWMPOLY *lwmultipolygon)
char * convert_bytes_to_hex(uint8_t *ewkb, size_t size)
Binary to hexewkb conversion function.
static SHPObject * create_linestring(SHPDUMPERSTATE *state, LWLINE *lwlinestring)
static char * goodDBFValue(char *in, char fieldType)
Make appropriate formatting of a DBF value based on type.
static SHPObject * create_point(SHPDUMPERSTATE *state, LWPOINT *lwpoint)
static SHPObject * create_point_empty(SHPDUMPERSTATE *state, LWPOINT *lwpoint)
static char * nullDBFValue(char fieldType)
static SHPObject * create_multipoint(SHPDUMPERSTATE *state, LWMPOINT *lwmultipoint)
static SHPObject * create_multilinestring(SHPDUMPERSTATE *state, LWMLINE *lwmultilinestring)
#define SHPDUMPERMSGLEN
#define SHPDUMPEROK
#define SHPDUMPERERR
#define SHPT_NULL
Definition: shapefil.h:348
void SHPAPI_CALL SHPDestroyObject(SHPObject *psObject)
Definition: shpopen.c:2652
#define _(String)
Definition: shpcommon.h:24
SHPObject SHPAPI_CALL1 * SHPCreateSimpleObject(int nSHPType, int nVertices, const double *padfX, const double *padfY, const double *padfZ){ return(SHPCreateObject(nSHPType, -1, 0, SHPLIB_NULLPTR, SHPLIB_NULLPTR, nVertices, padfX, padfY, padfZ, SHPLIB_NULLPTR)
int SHPAPI_CALL SHPWriteObject(SHPHandle psSHP, int nShapeId, SHPObject *psObject)
Definition: shpopen.c:1345
uint8_t type
Definition: liblwgeom.h:462
SHPDUMPERCONFIG * config
PGresult * fetchres
char message[SHPDUMPERMSGLEN]

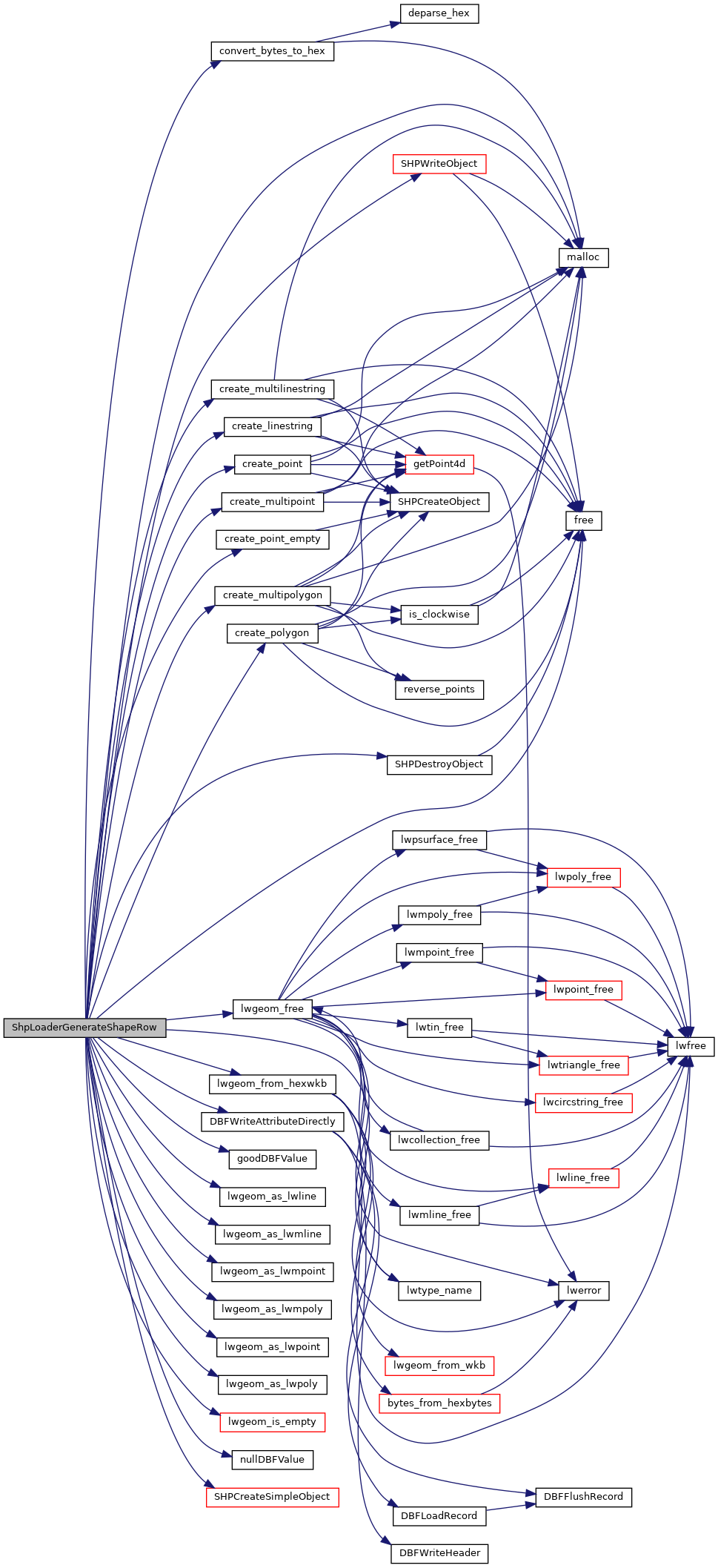
References _, shp_dumper_config::binary, shp_dumper_state::config, shp_dumper_state::conn, convert_bytes_to_hex(), create_linestring(), create_multilinestring(), create_multipoint(), create_multipolygon(), create_point(), create_point_empty(), create_polygon(), shp_dumper_state::currescount, shp_dumper_state::curresrow, shp_dumper_state::currow, shp_dumper_state::dbf, shp_dumper_state::dbffieldtypes, DBFWriteAttributeDirectly(), shp_dumper_state::fetch_query, shp_dumper_state::fetchres, shp_dumper_state::fieldcount, free(), shp_dumper_state::geo_col_name, goodDBFValue(), LINETYPE, LW_PARSER_CHECK_NONE, LWDEBUG, LWDEBUGF, lwgeom_as_lwline(), lwgeom_as_lwmline(), lwgeom_as_lwmpoint(), lwgeom_as_lwmpoly(), lwgeom_as_lwpoint(), lwgeom_as_lwpoly(), lwgeom_free(), lwgeom_from_hexwkb(), lwgeom_is_empty(), lwtype_name(), malloc(), shp_dumper_state::message, MULTILINETYPE, MULTIPOINTTYPE, MULTIPOLYGONTYPE, nullDBFValue(), shp_dumper_state::pgis_major_version, POINTTYPE, POLYGONTYPE, shp_dumper_state::rowcount, shp_dumper_state::shp, SHPCreateSimpleObject(), SHPDestroyObject(), SHPDUMPERERR, SHPDUMPERMSGLEN, SHPDUMPEROK, SHPT_NULL, SHPWriteObject(), and LWGEOM::type.

Referenced by main(), and pgui_action_export().

Here is the call graph for this function:
Here is the caller graph for this function: