|
PostGIS
3.7.0dev-r@@SVN_REVISION@@
|
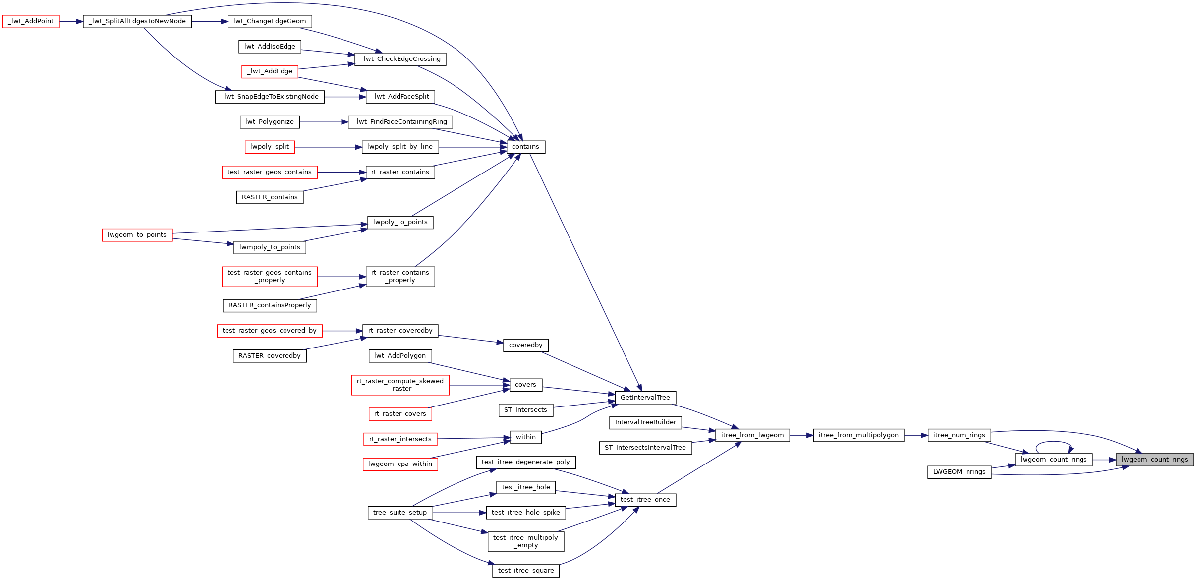
| uint32_t lwgeom_count_rings | ( | const LWGEOM * | geom | ) |
Count rings in an LWGEOM.
Count the total number of rings in any LWGEOM.
Definition at line 1447 of file lwgeom.c.
References CIRCSTRINGTYPE, COLLECTIONTYPE, COMPOUNDTYPE, CURVEPOLYTYPE, LWCOLLECTION::geoms, LINETYPE, LWDEBUGF, lwerror(), lwgeom_count_rings(), lwgeom_is_empty(), lwtype_name(), MULTICURVETYPE, MULTILINETYPE, MULTIPOINTTYPE, MULTIPOLYGONTYPE, MULTISURFACETYPE, LWCOLLECTION::ngeoms, POINTTYPE, POLYGONTYPE, POLYHEDRALSURFACETYPE, result, TINTYPE, TRIANGLETYPE, and LWGEOM::type.
Referenced by itree_num_rings(), lwgeom_count_rings(), and LWGEOM_nrings().

