PostGIS  3.7.0dev-r@@SVN_REVISION@@

◆ lw_dist2d_tri_curvepoly()

int lw_dist2d_tri_curvepoly ( LWTRIANGLE tri,
LWCURVEPOLY poly,
DISTPTS dl 
)

Definition at line 904 of file measures.c.

905 {
906  const POINT2D *pt = getPoint2d_cp(tri->points, 0);
907 
908  /* If we are looking for maxdistance, just check the outer rings.*/
909  if (dl->mode == DIST_MAX)
910  return lw_dist2d_recursive((LWGEOM *)tri, poly->rings[0], dl);
911 
912  /* Line has a point outside curvepoly. Check distance to outer ring only. */
913  if (lwgeom_contains_point(poly->rings[0], pt) == LW_OUTSIDE)
914  {
915  if (lw_dist2d_recursive((LWGEOM *)tri, poly->rings[0], dl))
916  return LW_TRUE;
917  /* Maybe poly is inside triangle? */
919  {
920  lw_dist2d_distpts_set(dl, 0.0, pt, pt);
921  return LW_TRUE;
922  }
923  }
924 
925  for (uint32_t i = 1; i < poly->nrings; i++)
926  {
927  if (!lw_dist2d_recursive((LWGEOM *)tri, poly->rings[i], dl))
928  return LW_FALSE;
929 
930  /* just a check if the answer is already given */
931  if (dl->distance <= dl->tolerance && dl->mode == DIST_MIN)
932  return LW_TRUE;
933  }
934 
935  /* It's inside a hole, then distance is actual min distance */
936  for (uint32_t i = 1; i < poly->nrings; i++)
937  if (lwgeom_contains_point(poly->rings[i], pt) != LW_OUTSIDE)
938  return LW_TRUE;
939 
940  /* Not in hole, so inside polygon */
941  lw_dist2d_distpts_set(dl, 0.0, pt, pt);
942  return LW_TRUE;
943 }
#define LW_FALSE
Definition: liblwgeom.h:94
#define LW_TRUE
Return types for functions with status returns.
Definition: liblwgeom.h:93
#define LW_OUTSIDE
int lwgeom_contains_point(const LWGEOM *geom, const POINT2D *pt)
Definition: lwcompound.c:172
static const POINT2D * getPoint2d_cp(const POINTARRAY *pa, uint32_t n)
Returns a POINT2D pointer into the POINTARRAY serialized_ptlist, suitable for reading from.
Definition: lwinline.h:97
static void lw_dist2d_distpts_set(DISTPTS *dl, double distance, const POINT2D *p1, const POINT2D *p2)
Definition: measures.c:81
int lw_dist2d_recursive(const LWGEOM *lwg1, const LWGEOM *lwg2, DISTPTS *dl)
This is a recursive function delivering every possible combination of subgeometries.
Definition: measures.c:299
static const POINT2D * lw_curvering_getfirstpoint2d_cp(LWGEOM *geom)
Definition: measures.c:883
#define DIST_MIN
Definition: measures.h:44
#define DIST_MAX
Definition: measures.h:43
double tolerance
Definition: measures.h:56
int mode
Definition: measures.h:54
double distance
Definition: measures.h:51
LWGEOM ** rings
Definition: liblwgeom.h:603
uint32_t nrings
Definition: liblwgeom.h:608
POINTARRAY * points
Definition: liblwgeom.h:495

References DIST_MAX, DIST_MIN, DISTPTS::distance, getPoint2d_cp(), lw_curvering_getfirstpoint2d_cp(), lw_dist2d_distpts_set(), lw_dist2d_recursive(), LW_FALSE, LW_OUTSIDE, LW_TRUE, lwgeom_contains_point(), DISTPTS::mode, LWCURVEPOLY::nrings, LWTRIANGLE::points, LWCURVEPOLY::rings, and DISTPTS::tolerance.

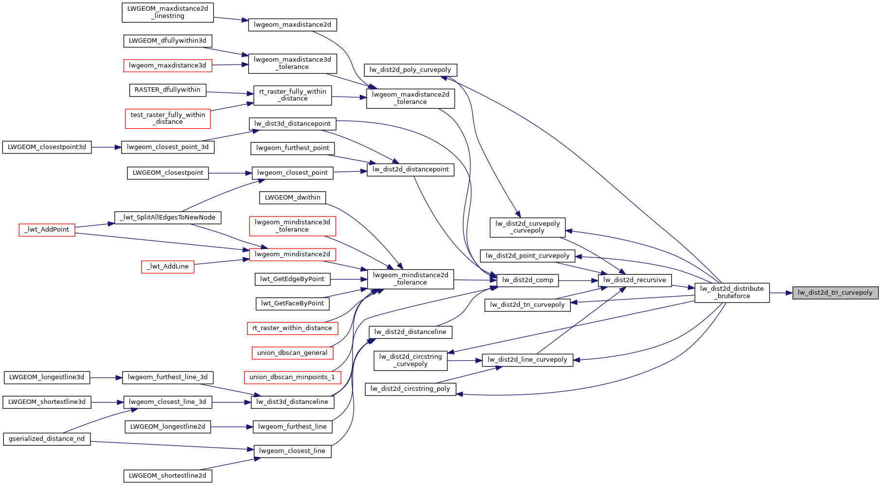
Referenced by lw_dist2d_distribute_bruteforce().

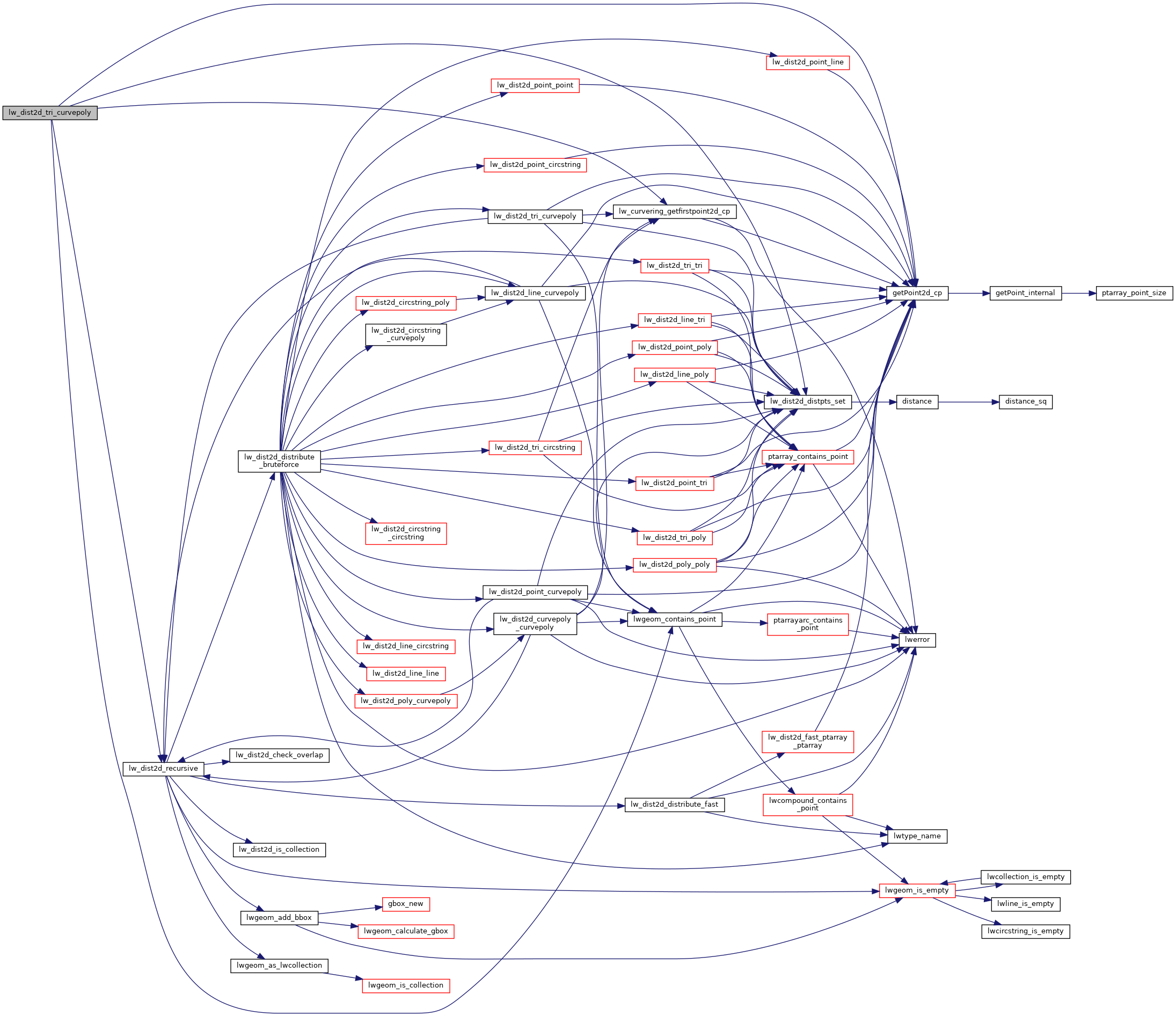
Here is the call graph for this function:
Here is the caller graph for this function: