PostGIS 3.7.0dev-r@@SVN_REVISION@@
Loading...
Searching...
No Matches

◆ lwgeom_contains_point()

int lwgeom_contains_point ( const LWGEOM geom,
const POINT2D pt 
)

Definition at line 172 of file lwcompound.c.

173{
174 switch( geom->type )
175 {
176 case LINETYPE:
177 return ptarray_contains_point(((LWLINE*)geom)->points, pt);
178 case CIRCSTRINGTYPE:
179 return ptarrayarc_contains_point(((LWCIRCSTRING*)geom)->points, pt);
180 case COMPOUNDTYPE:
181 return lwcompound_contains_point((LWCOMPOUND*)geom, pt);
182 }
183 lwerror("lwgeom_contains_point failed");
184 return LW_FAILURE;
185}
#define COMPOUNDTYPE
Definition liblwgeom.h:110
#define LW_FAILURE
Definition liblwgeom.h:96
#define LINETYPE
Definition liblwgeom.h:103
#define CIRCSTRINGTYPE
Definition liblwgeom.h:109
int ptarrayarc_contains_point(const POINTARRAY *pa, const POINT2D *pt)
For POINTARRAYs representing CIRCULARSTRINGS.
Definition ptarray.c:1123
int ptarray_contains_point(const POINTARRAY *pa, const POINT2D *pt)
The following is based on the "Fast Winding Number Inclusion of a Point in a Polygon" algorithm by Da...
Definition ptarray.c:755
int lwcompound_contains_point(const LWCOMPOUND *comp, const POINT2D *pt)
Definition lwcompound.c:195
void void lwerror(const char *fmt,...) __attribute__((format(printf
Write a notice out to the error handler.
uint8_t type
Definition liblwgeom.h:462

References CIRCSTRINGTYPE, COMPOUNDTYPE, LINETYPE, LW_FAILURE, lwcompound_contains_point(), lwerror(), ptarray_contains_point(), ptarrayarc_contains_point(), and LWGEOM::type.

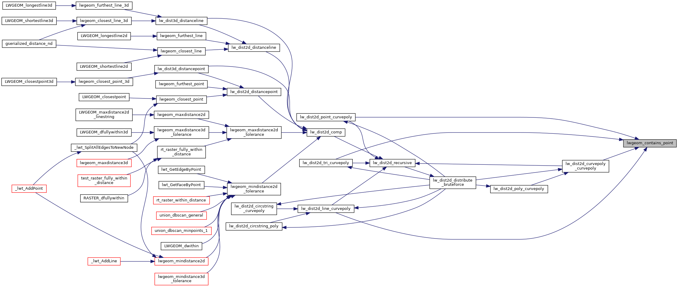
Referenced by lw_dist2d_curvepoly_curvepoly(), lw_dist2d_line_curvepoly(), lw_dist2d_point_curvepoly(), and lw_dist2d_tri_curvepoly().

Here is the call graph for this function:
Here is the caller graph for this function: