PostGIS  3.7.0dev-r@@SVN_REVISION@@

◆ lwgeom_from_twkb_state()

LWGEOM * lwgeom_from_twkb_state ( twkb_parse_state s)

Internal function declarations.

Generic handling for TWKB geometries.

The front of every TWKB geometry (including those embedded in collections) is a type byte and metadata byte, then optional size, bbox, etc. Read those, then switch to particular type handling code.

Definition at line 562 of file lwin_twkb.c.

563 {
564  GBOX bbox;
565  LWGEOM *geom = NULL;
566  uint32_t has_bbox = LW_FALSE;
567  int i;
568 
569  /* Read the first two bytes, and optional */
570  /* extended precision info and optional size info */
572 
573  /* Just experienced a geometry header, so now we */
574  /* need to reset our coordinate deltas */
575  for ( i = 0; i < TWKB_IN_MAXCOORDS; i++ )
576  {
577  s->coords[i] = 0.0;
578  }
579 
580  /* Read the bounding box, is there is one */
581  if ( s->has_bbox )
582  {
583  /* Initialize */
584  has_bbox = s->has_bbox;
585  memset(&bbox, 0, sizeof(GBOX));
586  bbox.flags = lwflags(s->has_z, s->has_m, 0);
587 
588  /* X */
589  bbox.xmin = twkb_parse_state_double(s, s->factor);
590  bbox.xmax = bbox.xmin + twkb_parse_state_double(s, s->factor);
591  /* Y */
592  bbox.ymin = twkb_parse_state_double(s, s->factor);
593  bbox.ymax = bbox.ymin + twkb_parse_state_double(s, s->factor);
594  /* Z */
595  if ( s->has_z )
596  {
597  bbox.zmin = twkb_parse_state_double(s, s->factor_z);
598  bbox.zmax = bbox.zmin + twkb_parse_state_double(s, s->factor_z);
599  }
600  /* M */
601  if ( s->has_m )
602  {
603  bbox.mmin = twkb_parse_state_double(s, s->factor_m);
604  bbox.mmax = bbox.mmin + twkb_parse_state_double(s, s->factor_m);
605  }
606  }
607 
608  /* Switch to code for the particular type we're dealing with */
609  switch( s->lwtype )
610  {
611  case POINTTYPE:
613  break;
614  case LINETYPE:
616  break;
617  case POLYGONTYPE:
619  break;
620  case MULTIPOINTTYPE:
622  break;
623  case MULTILINETYPE:
625  break;
626  case MULTIPOLYGONTYPE:
628  break;
629  case COLLECTIONTYPE:
631  break;
632  /* Unknown type! */
633  default:
634  lwerror("%s: Unsupported geometry type: %s", __func__, lwtype_name(s->lwtype));
635  break;
636  }
637 
638  if ( has_bbox )
639  geom->bbox = gbox_clone(&bbox);
640 
641  return geom;
642 }
char * s
Definition: cu_in_wkt.c:23
GBOX * gbox_clone(const GBOX *gbox)
Definition: gbox.c:45
LWGEOM * lwline_as_lwgeom(const LWLINE *obj)
Definition: lwgeom.c:367
#define LW_FALSE
Definition: liblwgeom.h:94
LWGEOM * lwcollection_as_lwgeom(const LWCOLLECTION *obj)
Definition: lwgeom.c:337
#define COLLECTIONTYPE
Definition: liblwgeom.h:108
#define MULTILINETYPE
Definition: liblwgeom.h:106
#define LINETYPE
Definition: liblwgeom.h:103
LWGEOM * lwpoly_as_lwgeom(const LWPOLY *obj)
Definition: lwgeom.c:357
#define MULTIPOINTTYPE
Definition: liblwgeom.h:105
#define POINTTYPE
LWTYPE numbers, used internally by PostGIS.
Definition: liblwgeom.h:102
#define MULTIPOLYGONTYPE
Definition: liblwgeom.h:107
LWGEOM * lwpoint_as_lwgeom(const LWPOINT *obj)
Definition: lwgeom.c:372
#define POLYGONTYPE
Definition: liblwgeom.h:104
const char * lwtype_name(uint8_t type)
Return the type name string associated with a type number (e.g.
Definition: lwutil.c:216
lwflags_t lwflags(int hasz, int hasm, int geodetic)
Construct a new flags bitmask.
Definition: lwutil.c:477
void void lwerror(const char *fmt,...) __attribute__((format(printf
Write a notice out to the error handler.
static LWCOLLECTION * lwmultipoly_from_twkb_state(twkb_parse_state *s)
MULTIPOLYGON.
Definition: lwin_twkb.c:413
#define TWKB_IN_MAXCOORDS
Definition: lwin_twkb.c:31
static double twkb_parse_state_double(twkb_parse_state *s, double factor)
Definition: lwin_twkb.c:109
static void header_from_twkb_state(twkb_parse_state *s)
Definition: lwin_twkb.c:490
static LWPOLY * lwpoly_from_twkb_state(twkb_parse_state *s)
POLYGON.
Definition: lwin_twkb.c:272
static LWCOLLECTION * lwmultiline_from_twkb_state(twkb_parse_state *s)
MULTILINESTRING.
Definition: lwin_twkb.c:374
static LWCOLLECTION * lwmultipoint_from_twkb_state(twkb_parse_state *s)
MULTIPOINT.
Definition: lwin_twkb.c:336
static LWCOLLECTION * lwcollection_from_twkb_state(twkb_parse_state *s)
COLLECTION, MULTIPOINTTYPE, MULTILINETYPE, MULTIPOLYGONTYPE.
Definition: lwin_twkb.c:452
static LWPOINT * lwpoint_from_twkb_state(twkb_parse_state *s)
POINT.
Definition: lwin_twkb.c:221
static LWLINE * lwline_from_twkb_state(twkb_parse_state *s)
LINESTRING.
Definition: lwin_twkb.c:238
double ymax
Definition: liblwgeom.h:357
double zmax
Definition: liblwgeom.h:359
double xmax
Definition: liblwgeom.h:355
double zmin
Definition: liblwgeom.h:358
double mmax
Definition: liblwgeom.h:361
double ymin
Definition: liblwgeom.h:356
double xmin
Definition: liblwgeom.h:354
double mmin
Definition: liblwgeom.h:360
lwflags_t flags
Definition: liblwgeom.h:353
GBOX * bbox
Definition: liblwgeom.h:458

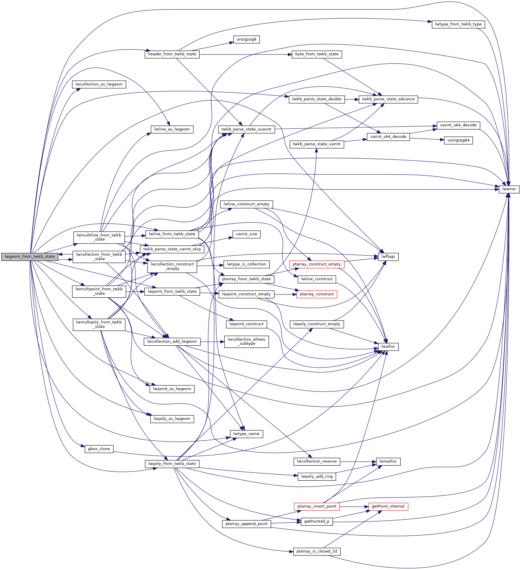
References LWGEOM::bbox, COLLECTIONTYPE, GBOX::flags, gbox_clone(), header_from_twkb_state(), LINETYPE, LW_FALSE, lwcollection_as_lwgeom(), lwcollection_from_twkb_state(), lwerror(), lwflags(), lwline_as_lwgeom(), lwline_from_twkb_state(), lwmultiline_from_twkb_state(), lwmultipoint_from_twkb_state(), lwmultipoly_from_twkb_state(), lwpoint_as_lwgeom(), lwpoint_from_twkb_state(), lwpoly_as_lwgeom(), lwpoly_from_twkb_state(), lwtype_name(), GBOX::mmax, GBOX::mmin, MULTILINETYPE, MULTIPOINTTYPE, MULTIPOLYGONTYPE, POINTTYPE, POLYGONTYPE, s, TWKB_IN_MAXCOORDS, twkb_parse_state_double(), GBOX::xmax, GBOX::xmin, GBOX::ymax, GBOX::ymin, GBOX::zmax, and GBOX::zmin.

Referenced by lwcollection_from_twkb_state(), and lwgeom_from_twkb().

Here is the call graph for this function:
Here is the caller graph for this function: