|
PostGIS
3.7.0dev-r@@SVN_REVISION@@
|
|
static |
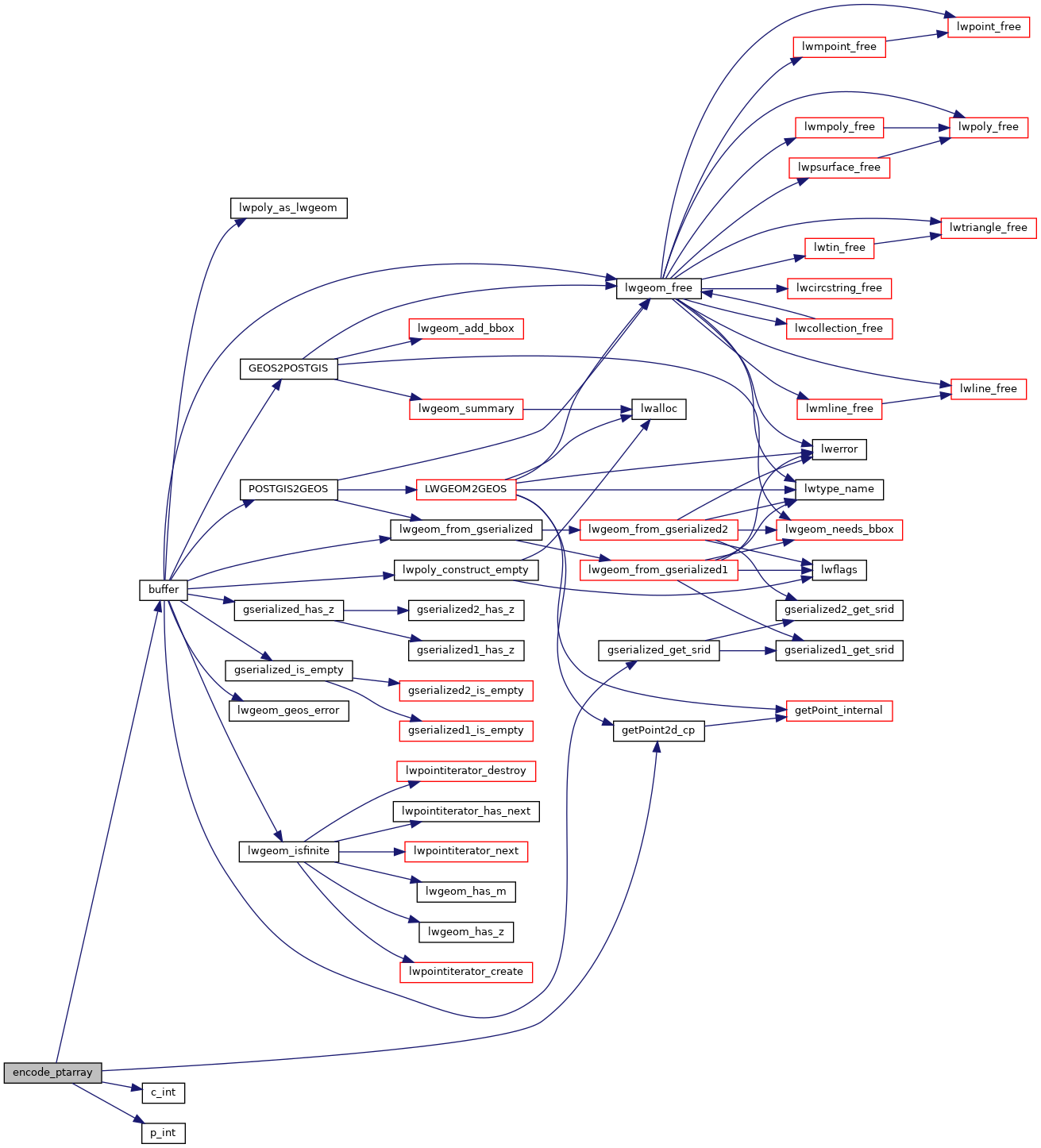
Definition at line 149 of file mvt.c.
References buffer(), c_int(), CMD_CLOSE_PATH, CMD_LINE_TO, CMD_MOVE_TO, getPoint2d_cp(), MVT_POINT, MVT_RING, POINTARRAY::npoints, p_int(), ovdump::type, POINT2D::x, pixval::x, POINT2D::y, and pixval::y.
Referenced by encode_mline(), encode_mpoly(), encode_poly(), and encode_ptarray_initial().

