|
PostGIS
3.7.0dev-r@@SVN_REVISION@@
|
|
static |
Definition at line 234 of file mvt.c.
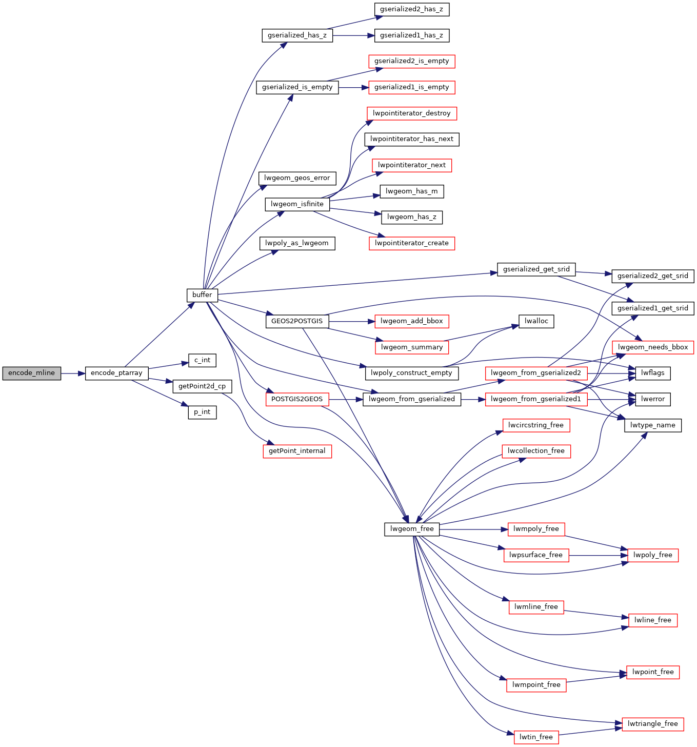
References encode_ptarray(), feature_builder::geometry, LWMLINE::geoms, MVT_LINE, feature_builder::n_geometry, LWMLINE::ngeoms, POINTARRAY::npoints, LWLINE::points, and feature_builder::type.
Referenced by encode_feature_geometry().

