|
PostGIS
3.7.0dev-r@@SVN_REVISION@@
|
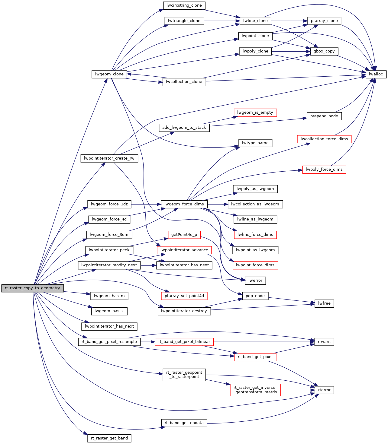
| rt_errorstate rt_raster_copy_to_geometry | ( | rt_raster | raster, |
| uint32_t | bandnum, | ||
| char | dim, | ||
| rt_resample_type | resample, | ||
| const LWGEOM * | lwgeom_in, | ||
| LWGEOM ** | lwgeom_out | ||
| ) |
Copy values from a raster to the points on a geometry using the requested interpolation type.
and selected interpolation.
| raster | : the raster to read for values |
| bandnum | : the band number to read from |
| dim | : the geometry dimension to copy values into 'Z' or 'M' |
| resample | : algorithm for reading raster (nearest or bilinear) |
| lwgeom_in | : the input geometry |
| lwgeom_out | : pointer for the output geometry |
Definition at line 1492 of file rt_raster.c.
References ovdump::band, ES_ERROR, ES_NONE, lwgeom_clone(), lwgeom_force_3dm(), lwgeom_force_3dz(), lwgeom_force_4d(), lwgeom_has_m(), lwgeom_has_z(), lwpointiterator_create_rw(), lwpointiterator_destroy(), lwpointiterator_has_next(), lwpointiterator_modify_next(), lwpointiterator_peek(), POINT4D::m, NAN, rtrowdump::raster, rt_band_get_nodata(), rt_band_get_pixel_resample(), rt_raster_geopoint_to_rasterpoint(), rt_raster_get_band(), rterror(), genraster::value, POINT4D::x, POINT4D::y, and POINT4D::z.
Referenced by RASTER_getGeometryValues().

