|
PostGIS
3.7.0dev-r@@SVN_REVISION@@
|
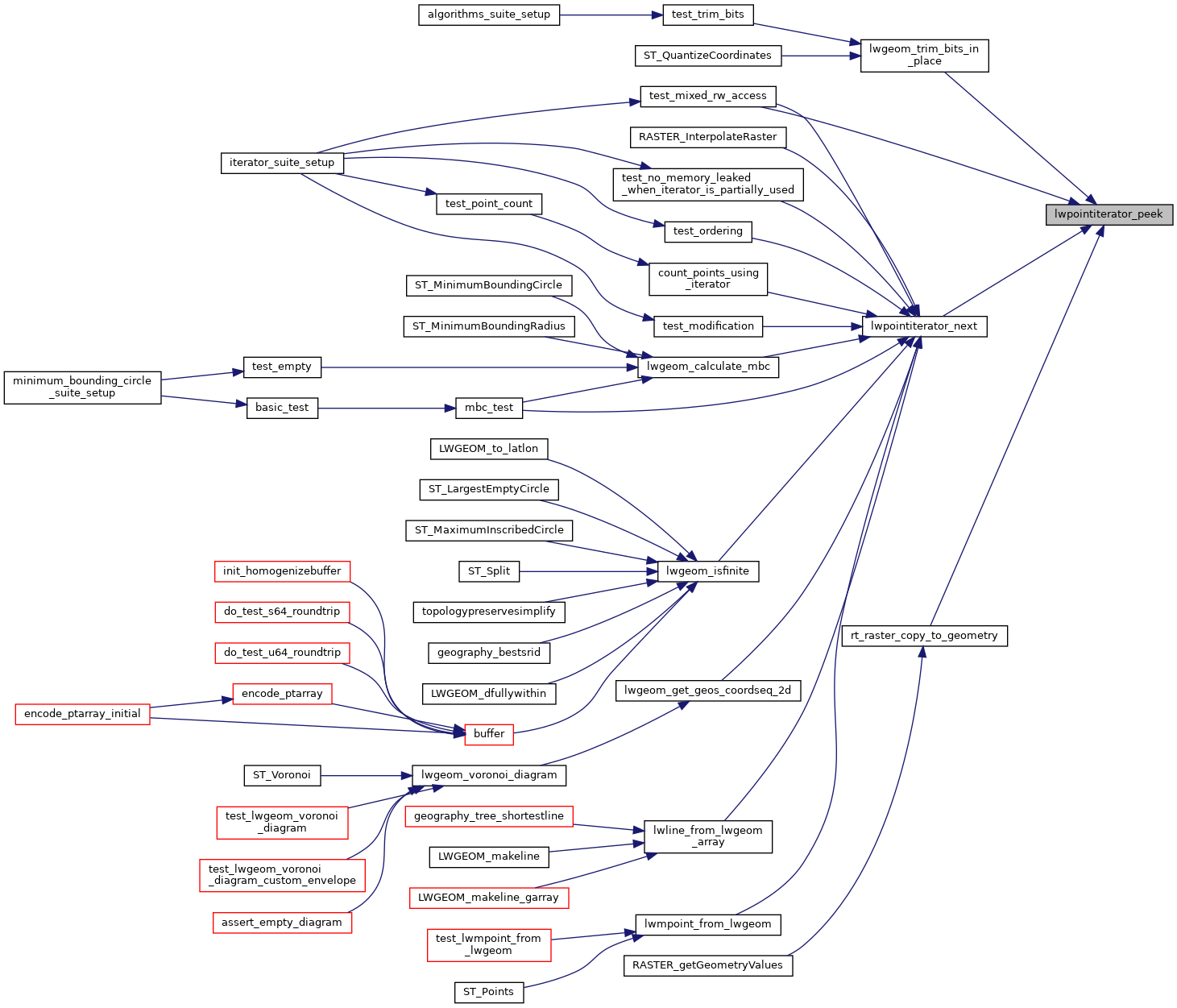
| int lwpointiterator_peek | ( | LWPOINTITERATOR * | s, |
| POINT4D * | p | ||
| ) |
Attempts to assigns the next point in the iterator to p.
Does not advance. Returns LW_SUCCESS if the assignment was successful, LW_FAILURE otherwise.
Definition at line 193 of file lwiterator.c.
References getPoint4d_p(), LW_FAILURE, lwpointiterator_has_next(), and s.
Referenced by lwgeom_trim_bits_in_place(), lwpointiterator_next(), rt_raster_copy_to_geometry(), and test_mixed_rw_access().

