|
PostGIS
3.7.0dev-r@@SVN_REVISION@@
|
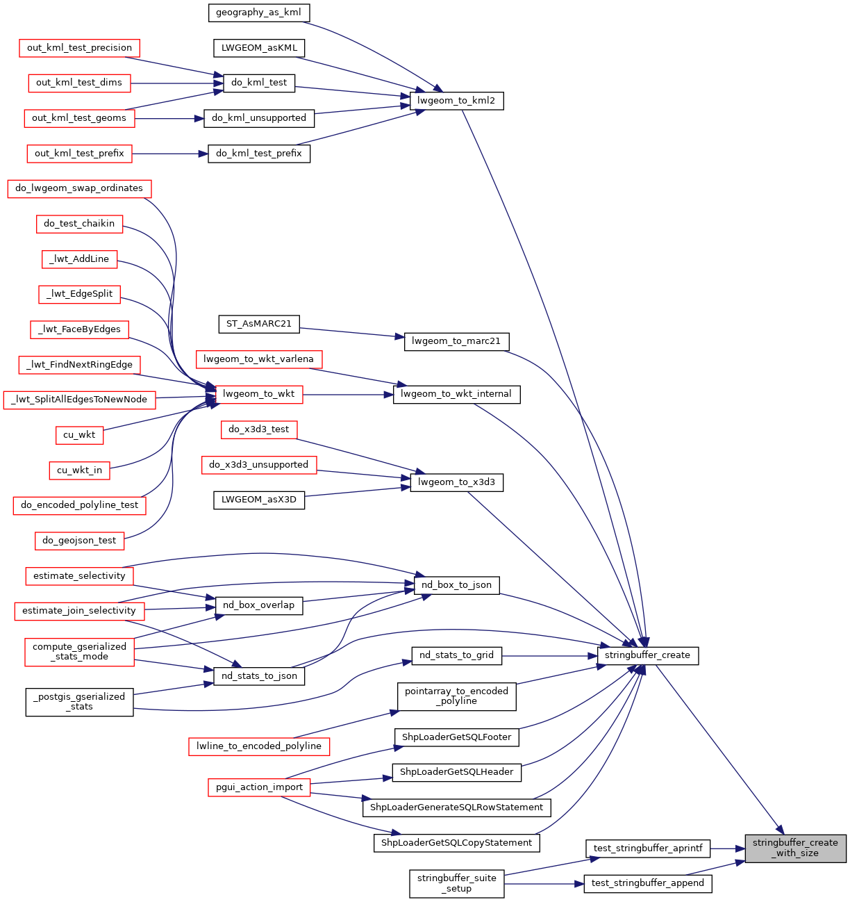
| stringbuffer_t* stringbuffer_create_with_size | ( | size_t | size | ) |
Allocate a new stringbuffer_t.
Use stringbuffer_destroy to free.
Definition at line 72 of file stringbuffer.c.
References lwalloc(), s, and stringbuffer_init_with_size().
Referenced by stringbuffer_create(), test_stringbuffer_append(), and test_stringbuffer_aprintf().

