PostGIS 3.7.0dev-r@@SVN_REVISION@@
Loading...
Searching...
No Matches

◆ stringbuffer_init_with_size()

static void stringbuffer_init_with_size ( stringbuffer_t s,
size_t  size 
)
static

Definition at line 39 of file stringbuffer.c.

40{
41 s->str_start = lwalloc(size);
42 s->str_end = s->str_start;
43 s->capacity = size;
44 memset(s->str_start, 0, size);
45}
char * s
Definition cu_in_wkt.c:23
void * lwalloc(size_t size)
Definition lwutil.c:227

References lwalloc(), and s.

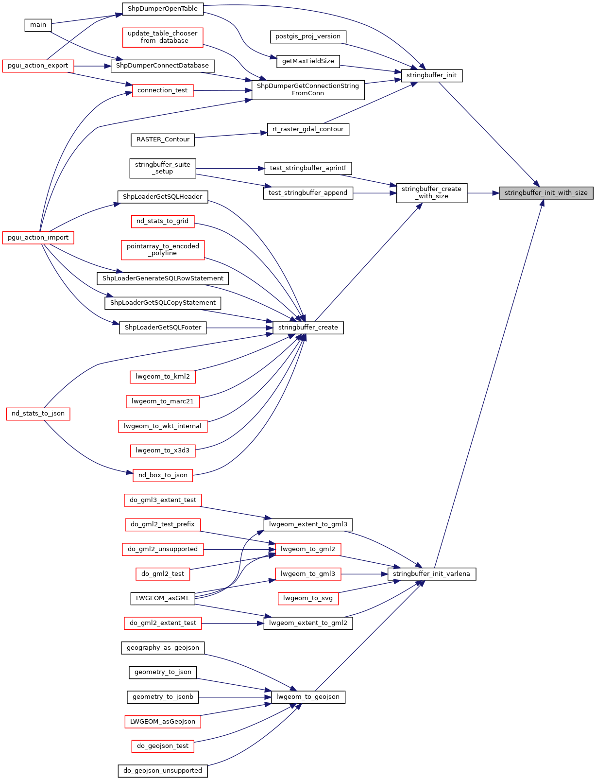
Referenced by stringbuffer_create_with_size(), stringbuffer_init(), and stringbuffer_init_varlena().

Here is the call graph for this function:
Here is the caller graph for this function: