|
PostGIS 3.7.0dev-r@@SVN_REVISION@@
|
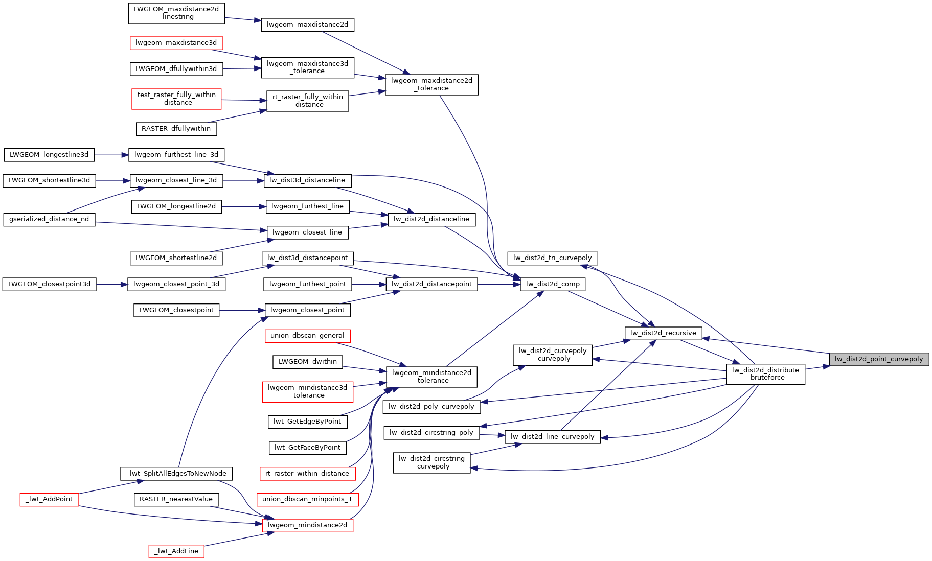
| int lw_dist2d_point_curvepoly | ( | LWPOINT * | point, |
| LWCURVEPOLY * | poly, | ||
| DISTPTS * | dl | ||
| ) |
Definition at line 684 of file measures.c.
References DIST_MAX, getPoint2d_cp(), lw_dist2d_distpts_set(), lw_dist2d_recursive(), LW_INSIDE, LW_OUTSIDE, LW_TRUE, lwerror(), lwgeom_contains_point(), DISTPTS::mode, LWCURVEPOLY::nrings, LWPOINT::point, and LWCURVEPOLY::rings.
Referenced by lw_dist2d_distribute_bruteforce().

