|
PostGIS
3.7.0dev-r@@SVN_REVISION@@
|
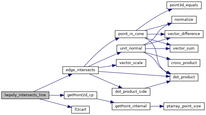
| int lwpoly_intersects_line | ( | const LWPOLY * | lwpoly, |
| const POINTARRAY * | line | ||
| ) |
Checks if any edges of lwpoly intersect with the line formed by the pointarray return LW_TRUE if any intersection between the given polygon and the line.
Definition at line 2581 of file lwgeodetic.c.
References edge_intersects(), getPoint2d_cp(), ll2cart(), LW_FALSE, LW_TRUE, POINTARRAY::npoints, LWPOLY::nrings, PIR_B_TOUCH_RIGHT, PIR_COLINEAR, PIR_INTERSECTS, and LWPOLY::rings.
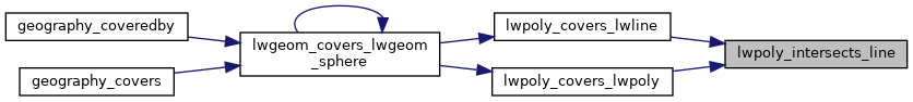
Referenced by lwpoly_covers_lwline(), and lwpoly_covers_lwpoly().

