PostGIS 3.7.0dev-r@@SVN_REVISION@@
Loading...
Searching...
No Matches

◆ edge_intersects()

uint32_t edge_intersects ( const POINT3D A1,
const POINT3D A2,
const POINT3D B1,
const POINT3D B2 
)

Returns non-zero if edges A and B interact.

The type of interaction is given in the return value with the bitmask elements defined above.

Definition at line 3389 of file lwgeodetic.c.

3390{
3391 POINT3D AN, BN, VN; /* Normals to plane A and plane B */
3392 double ab_dot;
3393 int a1_side, a2_side, b1_side, b2_side;
3394 int rv = PIR_NO_INTERACT;
3395
3396 /* Normals to the A-plane and B-plane */
3397 unit_normal(A1, A2, &AN);
3398 unit_normal(B1, B2, &BN);
3399
3400 /* Are A-plane and B-plane basically the same? */
3401 ab_dot = dot_product(&AN, &BN);
3402
3403 /*
3404 * https://trac.osgeo.org/postgis/ticket/5765
3405 * Failure because the colinearity check was
3406 * triggering due to an overly loose equality
3407 * check here.
3408 * if ( FP_EQUALS(fabs(ab_dot), 1.0) )
3409 */
3410 if ( 1.0 - fabs(ab_dot) <= 10e-16 )
3411 {
3412 /* Co-linear case */
3413 if ( point_in_cone(A1, A2, B1) || point_in_cone(A1, A2, B2) ||
3414 point_in_cone(B1, B2, A1) || point_in_cone(B1, B2, A2) )
3415 {
3416 rv |= PIR_INTERSECTS;
3417 rv |= PIR_COLINEAR;
3418 }
3419 return rv;
3420 }
3421
3422 /* What side of plane-A and plane-B do the end points */
3423 /* of A and B fall? */
3424 a1_side = dot_product_side(&BN, A1);
3425 a2_side = dot_product_side(&BN, A2);
3426 b1_side = dot_product_side(&AN, B1);
3427 b2_side = dot_product_side(&AN, B2);
3428
3429 /* Both ends of A on the same side of plane B. */
3430 if ( a1_side == a2_side && a1_side != 0 )
3431 {
3432 /* No intersection. */
3433 return PIR_NO_INTERACT;
3434 }
3435
3436 /* Both ends of B on the same side of plane A. */
3437 if ( b1_side == b2_side && b1_side != 0 )
3438 {
3439 /* No intersection. */
3440 return PIR_NO_INTERACT;
3441 }
3442
3443 /* A straddles B and B straddles A, so... */
3444 if ( a1_side != a2_side && (a1_side + a2_side) == 0 &&
3445 b1_side != b2_side && (b1_side + b2_side) == 0 )
3446 {
3447 /* Have to check if intersection point is inside both arcs */
3448 unit_normal(&AN, &BN, &VN);
3449 if ( point_in_cone(A1, A2, &VN) && point_in_cone(B1, B2, &VN) )
3450 {
3451 return PIR_INTERSECTS;
3452 }
3453
3454 /* Have to check if intersection point is inside both arcs */
3455 vector_scale(&VN, -1);
3456 if ( point_in_cone(A1, A2, &VN) && point_in_cone(B1, B2, &VN) )
3457 {
3458 return PIR_INTERSECTS;
3459 }
3460
3461 return PIR_NO_INTERACT;
3462 }
3463
3464 /* The rest are all intersects variants... */
3465 rv |= PIR_INTERSECTS;
3466
3467 /* A touches B */
3468 if ( a1_side == 0 )
3469 {
3470 /* Touches at A1, A2 is on what side? */
3471 rv |= (a2_side < 0 ? PIR_A_TOUCH_RIGHT : PIR_A_TOUCH_LEFT);
3472 }
3473 else if ( a2_side == 0 )
3474 {
3475 /* Touches at A2, A1 is on what side? */
3476 rv |= (a1_side < 0 ? PIR_A_TOUCH_RIGHT : PIR_A_TOUCH_LEFT);
3477 }
3478
3479 /* B touches A */
3480 if ( b1_side == 0 )
3481 {
3482 /* Touches at B1, B2 is on what side? */
3483 rv |= (b2_side < 0 ? PIR_B_TOUCH_RIGHT : PIR_B_TOUCH_LEFT);
3484 }
3485 else if ( b2_side == 0 )
3486 {
3487 /* Touches at B2, B1 is on what side? */
3488 rv |= (b1_side < 0 ? PIR_B_TOUCH_RIGHT : PIR_B_TOUCH_LEFT);
3489 }
3490
3491 return rv;
3492}
static int point_in_cone(const POINT3D *A1, const POINT3D *A2, const POINT3D *P)
Utility function for checking if P is within the cone defined by A1/A2.
void vector_scale(POINT3D *n, double scale)
Scale a vector out by a factor.
Definition lwgeodetic.c:487
static int dot_product_side(const POINT3D *p, const POINT3D *q)
Utility function for edge_intersects(), signum with a tolerance in determining if the value is zero.
void unit_normal(const POINT3D *P1, const POINT3D *P2, POINT3D *normal)
Calculates the unit normal to two vectors, trying to avoid problems with over-narrow or over-wide cas...
Definition lwgeodetic.c:541
static double dot_product(const POINT3D *p1, const POINT3D *p2)
Convert cartesian coordinates on unit sphere to lon/lat coordinates static void cart2ll(const POINT3D...
Definition lwgeodetic.c:446
#define PIR_A_TOUCH_LEFT
Definition lwgeodetic.h:91
#define PIR_COLINEAR
Definition lwgeodetic.h:89
#define PIR_INTERSECTS
Definition lwgeodetic.h:88
#define PIR_A_TOUCH_RIGHT
Definition lwgeodetic.h:90
#define PIR_B_TOUCH_RIGHT
Definition lwgeodetic.h:92
#define PIR_B_TOUCH_LEFT
Definition lwgeodetic.h:93
#define PIR_NO_INTERACT
Bitmask elements for edge_intersects() return value.
Definition lwgeodetic.h:87

References dot_product(), dot_product_side(), PIR_A_TOUCH_LEFT, PIR_A_TOUCH_RIGHT, PIR_B_TOUCH_LEFT, PIR_B_TOUCH_RIGHT, PIR_COLINEAR, PIR_INTERSECTS, PIR_NO_INTERACT, point_in_cone(), unit_normal(), and vector_scale().

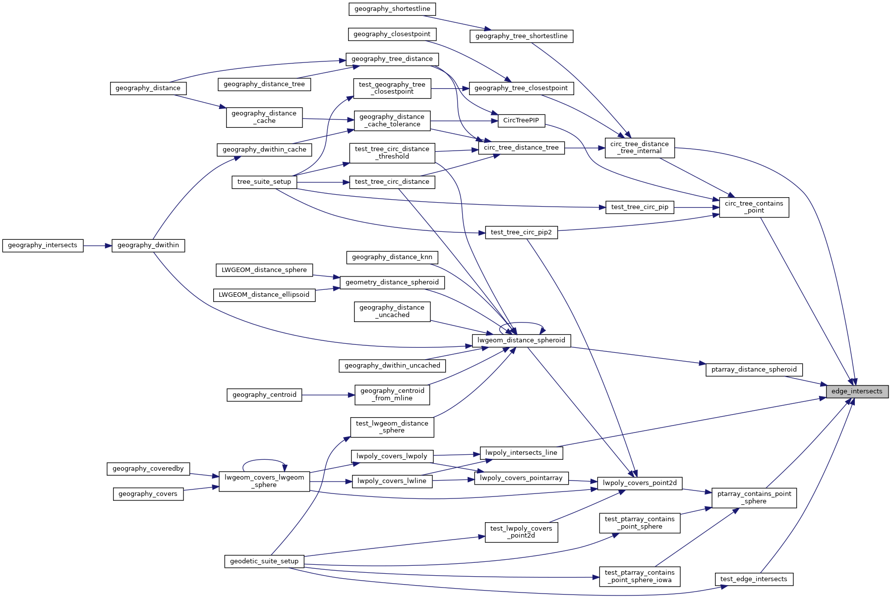
Referenced by circ_tree_contains_point(), circ_tree_distance_tree_internal(), lwpoly_intersects_line(), ptarray_contains_point_sphere(), ptarray_distance_spheroid(), and test_edge_intersects().

Here is the call graph for this function:
Here is the caller graph for this function: