|
PostGIS 3.6.2dev-r@@SVN_REVISION@@
|
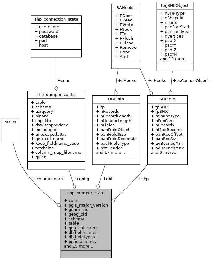
#include <pgsql2shp-core.h>

Data Fields | |
| SHPDUMPERCONFIG * | config |
| PGconn * | conn |
| int | pgis_major_version |
| int | geom_oid |
| int | geog_oid |
| char * | schema |
| char * | table |
| char * | geo_col_name |
| char ** | dbffieldnames |
| int * | dbffieldtypes |
| char ** | pgfieldnames |
| int * | pgfieldlens |
| int * | pgfieldtypmods |
| int | fieldcount |
| int | num_records |
| char * | shp_file |
| DBFHandle | dbf |
| SHPHandle | shp |
| char | outtype |
| int | outshptype |
| int | rowcount |
| char * | main_scan_query |
| int | currow |
| PGresult * | fetchres |
| int | curresrow |
| int | currescount |
| char * | fetch_query |
| char | message [SHPDUMPERMSGLEN] |
| colmap | column_map |
Definition at line 101 of file pgsql2shp-core.h.