PostGIS 3.6.2dev-r@@SVN_REVISION@@
Loading...
Searching...
No Matches

◆ lwgeom_collect_endpoints()

static void lwgeom_collect_endpoints ( const LWGEOM lwg,
LWMPOINT col 
)
static

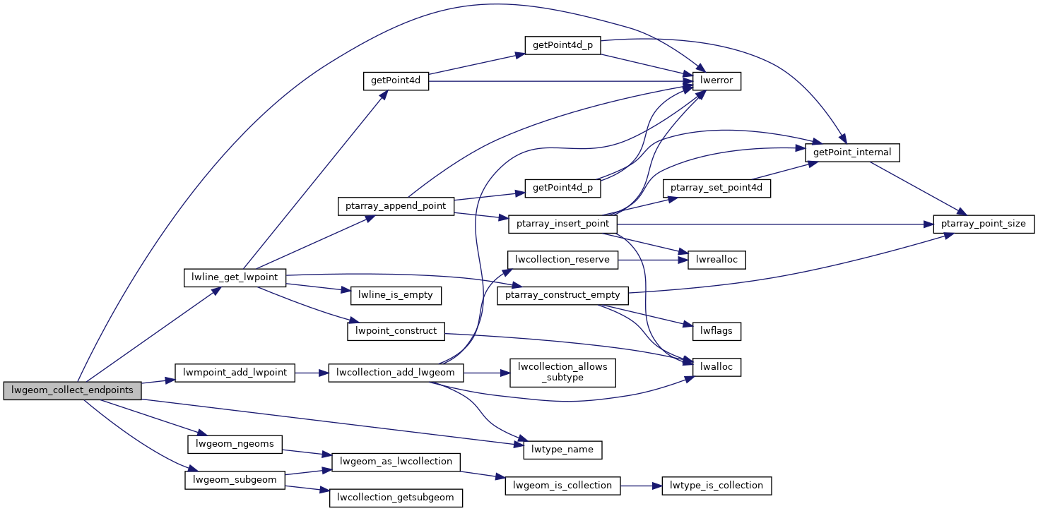
Definition at line 54 of file lwgeom_geos_node.c.

55{
56 int i, n;
57 LWLINE* l;
58
59 switch (lwg->type)
60 {
61 case MULTILINETYPE:
62 for ( i = 0,
63 n = lwgeom_ngeoms(lwg);
64 i < n; ++i )
65 {
67 lwgeom_subgeom(lwg, i),
68 col);
69 }
70 break;
71 case LINETYPE:
72 l = (LWLINE*)lwg;
73 col = lwmpoint_add_lwpoint(col,
74 lwline_get_lwpoint(l, 0));
75 col = lwmpoint_add_lwpoint(col,
77 break;
78 default:
79 lwerror("lwgeom_collect_endpoints: invalid type %s",
80 lwtype_name(lwg->type));
81 break;
82 }
83}
const char * lwtype_name(uint8_t type)
Return the type name string associated with a type number (e.g.
Definition lwutil.c:216
LWPOINT * lwline_get_lwpoint(const LWLINE *line, uint32_t where)
Returns freshly allocated LWPOINT that corresponds to the index where.
Definition lwline.c:309
#define MULTILINETYPE
Definition liblwgeom.h:106
#define LINETYPE
Definition liblwgeom.h:103
LWMPOINT * lwmpoint_add_lwpoint(LWMPOINT *mobj, const LWPOINT *obj)
Definition lwmpoint.c:45
static const LWGEOM * lwgeom_subgeom(const LWGEOM *g, int n)
static int lwgeom_ngeoms(const LWGEOM *n)
static void lwgeom_collect_endpoints(const LWGEOM *lwg, LWMPOINT *col)
void void lwerror(const char *fmt,...) __attribute__((format(printf
Write a notice out to the error handler.
uint8_t type
Definition liblwgeom.h:462
POINTARRAY * points
Definition liblwgeom.h:483
uint32_t npoints
Definition liblwgeom.h:427

References LINETYPE, lwerror(), lwgeom_collect_endpoints(), lwgeom_ngeoms(), lwgeom_subgeom(), lwline_get_lwpoint(), lwmpoint_add_lwpoint(), lwtype_name(), MULTILINETYPE, POINTARRAY::npoints, LWLINE::points, and LWGEOM::type.

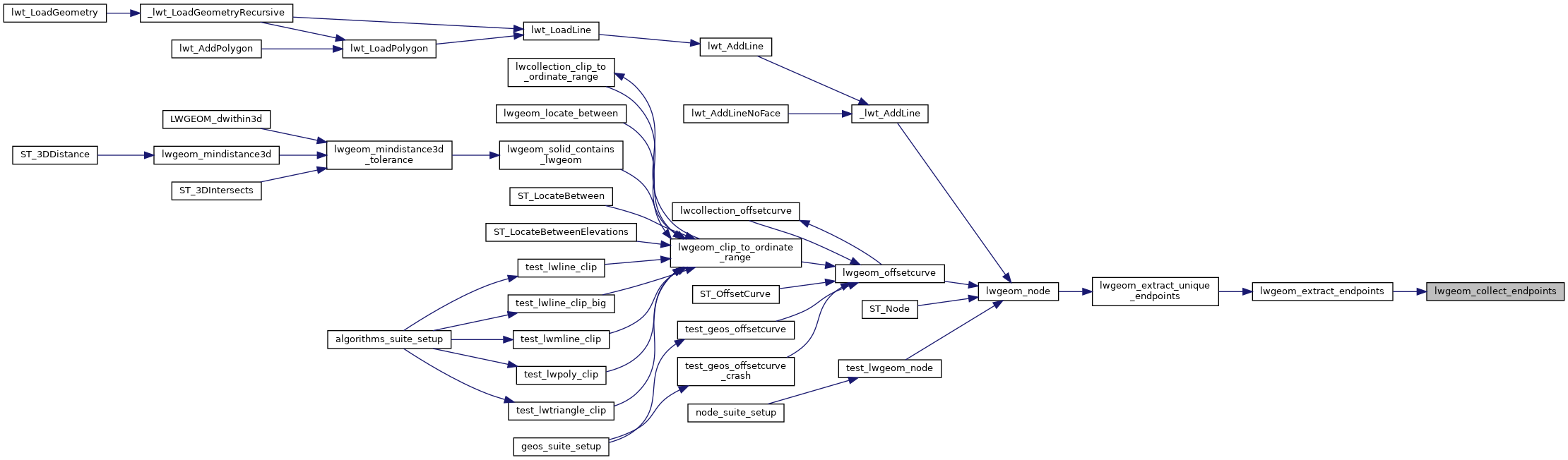
Referenced by lwgeom_collect_endpoints(), and lwgeom_extract_endpoints().

Here is the call graph for this function:
Here is the caller graph for this function: