PostGIS  3.6.1dev-r@@SVN_REVISION@@

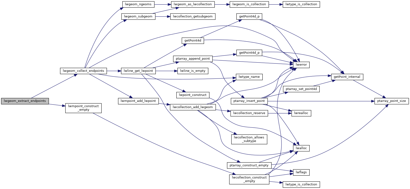
◆ lwgeom_extract_endpoints()

static LWMPOINT* lwgeom_extract_endpoints ( const LWGEOM lwg)
static

Definition at line 86 of file lwgeom_geos_node.c.

87 {
89  FLAGS_GET_Z(lwg->flags),
90  FLAGS_GET_M(lwg->flags));
91  lwgeom_collect_endpoints(lwg, col);
92 
93  return col;
94 }
#define FLAGS_GET_Z(flags)
Definition: liblwgeom.h:165
LWMPOINT * lwmpoint_construct_empty(int32_t srid, char hasz, char hasm)
Definition: lwmpoint.c:39
#define FLAGS_GET_M(flags)
Definition: liblwgeom.h:166
#define SRID_UNKNOWN
Unknown SRID value.
Definition: liblwgeom.h:215
static void lwgeom_collect_endpoints(const LWGEOM *lwg, LWMPOINT *col)
lwflags_t flags
Definition: liblwgeom.h:461

References LWGEOM::flags, FLAGS_GET_M, FLAGS_GET_Z, lwgeom_collect_endpoints(), lwmpoint_construct_empty(), and SRID_UNKNOWN.

Referenced by lwgeom_extract_unique_endpoints().

Here is the call graph for this function:
Here is the caller graph for this function: