PostGIS  3.6.1dev-r@@SVN_REVISION@@

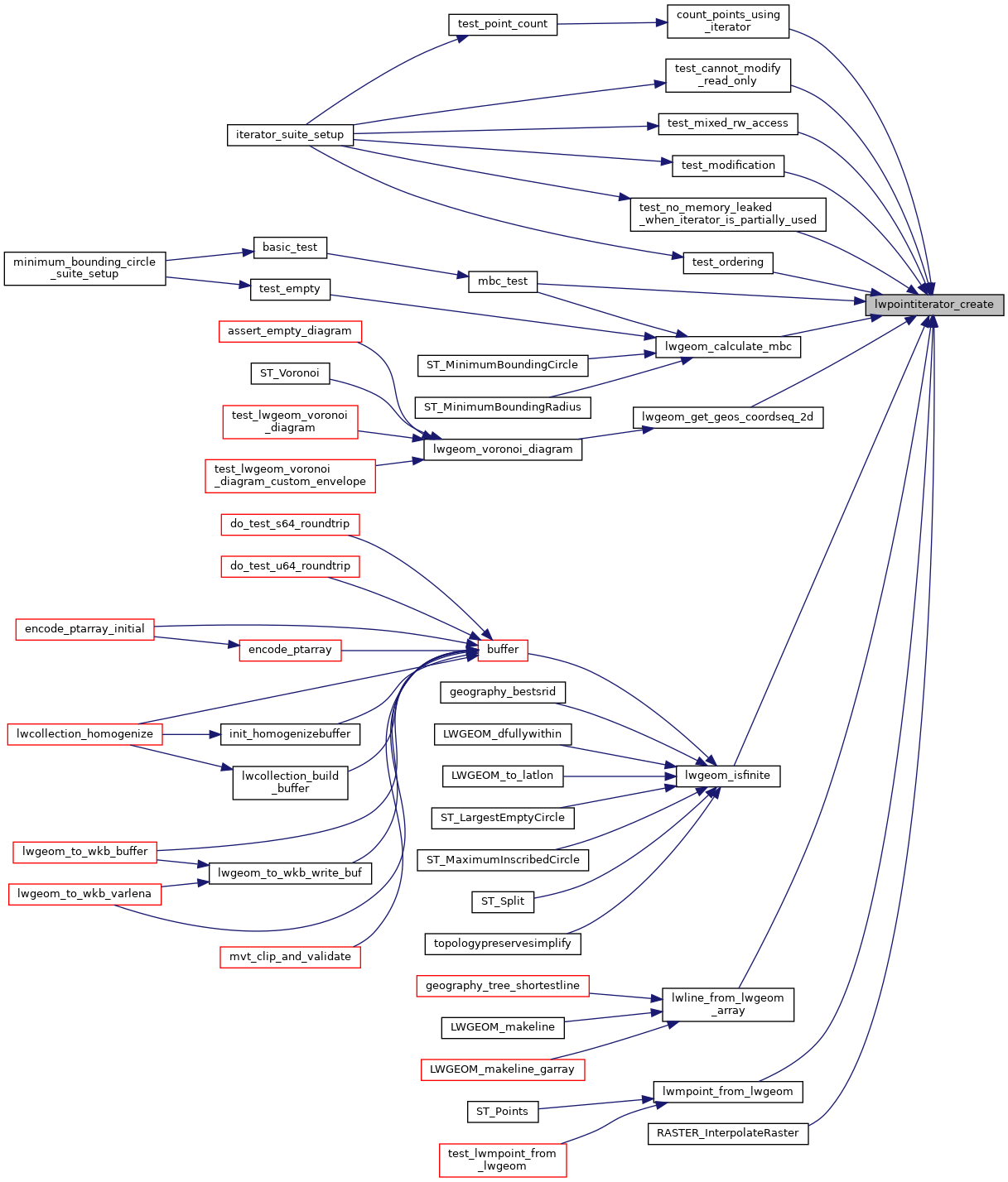
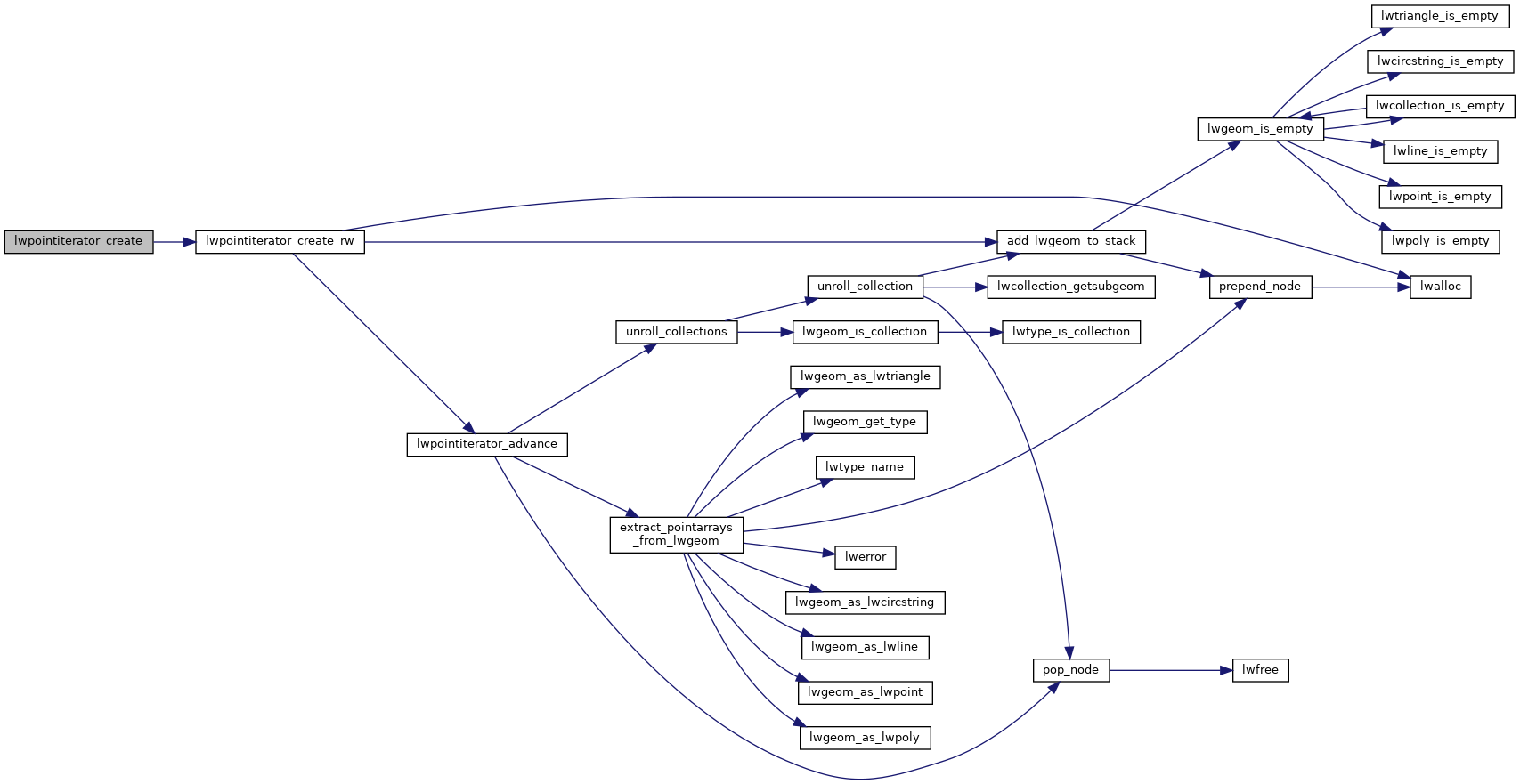
◆ lwpointiterator_create()

LWPOINTITERATOR* lwpointiterator_create ( const LWGEOM g)

Create a new LWPOINTITERATOR over supplied LWGEOM*.

Definition at line 243 of file lwiterator.c.

244 {
247 
248  return it;
249 }
#define LW_FALSE
Definition: liblwgeom.h:94
LWPOINTITERATOR * lwpointiterator_create_rw(LWGEOM *g)
Create a new LWPOINTITERATOR over supplied LWGEOM* Supports modification of coordinates during iterat...
Definition: lwiterator.c:252
char allow_modification
Definition: lwiterator.c:49

References LWPOINTITERATOR::allow_modification, LW_FALSE, and lwpointiterator_create_rw().

Referenced by count_points_using_iterator(), lwgeom_calculate_mbc(), lwgeom_get_geos_coordseq_2d(), lwgeom_isfinite(), lwline_from_lwgeom_array(), lwmpoint_from_lwgeom(), mbc_test(), RASTER_InterpolateRaster(), test_cannot_modify_read_only(), test_mixed_rw_access(), test_modification(), test_no_memory_leaked_when_iterator_is_partially_used(), and test_ordering().

Here is the call graph for this function:
Here is the caller graph for this function: