PostGIS  3.6.1dev-r@@SVN_REVISION@@

◆ lwpointiterator_create_rw()

LWPOINTITERATOR* lwpointiterator_create_rw ( LWGEOM g)

Create a new LWPOINTITERATOR over supplied LWGEOM* Supports modification of coordinates during iteration.

Definition at line 252 of file lwiterator.c.

253 {
254  LWPOINTITERATOR* it = lwalloc(sizeof(LWPOINTITERATOR));
255 
256  it->geoms = NULL;
257  it->pointarrays = NULL;
258  it->i = 0;
260 
261  add_lwgeom_to_stack(it, g);
263 
264  return it;
265 }
void * lwalloc(size_t size)
Definition: lwutil.c:227
#define LW_TRUE
Return types for functions with status returns.
Definition: liblwgeom.h:93
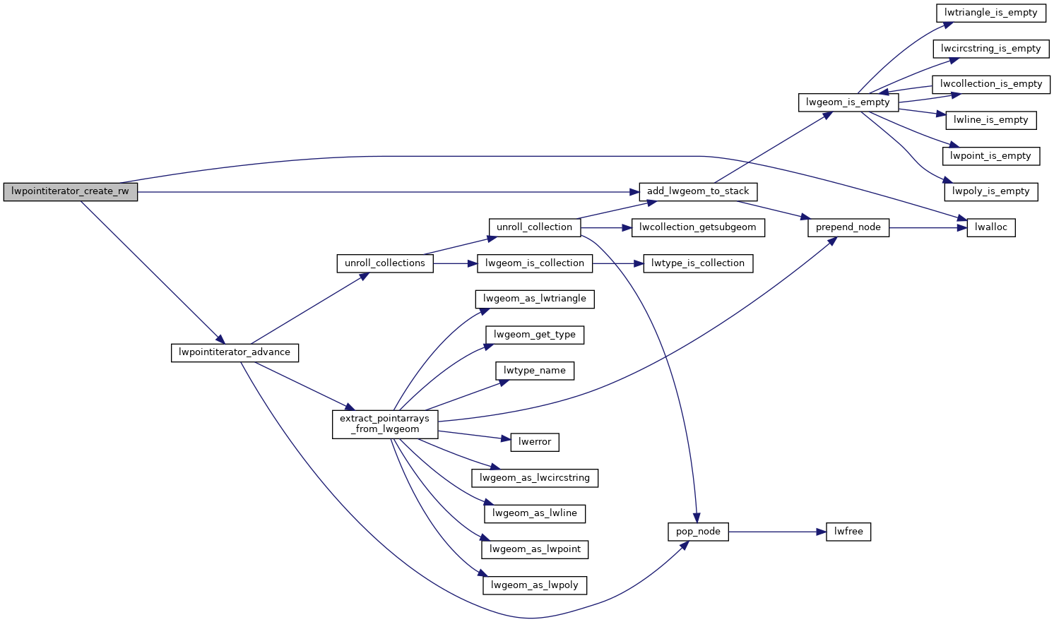
static int add_lwgeom_to_stack(LWPOINTITERATOR *s, const LWGEOM *g)
Definition: lwiterator.c:71
static int lwpointiterator_advance(LWPOINTITERATOR *s)
Definition: lwiterator.c:152
LISTNODE * pointarrays
Definition: lwiterator.c:47
LISTNODE * geoms
Definition: lwiterator.c:46
uint32_t i
Definition: lwiterator.c:48
char allow_modification
Definition: lwiterator.c:49

References add_lwgeom_to_stack(), LWPOINTITERATOR::allow_modification, LWPOINTITERATOR::geoms, LWPOINTITERATOR::i, LW_TRUE, lwalloc(), lwpointiterator_advance(), and LWPOINTITERATOR::pointarrays.

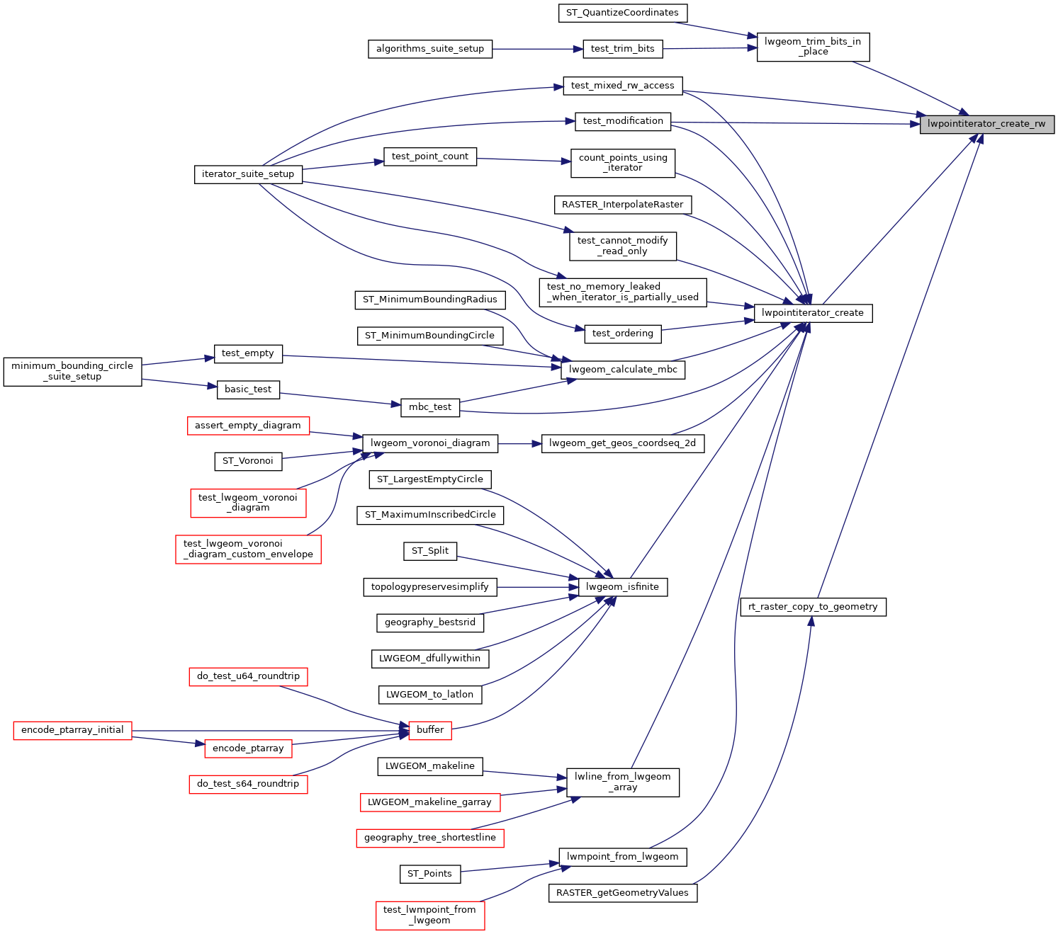
Referenced by lwgeom_trim_bits_in_place(), lwpointiterator_create(), rt_raster_copy_to_geometry(), test_mixed_rw_access(), and test_modification().

Here is the call graph for this function:
Here is the caller graph for this function: