PostGIS  3.6.1dev-r@@SVN_REVISION@@

◆ lwcollection_extract_recursive()

static int lwcollection_extract_recursive ( const LWCOLLECTION col,
uint32_t  type,
LWCOLLECTION col_out 
)
static

Definition at line 408 of file lwcollection.c.

409 {
410  size_t i;
411  size_t geoms_added = 0;
412 
413  for (i = 0; i < col->ngeoms; i++)
414  {
415  LWGEOM *g = col->geoms[i];
416  if (lwgeom_is_collection(g))
417  {
418  LWCOLLECTION *col_part = lwgeom_as_lwcollection(g);
419  geoms_added += lwcollection_extract_recursive(col_part, type, col_out);
420  }
421 
422  if (lwgeom_get_type(g) == type && !lwgeom_is_empty(g))
423  {
424  lwcollection_add_lwgeom(col_out, lwgeom_clone(col->geoms[i]));
425  geoms_added++;
426  }
427  }
428  return geoms_added;
429 }
int lwgeom_is_collection(const LWGEOM *lwgeom)
Determine whether a LWGEOM contains sub-geometries or not This basically just checks that the struct ...
Definition: lwgeom.c:1097
LWGEOM * lwgeom_clone(const LWGEOM *lwgeom)
Clone LWGEOM object.
Definition: lwgeom.c:491
LWCOLLECTION * lwgeom_as_lwcollection(const LWGEOM *lwgeom)
Definition: lwgeom.c:233
static int lwcollection_extract_recursive(const LWCOLLECTION *col, uint32_t type, LWCOLLECTION *col_out)
Definition: lwcollection.c:408
LWCOLLECTION * lwcollection_add_lwgeom(LWCOLLECTION *col, const LWGEOM *geom)
Appends geom to the collection managed by col.
Definition: lwcollection.c:189
static uint32_t lwgeom_get_type(const LWGEOM *geom)
Return LWTYPE number.
Definition: lwinline.h:141
static int lwgeom_is_empty(const LWGEOM *geom)
Return true or false depending on whether a geometry is an "empty" geometry (no vertices members)
Definition: lwinline.h:199
type
Definition: ovdump.py:42
uint32_t ngeoms
Definition: liblwgeom.h:580
LWGEOM ** geoms
Definition: liblwgeom.h:575

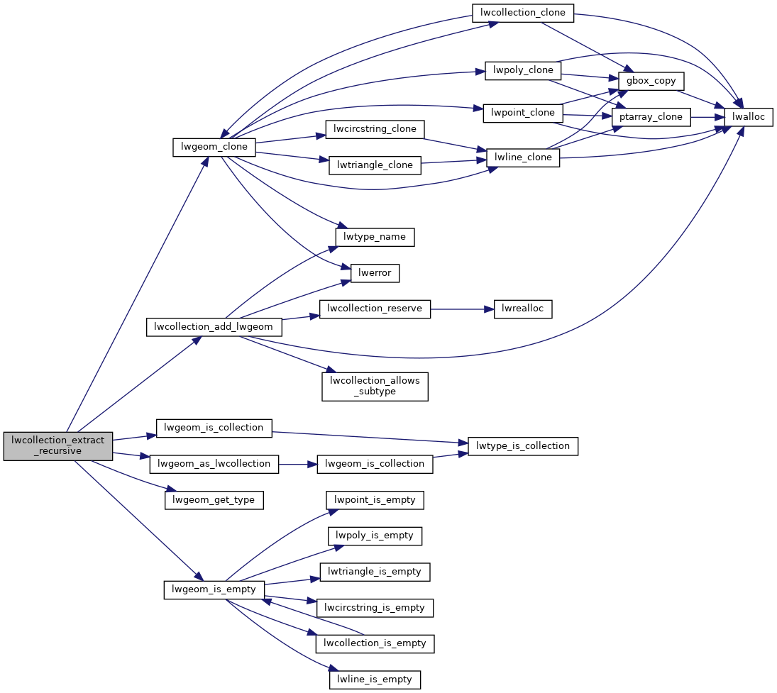
References LWCOLLECTION::geoms, lwcollection_add_lwgeom(), lwgeom_as_lwcollection(), lwgeom_clone(), lwgeom_get_type(), lwgeom_is_collection(), lwgeom_is_empty(), LWCOLLECTION::ngeoms, and ovdump::type.

Referenced by lwcollection_extract().

Here is the call graph for this function:
Here is the caller graph for this function: