PostGIS 3.6.2dev-r@@SVN_REVISION@@
Loading...
Searching...
No Matches

◆ lw_dist2d_point_circstring()

int lw_dist2d_point_circstring ( LWPOINT point,
LWCIRCSTRING circ,
DISTPTS dl 
)

Definition at line 643 of file measures.c.

644{
645 const POINT2D *p;
646 p = getPoint2d_cp(point->point, 0);
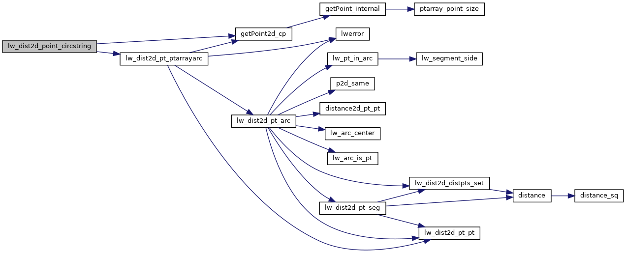
647 return lw_dist2d_pt_ptarrayarc(p, circ->points, dl);
648}
static const POINT2D * getPoint2d_cp(const POINTARRAY *pa, uint32_t n)
Returns a POINT2D pointer into the POINTARRAY serialized_ptlist, suitable for reading from.
Definition lwinline.h:97
int lw_dist2d_pt_ptarrayarc(const POINT2D *p, const POINTARRAY *pa, DISTPTS *dl)
Search all the arcs of pointarray to see which one is closest to p1 Returns minimum distance between ...
Definition measures.c:1148
POINTARRAY * points
Definition liblwgeom.h:507
POINTARRAY * point
Definition liblwgeom.h:471

References getPoint2d_cp(), lw_dist2d_pt_ptarrayarc(), LWPOINT::point, and LWCIRCSTRING::points.

Referenced by lw_dist2d_distribute_bruteforce().

Here is the call graph for this function:
Here is the caller graph for this function: