PostGIS 3.6.2dev-r@@SVN_REVISION@@
Loading...
Searching...
No Matches

◆ lw_dist2d_pt_ptarrayarc()

int lw_dist2d_pt_ptarrayarc ( const POINT2D p,
const POINTARRAY pa,
DISTPTS dl 
)

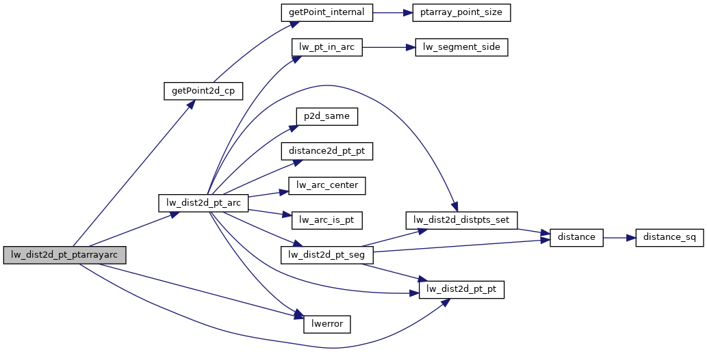
Search all the arcs of pointarray to see which one is closest to p1 Returns minimum distance between point and arc pointarray.

Definition at line 1148 of file measures.c.

1149{
1150 uint32_t t;
1151 const POINT2D *A1;
1152 const POINT2D *A2;
1153 const POINT2D *A3;
1154 int twist = dl->twisted;
1155
1156 LWDEBUG(2, "lw_dist2d_pt_ptarrayarc is called");
1157
1158 if (pa->npoints % 2 == 0 || pa->npoints < 3)
1159 {
1160 lwerror("lw_dist2d_pt_ptarrayarc called with non-arc input");
1161 return LW_FALSE;
1162 }
1163
1164 if (dl->mode == DIST_MAX)
1165 {
1166 lwerror("lw_dist2d_pt_ptarrayarc does not currently support DIST_MAX mode");
1167 return LW_FALSE;
1168 }
1169
1170 A1 = getPoint2d_cp(pa, 0);
1171
1172 if (!lw_dist2d_pt_pt(p, A1, dl))
1173 return LW_FALSE;
1174
1175 for (t = 1; t < pa->npoints; t += 2)
1176 {
1177 dl->twisted = twist;
1178 A2 = getPoint2d_cp(pa, t);
1179 A3 = getPoint2d_cp(pa, t + 1);
1180
1181 if (lw_dist2d_pt_arc(p, A1, A2, A3, dl) == LW_FALSE)
1182 return LW_FALSE;
1183
1184 if (dl->distance <= dl->tolerance && dl->mode == DIST_MIN)
1185 return LW_TRUE; /*just a check if the answer is already given*/
1186
1187 A1 = A3;
1188 }
1189
1190 return LW_TRUE;
1191}
#define LW_FALSE
Definition liblwgeom.h:94
#define LW_TRUE
Return types for functions with status returns.
Definition liblwgeom.h:93
#define LWDEBUG(level, msg)
Definition lwgeom_log.h:101
void void lwerror(const char *fmt,...) __attribute__((format(printf
Write a notice out to the error handler.
static const POINT2D * getPoint2d_cp(const POINTARRAY *pa, uint32_t n)
Returns a POINT2D pointer into the POINTARRAY serialized_ptlist, suitable for reading from.
Definition lwinline.h:97
int lw_dist2d_pt_arc(const POINT2D *P, const POINT2D *A1, const POINT2D *A2, const POINT2D *A3, DISTPTS *dl)
Definition measures.c:1495
int lw_dist2d_pt_pt(const POINT2D *thep1, const POINT2D *thep2, DISTPTS *dl)
Compares incoming points and stores the points closest to each other or most far away from each other...
Definition measures.c:2312
#define DIST_MIN
Definition measures.h:44
#define DIST_MAX
Definition measures.h:43
int twisted
Definition measures.h:55
double tolerance
Definition measures.h:56
int mode
Definition measures.h:54
double distance
Definition measures.h:51
uint32_t npoints
Definition liblwgeom.h:427

References DIST_MAX, DIST_MIN, DISTPTS::distance, getPoint2d_cp(), lw_dist2d_pt_arc(), lw_dist2d_pt_pt(), LW_FALSE, LW_TRUE, LWDEBUG, lwerror(), DISTPTS::mode, POINTARRAY::npoints, DISTPTS::tolerance, and DISTPTS::twisted.

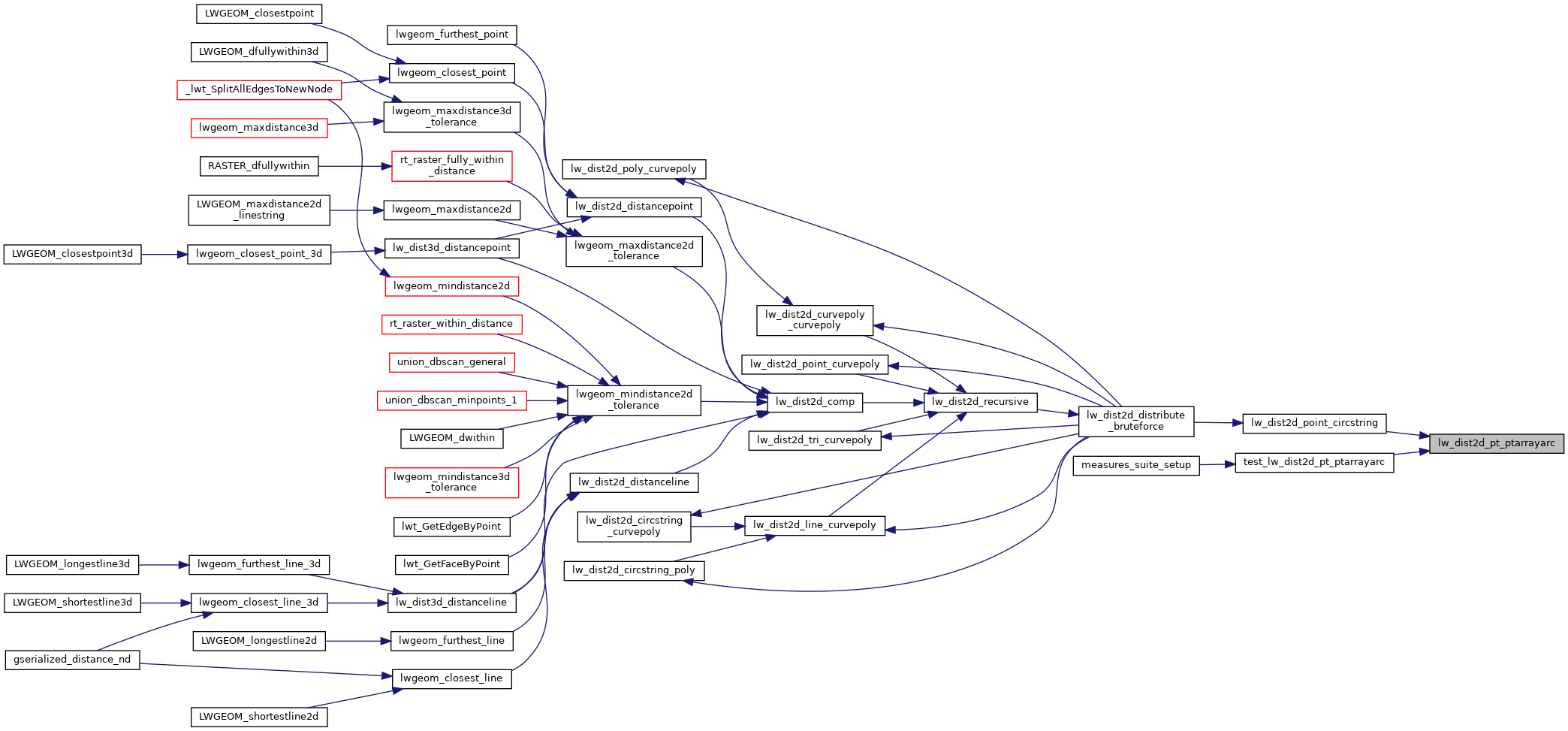
Referenced by lw_dist2d_point_circstring(), and test_lw_dist2d_pt_ptarrayarc().

Here is the call graph for this function:
Here is the caller graph for this function: