PostGIS  3.6.1dev-r@@SVN_REVISION@@

◆ lwgeom_force_dims()

LWGEOM* lwgeom_force_dims ( const LWGEOM lwgeom,
int  hasz,
int  hasm,
double  zval,
double  mval 
)

Definition at line 817 of file lwgeom.c.

818 {
819  if (!geom)
820  return NULL;
821  switch(geom->type)
822  {
823  case POINTTYPE:
824  return lwpoint_as_lwgeom(lwpoint_force_dims((LWPOINT*)geom, hasz, hasm, zval, mval));
825  case CIRCSTRINGTYPE:
826  case LINETYPE:
827  case TRIANGLETYPE:
828  return lwline_as_lwgeom(lwline_force_dims((LWLINE*)geom, hasz, hasm, zval, mval));
829  case POLYGONTYPE:
830  return lwpoly_as_lwgeom(lwpoly_force_dims((LWPOLY*)geom, hasz, hasm, zval, mval));
831  case COMPOUNDTYPE:
832  case CURVEPOLYTYPE:
833  case MULTICURVETYPE:
834  case MULTISURFACETYPE:
835  case MULTIPOINTTYPE:
836  case MULTILINETYPE:
837  case MULTIPOLYGONTYPE:
839  case TINTYPE:
840  case COLLECTIONTYPE:
841  return lwcollection_as_lwgeom(lwcollection_force_dims((LWCOLLECTION*)geom, hasz, hasm, zval, mval));
842  default:
843  lwerror("lwgeom_force_2d: unsupported geom type: %s", lwtype_name(geom->type));
844  return NULL;
845  }
846 }
#define COLLECTIONTYPE
Definition: liblwgeom.h:108
#define COMPOUNDTYPE
Definition: liblwgeom.h:110
#define CURVEPOLYTYPE
Definition: liblwgeom.h:111
#define MULTILINETYPE
Definition: liblwgeom.h:106
#define MULTISURFACETYPE
Definition: liblwgeom.h:113
#define LINETYPE
Definition: liblwgeom.h:103
#define MULTIPOINTTYPE
Definition: liblwgeom.h:105
#define POINTTYPE
LWTYPE numbers, used internally by PostGIS.
Definition: liblwgeom.h:102
#define TINTYPE
Definition: liblwgeom.h:116
#define MULTIPOLYGONTYPE
Definition: liblwgeom.h:107
#define POLYGONTYPE
Definition: liblwgeom.h:104
#define POLYHEDRALSURFACETYPE
Definition: liblwgeom.h:114
#define CIRCSTRINGTYPE
Definition: liblwgeom.h:109
const char * lwtype_name(uint8_t type)
Return the type name string associated with a type number (e.g.
Definition: lwutil.c:216
#define MULTICURVETYPE
Definition: liblwgeom.h:112
#define TRIANGLETYPE
Definition: liblwgeom.h:115
LWPOINT * lwpoint_force_dims(const LWPOINT *lwpoint, int hasz, int hasm, double zval, double mval)
Definition: lwpoint.c:304
LWLINE * lwline_force_dims(const LWLINE *lwline, int hasz, int hasm, double zval, double mval)
Definition: lwline.c:486
LWCOLLECTION * lwcollection_force_dims(const LWCOLLECTION *lwcol, int hasz, int hasm, double zval, double mval)
Definition: lwcollection.c:476
LWPOLY * lwpoly_force_dims(const LWPOLY *lwpoly, int hasz, int hasm, double zval, double mval)
Definition: lwpoly.c:394
LWGEOM * lwline_as_lwgeom(const LWLINE *obj)
Definition: lwgeom.c:339
LWGEOM * lwcollection_as_lwgeom(const LWCOLLECTION *obj)
Definition: lwgeom.c:309
LWGEOM * lwpoly_as_lwgeom(const LWPOLY *obj)
Definition: lwgeom.c:329
LWGEOM * lwpoint_as_lwgeom(const LWPOINT *obj)
Definition: lwgeom.c:344
void void lwerror(const char *fmt,...) __attribute__((format(printf
Write a notice out to the error handler.

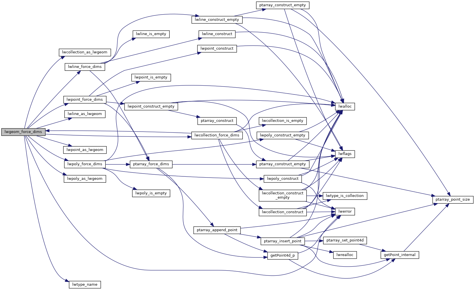
References CIRCSTRINGTYPE, COLLECTIONTYPE, COMPOUNDTYPE, CURVEPOLYTYPE, LINETYPE, lwcollection_as_lwgeom(), lwcollection_force_dims(), lwerror(), lwline_as_lwgeom(), lwline_force_dims(), lwpoint_as_lwgeom(), lwpoint_force_dims(), lwpoly_as_lwgeom(), lwpoly_force_dims(), lwtype_name(), MULTICURVETYPE, MULTILINETYPE, MULTIPOINTTYPE, MULTIPOLYGONTYPE, MULTISURFACETYPE, POINTTYPE, POLYGONTYPE, POLYHEDRALSURFACETYPE, TINTYPE, TRIANGLETYPE, LWGEOM::type, and LWPOINT::type.

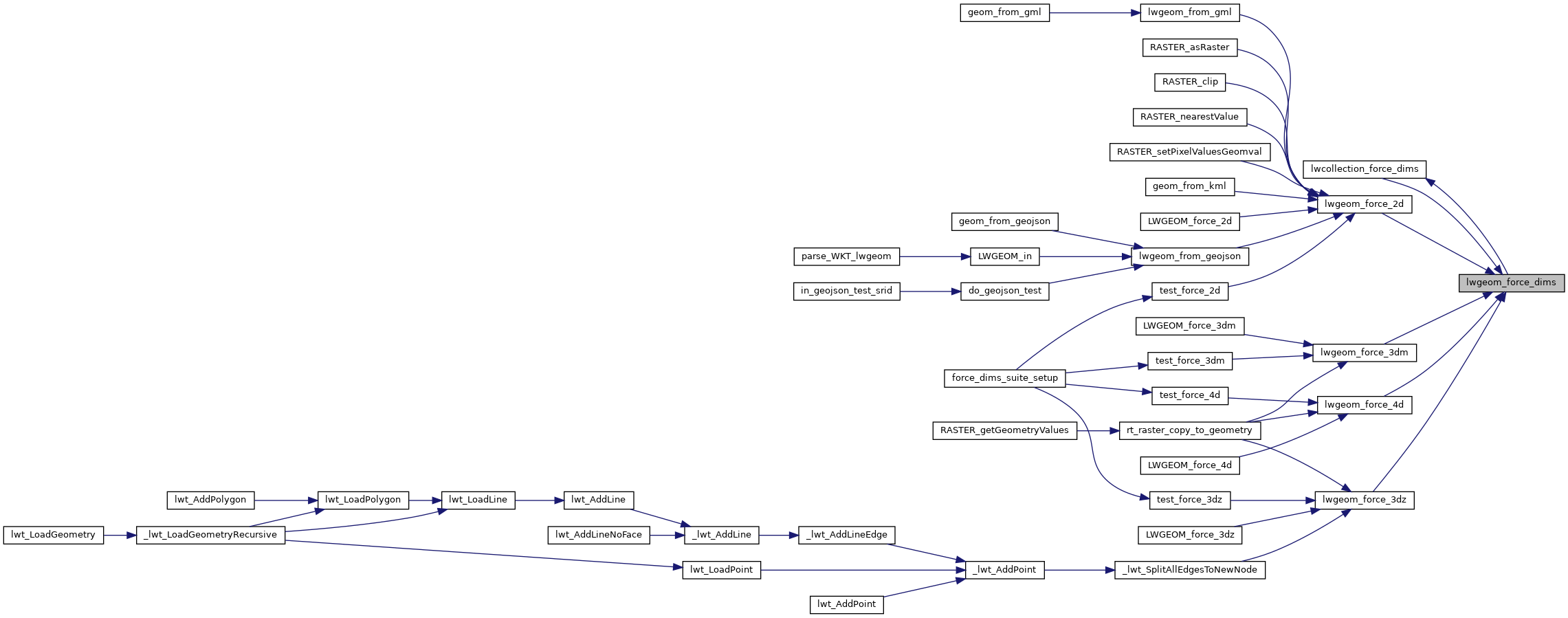
Referenced by lwcollection_force_dims(), lwgeom_force_2d(), lwgeom_force_3dm(), lwgeom_force_3dz(), and lwgeom_force_4d().

Here is the call graph for this function:
Here is the caller graph for this function: